小度生活
首页
美食营养
手工爱好
生活家居
返回
小度生活
首页
美食营养
游戏数码
手工爱好
生活家居
健康养生
运动户外
职场理财
情感交际
母婴教育
时尚美容
知识问答
生活知识
生活百科
搜索
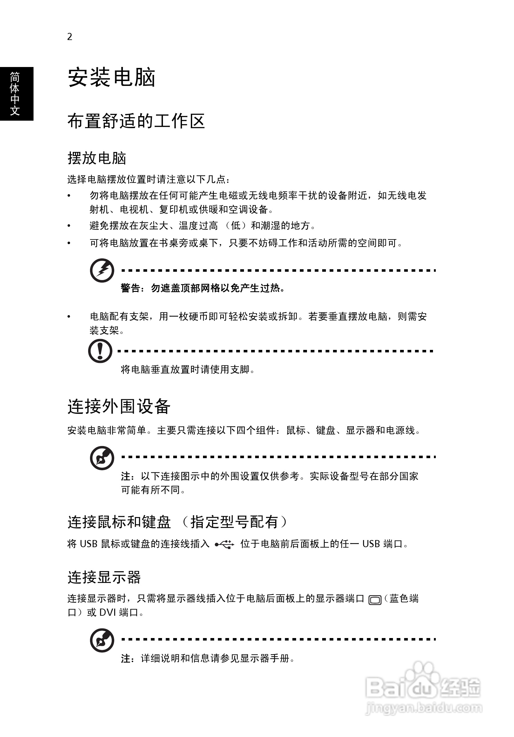
ACER宏基Veriton L480G计算机说明书:[2]
2026-04-26 05:32:26
本篇为《ACER宏基Veriton L480G计算机说明书》,主要介绍该产品的使用方法以及常见故障解决方案。
(共篇)
上一篇:
|
下一篇:
声明:
本网站引用、摘录或转载内容仅供网站访问者交流或参考,不代表本站立场,如存在版权或非法内容,请联系站长删除,联系邮箱:site.kefu@qq.com。
相关推荐
ACER宏基Veriton L480G计算机说明书:[3]
阅读量:100
ACER宏基Veriton M420G计算机说明书:[2]
阅读量:21
ACER宏基Veriton N280G计算机说明书:[2]
阅读量:189
ACER宏基Veriton M2610计算机说明书:[2]
阅读量:96
ACER宏基Veriton M275计算机说明书:[2]
阅读量:192
猜你喜欢
和女朋友聊天话题大全
校训大全
狗粮怎么选
黄鳝的做法大全家常
瑞思英语怎么样
苏菲的世界简介
公司介绍怎么写
转椅怎么调高低
手机内存不足怎么解决
虫牙痛怎么快速止痛
猜你喜欢
清汤羊肉的做法大全
自动取款机怎么用
新春对联大全
商标大全
牦牛肉怎么做好吃
二年级作文大全
读书笔记大全
2019理论大全免费观看
午餐食谱大全
白萝卜的做法大全