小度生活
首页
美食营养
手工爱好
生活家居
返回
小度生活
首页
美食营养
游戏数码
手工爱好
生活家居
健康养生
运动户外
职场理财
情感交际
母婴教育
时尚美容
搜索
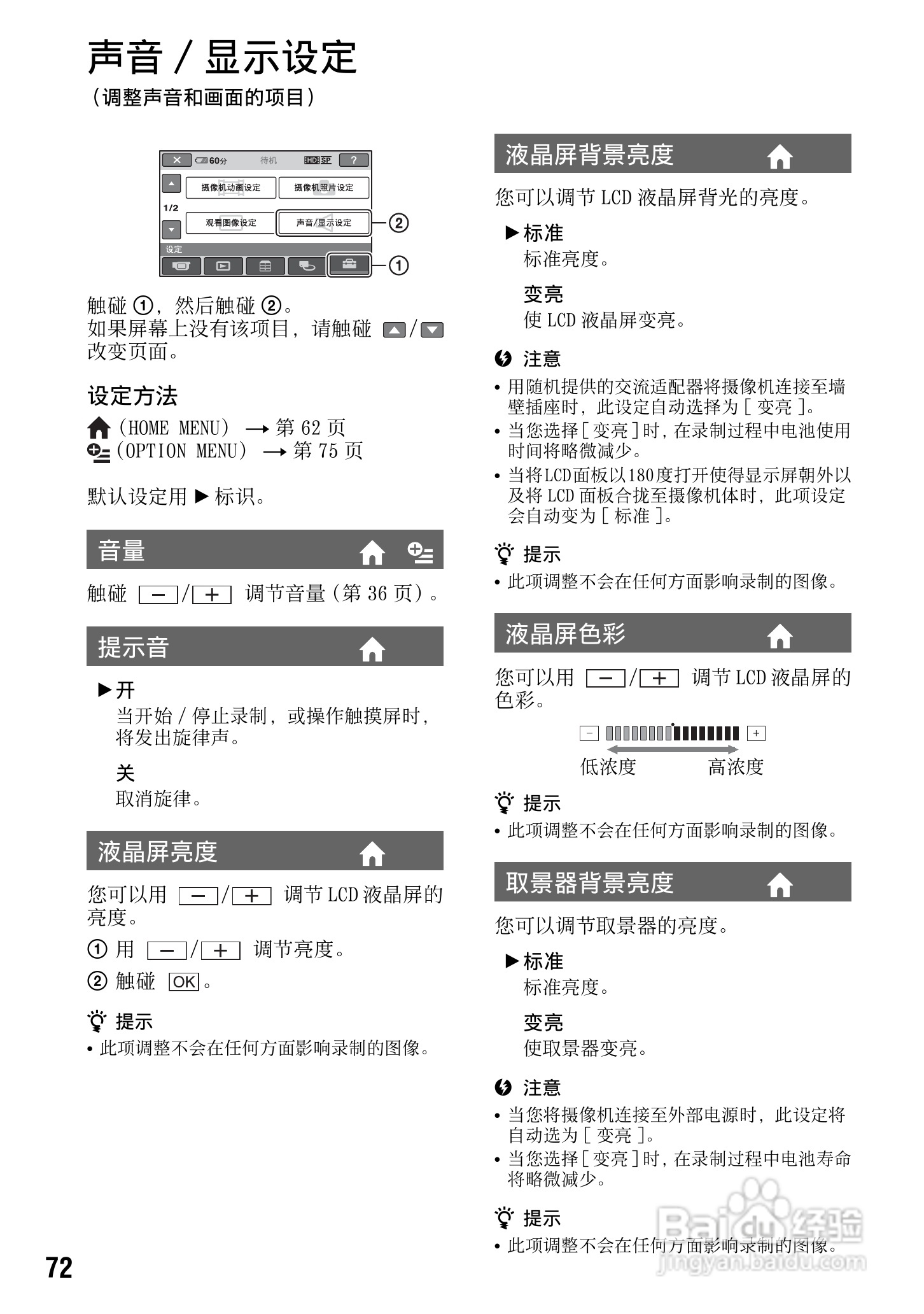
索尼HDR-SR12数码HD摄录一体机使用说明书:[8]
2025-11-09 12:20:00
本篇为《索尼HDR-SR12数码HD摄录一体机使用说明书》,主要介绍该产品的使用方法以及常见故障解决方案。
(共篇)
上一篇:
|
下一篇:
声明:
本网站引用、摘录或转载内容仅供网站访问者交流或参考,不代表本站立场,如存在版权或非法内容,请联系站长删除,联系邮箱:site.kefu@qq.com。
相关推荐
索尼HDR-SR12数码HD摄录一体机使用说明书:[9]
阅读量:49
索尼HDR-SR12数码HD摄录一体机使用说明书:[6]
阅读量:103
索尼a7r2视频拍摄如何设置
阅读量:184
索尼耳机煲机方法
阅读量:136
索尼a6000对焦设置详解
阅读量:176
猜你喜欢
考试祝福
revpar是什么意思
乞巧是什么意思
钓鱼线什么牌子好
刻舟求剑的意思是什么
农行金卡有什么好处
惠州有什么旅游景点
身不由己的意思
精兵简政的简是什么意思
家用咖啡机什么牌子好
猜你喜欢
自由作文写什么好
什么路人类绝对不能走
igm阳性是什么意思
委托书怎么写什么格式
怀孕5个月应注意什么
简短祝福语
玩什么游戏能赚q币
三十而立的意思
spain是什么意思
睚眦必报的意思