小度生活
首页
美食营养
手工爱好
生活家居
返回
小度生活
首页
美食营养
游戏数码
手工爱好
生活家居
健康养生
运动户外
职场理财
情感交际
母婴教育
时尚美容
知识问答
生活知识
生活百科
搜索
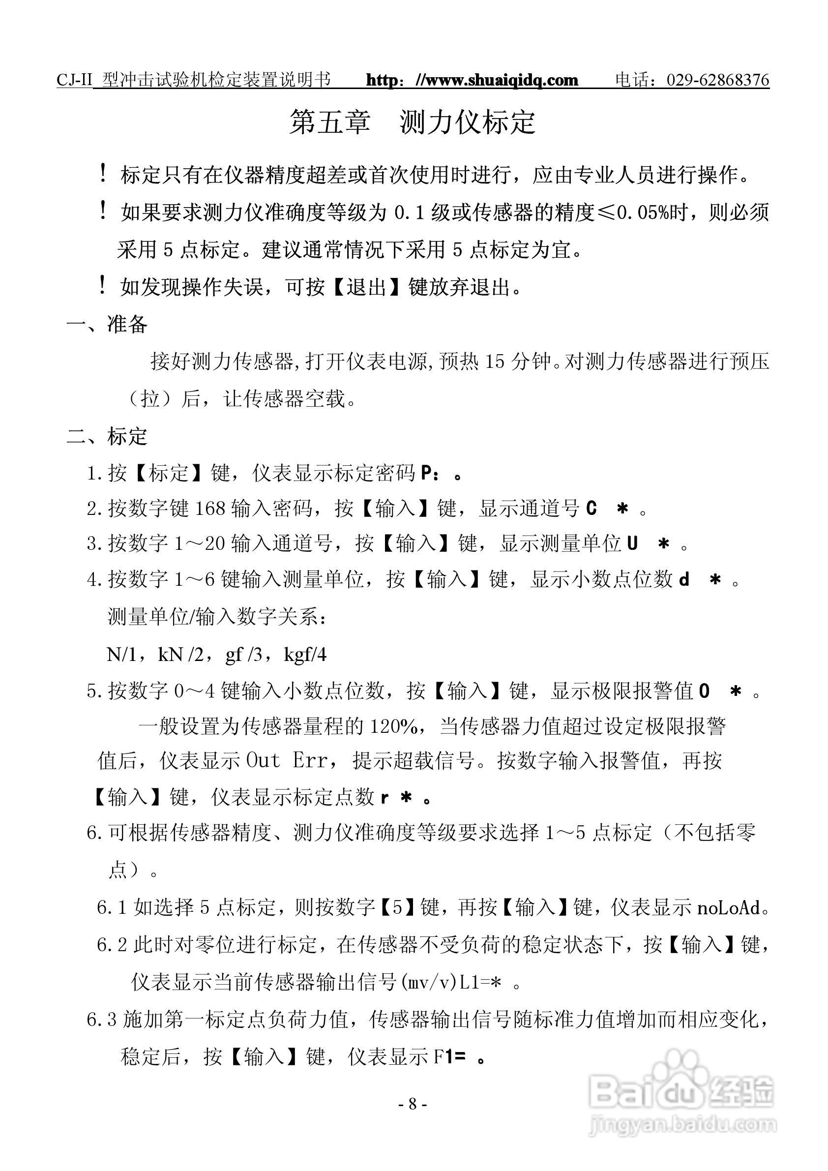
CJ-II型冲击试机检定仪说明书:[1]
2026-03-24 04:21:34
本篇为《CJ-II型冲击试机检定仪说明书》,主要介绍该产品的使用方法以及常见故障解决方案。
(共篇)
下一篇:
声明:
本网站引用、摘录或转载内容仅供网站访问者交流或参考,不代表本站立场,如存在版权或非法内容,请联系站长删除,联系邮箱:site.kefu@qq.com。
相关推荐
CJ-II型冲击试机检定仪说明书:[2]
阅读量:121
CJ-II型冲击试机检定仪说明书:[3]
阅读量:149
合众HZCJ系列冲击电压发生器说明书:[1]
阅读量:192
合众HZCJ系列冲击电压发生器说明书:[2]
阅读量:91
同扬cj1100有纸记录仪说明书:[2]
阅读量:31
猜你喜欢
信用卡利息怎么算
投屏怎么连接电视
手相怎么看
腿上有紫色的血纹是怎么回事
弯腰时腰疼怎么回事
我的世界巫妖怎么打
鲁迅怎么死的
血糖偏高怎么控制
腿抽筋是怎么回事
微信发朋友圈不带图片怎么发
猜你喜欢
干咳怎么回事
华为手机怎么连接电脑
颁奖词怎么写
听课记录怎么写
仝卓怎么读
怎么做可乐鸡翅
主要表现怎么填
小米怎么恢复出厂设置
糖蒜怎么腌制
够级怎么玩