小度生活
首页
美食营养
手工爱好
生活家居
返回
小度生活
首页
美食营养
游戏数码
手工爱好
生活家居
健康养生
运动户外
职场理财
情感交际
母婴教育
时尚美容
知识问答
生活知识
生活百科
搜索
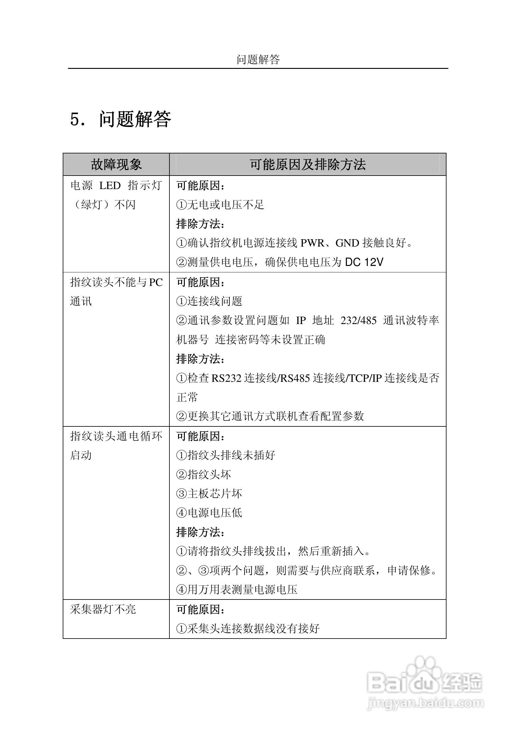
中控F10指纹读卡器/读头安装指南:[2]
2026-05-07 07:58:59
本篇为《中控F10指纹读卡器/读头安装指南》,主要介绍该产品的使用方法以及常见故障解决方案。
(共篇)
上一篇:
|
下一篇:
声明:
本网站引用、摘录或转载内容仅供网站访问者交流或参考,不代表本站立场,如存在版权或非法内容,请联系站长删除,联系邮箱:site.kefu@qq.com。
相关推荐
光纤收发器的使用方法以及安装步骤
阅读量:35
怎样设置无线AP
阅读量:125
5.8G无线网桥电梯监控上使用方法
阅读量:98
uplink接口怎么使用
阅读量:93
如何接电话线水晶头
阅读量:153
猜你喜欢
吸尘器什么牌子好
黑鱼养殖技术
dead什么意思
肌肉痛是什么原因
痰多吃什么药
最近有什么好看的电影吗
双选会需要准备什么
运动健将
什么是直销
肝病有什么症状
猜你喜欢
第一产业是什么
blind是什么意思
明星是什么
一叶知秋什么意思
徐悲鸿擅长画什么
困难的近义词是什么
举的部首是什么
sounds什么意思
北京有什么好玩的地方
右眼跳什么