小度生活
首页
美食营养
手工爱好
生活家居
返回
小度生活
首页
美食营养
游戏数码
手工爱好
生活家居
健康养生
运动户外
职场理财
情感交际
母婴教育
时尚美容
知识问答
生活知识
生活百科
搜索
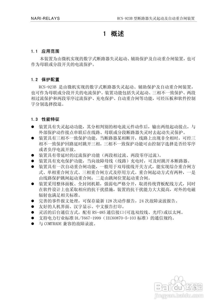
RCS-923B型断路器失灵起动及自动重合闸装置技术和使用:[1]
2026-04-15 07:33:25
本篇为《RCS-923B型断路器失灵起动及自动重合闸装置技术和使用》,主要介绍该产品的使用方法以及常见故障解决方案。
(共篇)
下一篇:
声明:
本网站引用、摘录或转载内容仅供网站访问者交流或参考,不代表本站立场,如存在版权或非法内容,请联系站长删除,联系邮箱:site.kefu@qq.com。
相关推荐
RCS-923B型断路器失灵起动及自动重合闸装置技术和使用:[4]
阅读量:132
断路器接触电阻测试仪
阅读量:191
南瑞继保RCS-921A型断路器失灵保护及自动重合闸装置技:[2]
阅读量:51
RCS-923B型断路器失灵起动及自动重合闸装置技术和使用:[3]
阅读量:158
RCS-923B型断路器失灵起动及自动重合闸装置技术和使用:[2]
阅读量:112
猜你喜欢
青皮的功效与作用
什么行业前景好
红眼病用什么药
汽车轮胎知识
凤尾草的功效与作用
每日育儿知识小分享
健身知识
线索的作用
金盏花的功效与作用
白茯苓的功效与作用
猜你喜欢
红茶的功效与作用禁忌
蜂蜡的作用
阿巴阿巴什么意思
铁树果的功效与作用
老陈醋的功效与作用
维e的功效与作用
侧柏叶的功效与作用
香砂养胃丸的功效与作用
雪菊的功效与作用
马齿苋的功效与作用及食用方法