BFM/BAM高压并联电容器说明书:[1]
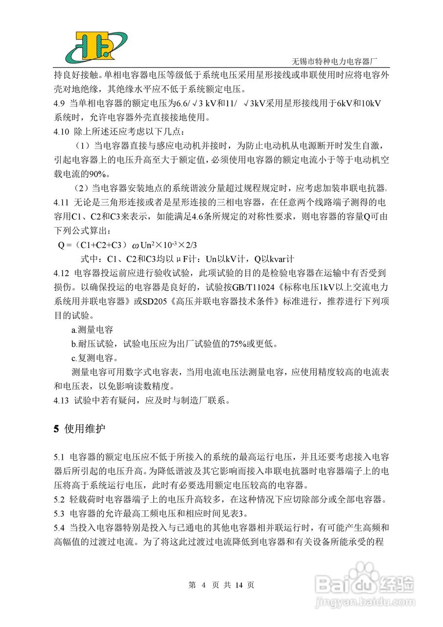
本篇为《BFM/BAM高压并联电容器说明书》,主要介绍该产品的使用方法以及常见故障解决方案。
![BFM/BAM高压并联电容器说明书:[1]](https://exp-picture.cdn.bcebos.com/6bbfdd14f1c595ee8d91999227530688902c9ae5.jpg)
![BFM/BAM高压并联电容器说明书:[1]](https://exp-picture.cdn.bcebos.com/01bd69f7980e5f209b21716ebd20b93acc898ee5.jpg)
![BFM/BAM高压并联电容器说明书:[1]](https://exp-picture.cdn.bcebos.com/444696013870d541dcdc88bd2e0f94fc518c80e5.jpg)
![BFM/BAM高压并联电容器说明书:[1]](https://exp-picture.cdn.bcebos.com/890dfb4a2f27e7efdb5645b419dd3340b7f3f5e5.jpg)
![BFM/BAM高压并联电容器说明书:[1]](https://exp-picture.cdn.bcebos.com/256eb672941fbee4358bdeebc1237971ff1de7e5.jpg)
![BFM/BAM高压并联电容器说明书:[1]](https://exp-picture.cdn.bcebos.com/fab31cb375d7997bb4a5f4edf9dade49600fd9e5.jpg)
![BFM/BAM高压并联电容器说明书:[1]](https://exp-picture.cdn.bcebos.com/50a010f85856d53db475f65c47d2bb665059cae5.jpg)
![BFM/BAM高压并联电容器说明书:[1]](https://exp-picture.cdn.bcebos.com/05a320a23a42a07a87419286673834bb18efc1e5.jpg)
![BFM/BAM高压并联电容器说明书:[1]](https://exp-picture.cdn.bcebos.com/d3c39889a146b7b1dda85108c77c34b33d4135ea.jpg)
![BFM/BAM高压并联电容器说明书:[1]](https://exp-picture.cdn.bcebos.com/32fbcd41037de137f5270c09f6c5cf672a5f2aea.jpg)
声明:本网站引用、摘录或转载内容仅供网站访问者交流或参考,不代表本站立场,如存在版权或非法内容,请联系站长删除,联系邮箱:site.kefu@qq.com。
阅读量:158
阅读量:163
阅读量:141
阅读量:172
阅读量:147
本篇为《BFM/BAM高压并联电容器说明书》,主要介绍该产品的使用方法以及常见故障解决方案。
![BFM/BAM高压并联电容器说明书:[1]](https://exp-picture.cdn.bcebos.com/6bbfdd14f1c595ee8d91999227530688902c9ae5.jpg)
![BFM/BAM高压并联电容器说明书:[1]](https://exp-picture.cdn.bcebos.com/01bd69f7980e5f209b21716ebd20b93acc898ee5.jpg)
![BFM/BAM高压并联电容器说明书:[1]](https://exp-picture.cdn.bcebos.com/444696013870d541dcdc88bd2e0f94fc518c80e5.jpg)
![BFM/BAM高压并联电容器说明书:[1]](https://exp-picture.cdn.bcebos.com/890dfb4a2f27e7efdb5645b419dd3340b7f3f5e5.jpg)
![BFM/BAM高压并联电容器说明书:[1]](https://exp-picture.cdn.bcebos.com/256eb672941fbee4358bdeebc1237971ff1de7e5.jpg)
![BFM/BAM高压并联电容器说明书:[1]](https://exp-picture.cdn.bcebos.com/fab31cb375d7997bb4a5f4edf9dade49600fd9e5.jpg)
![BFM/BAM高压并联电容器说明书:[1]](https://exp-picture.cdn.bcebos.com/50a010f85856d53db475f65c47d2bb665059cae5.jpg)
![BFM/BAM高压并联电容器说明书:[1]](https://exp-picture.cdn.bcebos.com/05a320a23a42a07a87419286673834bb18efc1e5.jpg)
![BFM/BAM高压并联电容器说明书:[1]](https://exp-picture.cdn.bcebos.com/d3c39889a146b7b1dda85108c77c34b33d4135ea.jpg)
![BFM/BAM高压并联电容器说明书:[1]](https://exp-picture.cdn.bcebos.com/32fbcd41037de137f5270c09f6c5cf672a5f2aea.jpg)