小度生活
首页
美食营养
手工爱好
生活家居
返回
小度生活
首页
美食营养
游戏数码
手工爱好
生活家居
健康养生
运动户外
职场理财
情感交际
母婴教育
时尚美容
知识问答
生活知识
搜索
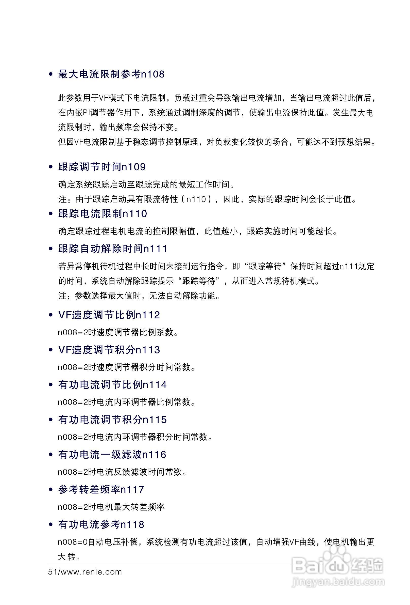
RNB3000变频调速器说明书:[6]
2025-10-17 06:16:48
本篇为《RNB3000变频调速器说明书》,主要介绍该产品的使用方法以及常见故障解决方案。
(共篇)
上一篇:
|
下一篇:
声明:
本网站引用、摘录或转载内容仅供网站访问者交流或参考,不代表本站立场,如存在版权或非法内容,请联系站长删除,联系邮箱:site.kefu@qq.com。
相关推荐
RNB3000变频调速器说明书:[3]
阅读量:120
RNB3000变频调速器说明书:[5]
阅读量:125
思达JPSD3000-P系列系列变频调速器用户说明书:[6]
阅读量:82
RNB3000变频调速器说明书:[9]
阅读量:149
RNB3000变频调速器说明书:[10]
阅读量:50
猜你喜欢
食言的意思
process是什么意思
椭圆脸型适合什么发型
品位的意思
脚垫什么牌子好
登徒子是什么意思
什么食物补气血最好
苹果连电脑用什么软件
friday是什么意思
national是什么意思
猜你喜欢
谈爱恨不能潦草什么歌
成人高考成绩什么时候出来
不惑之年是什么意思
30岁的女人学什么好
qq起什么名字好听
字形是什么意思
给老师的祝福语简短10
电烤箱什么牌子好
安适的意思
随心所欲的欲的意思