小度生活
首页
美食营养
手工爱好
生活家居
返回
小度生活
首页
美食营养
游戏数码
手工爱好
生活家居
健康养生
运动户外
职场理财
情感交际
母婴教育
时尚美容
知识问答
生活知识
生活百科
搜索
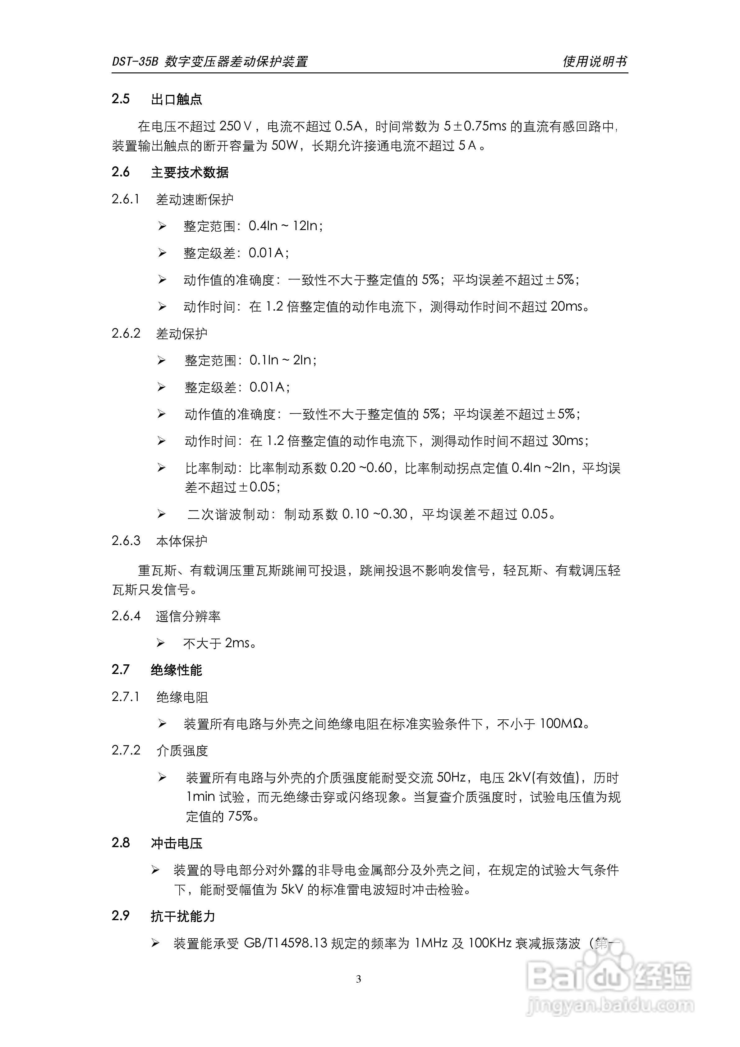
天能DST-35B数字变压器差动保护装置说明书:[1]
2026-04-14 21:01:31
本篇为《天能DST-35B数字变压器差动保护装置说明书》,主要介绍该产品的使用方法以及常见故障解决方案。
(共篇)
下一篇:
声明:
本网站引用、摘录或转载内容仅供网站访问者交流或参考,不代表本站立场,如存在版权或非法内容,请联系站长删除,联系邮箱:site.kefu@qq.com。
相关推荐
天能DST-35B数字变压器差动保护装置说明书:[3]
阅读量:144
天能DST-36B数字变压器差动保护装置说明书:[1]
阅读量:146
天能DST-32B数字差动保护装置说明书:[1]
阅读量:162
天能DST-36B数字变压器差动保护装置说明书:[2]
阅读量:90
天能DST-31B数字差动保护装置说明书:[2]
阅读量:95
猜你喜欢
盆腔积液是怎么引起的
深圳怎么去香港
鱿鱼须怎么做好吃
双系统怎么切换
pornhub怎么看
鲁迅怎么死的
水样白带是怎么回事
facetime怎么用
澶怎么读音
名爵汽车怎么样
猜你喜欢
怎么注销营业执照
station怎么读
开车打电话怎么处罚
草鱼怎么做好吃
大象英语怎么读
阴道瘙痒怎么办
白衬衫发黄怎么洗
承诺书怎么写
怎么折星星
钱英语怎么写