小度生活
首页
美食营养
手工爱好
生活家居
返回
小度生活
首页
美食营养
游戏数码
手工爱好
生活家居
健康养生
运动户外
职场理财
情感交际
母婴教育
时尚美容
知识问答
生活知识
搜索
明基MW714ST投影机使用说明书:[1]
2026-02-05 22:56:47
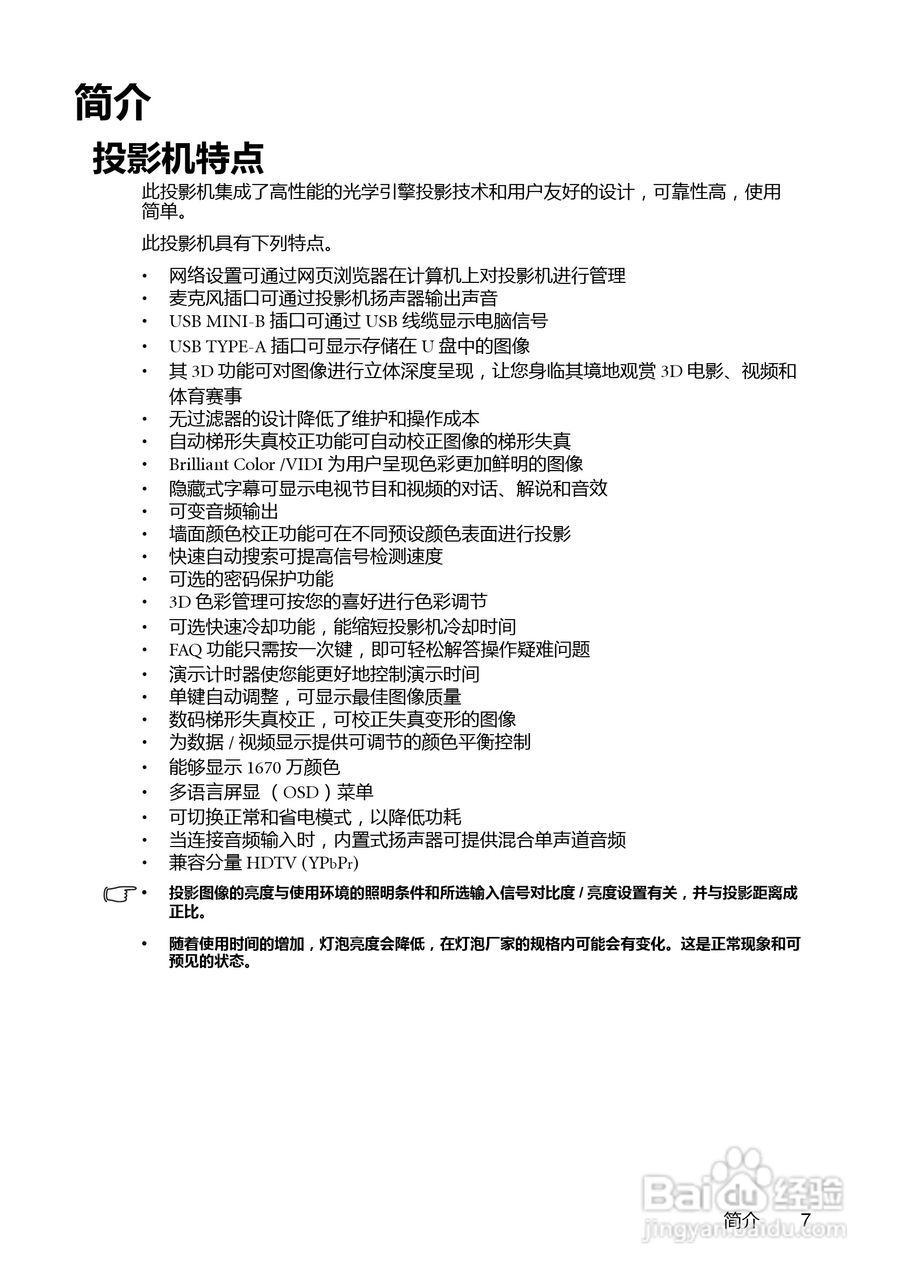
本篇为《明基MW714ST投影机使用说明书》,主要介绍该产品的使用方法以及常见故障解决方案。
(共篇)
下一篇:
声明:
本网站引用、摘录或转载内容仅供网站访问者交流或参考,不代表本站立场,如存在版权或非法内容,请联系站长删除,联系邮箱:site.kefu@qq.com。
相关推荐
GSDW-3A大型地网接地电阻测试仪技术方案
阅读量:87
RQFII是什么?怎么查看申请或办理条件有哪些?
阅读量:73
SWU学堂:[458]最受女生欢迎十大专业
阅读量:42
RR-604D 网络加速多功能路由器说明书:[10]
阅读量:193
《LOL》英雄联盟 EZ S6攻略打法
阅读量:168
猜你喜欢
字符是什么意思
天府之国什么意思
买车分期付款需要什么条件
毫不气馁的意思
自私自利的意思
repost是什么意思中文
闻官军收河南河北的意思
你牛什么牛dj
补牙用什么材料好
菩提心是什么意思
猜你喜欢
并线辅助是什么意思
游戏策划要学什么
背离是什么意思
凌乱的意思是什么
蕤是什么意思
考雅思买什么书
什么是电子信息工程
企盼的意思
车载充气泵什么牌子好
什么是莆田系医院