小度生活
首页
美食营养
手工爱好
生活家居
返回
小度生活
首页
美食营养
游戏数码
手工爱好
生活家居
健康养生
运动户外
职场理财
情感交际
母婴教育
时尚美容
知识问答
生活知识
搜索
RIGOL数字示波器 DS5000 用户手册:[11]
2026-02-18 13:22:29
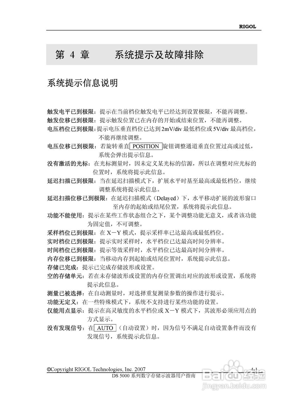
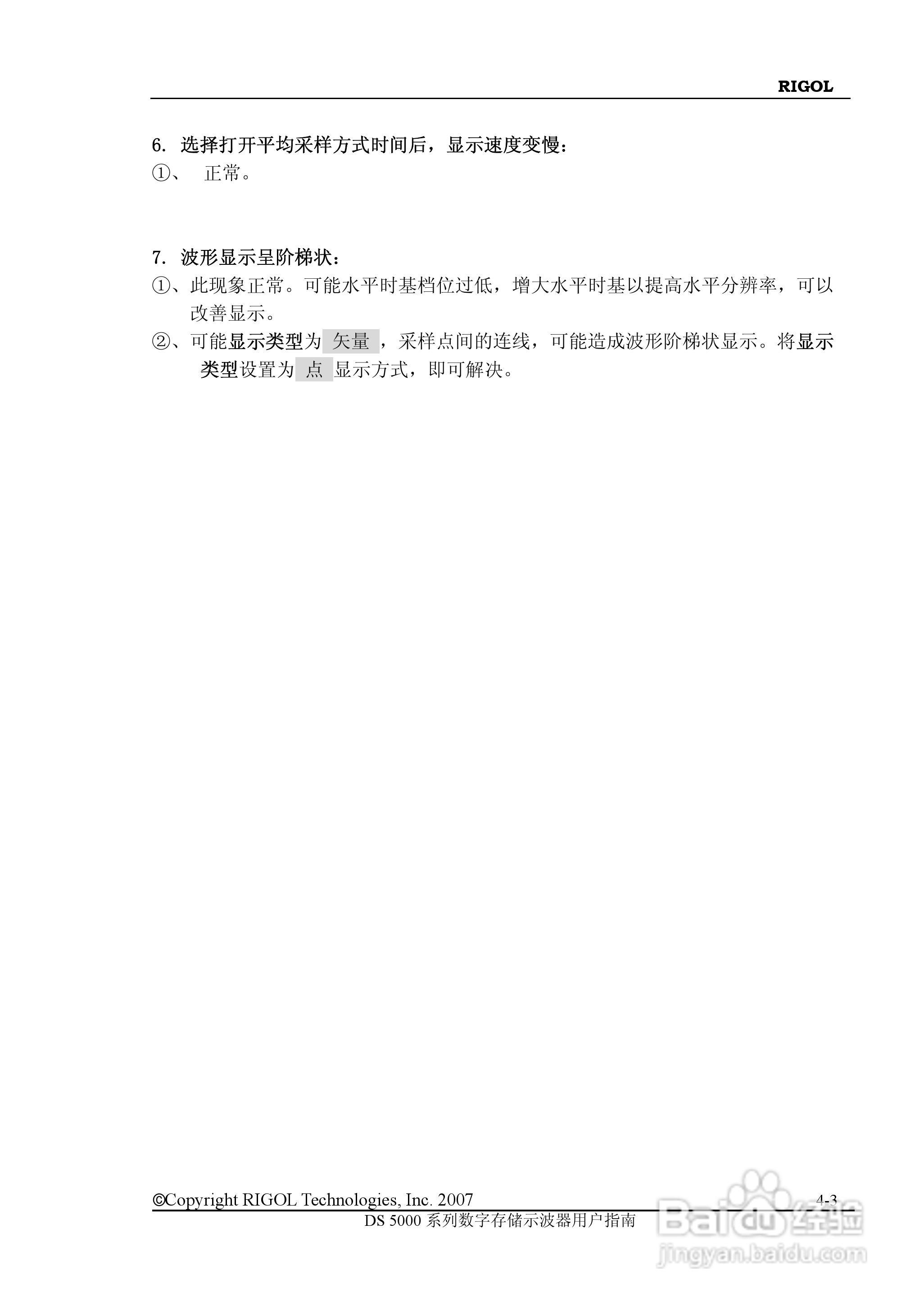
本篇为《RIGOL数字示波器 DS5000 用户手册》,主要介绍该产品的使用方法以及常见故障解决方案。
(共篇)
上一篇:
|
下一篇:
声明:
本网站引用、摘录或转载内容仅供网站访问者交流或参考,不代表本站立场,如存在版权或非法内容,请联系站长删除,联系邮箱:site.kefu@qq.com。
相关推荐
RIGOL数字示波器 DS5000 用户手册:[12]
阅读量:138
RIGOL数字示波器 DS1000 用户手册:[11]
阅读量:139
RIGOL数字示波器 DS1000 用户手册:[5]
阅读量:53
RIGOL数字示波器 DS1000 用户手册:[16]
阅读量:142
RIGOL数字示波器 DS1000 用户手册:[4]
阅读量:114
猜你喜欢
无证经营怎么处罚
宫保鸡丁家常做法
肾结石治疗方法
肠梗阻最佳治疗方法
肘子的家常做法
红烧鸡块的家常做法
朱怎么组词
鼻头缩小方法
洗纹身最好的方法
脾大的治疗方法
猜你喜欢
骨刺的最佳治疗方法
牙黄变白最实用的方法
破解游戏大全
怎么查车牌号的车主
黄疸的治疗方法
去纹身最快的方法
天竺葵的养殖方法
脑萎缩最佳治疗方法
家常香辣小龙虾
成本控制方法