小度生活
首页
美食营养
手工爱好
生活家居
返回
小度生活
首页
美食营养
游戏数码
手工爱好
生活家居
健康养生
运动户外
职场理财
情感交际
母婴教育
时尚美容
知识问答
生活知识
生活百科
搜索
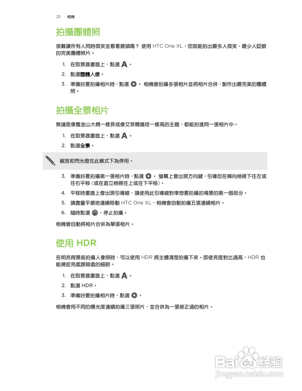
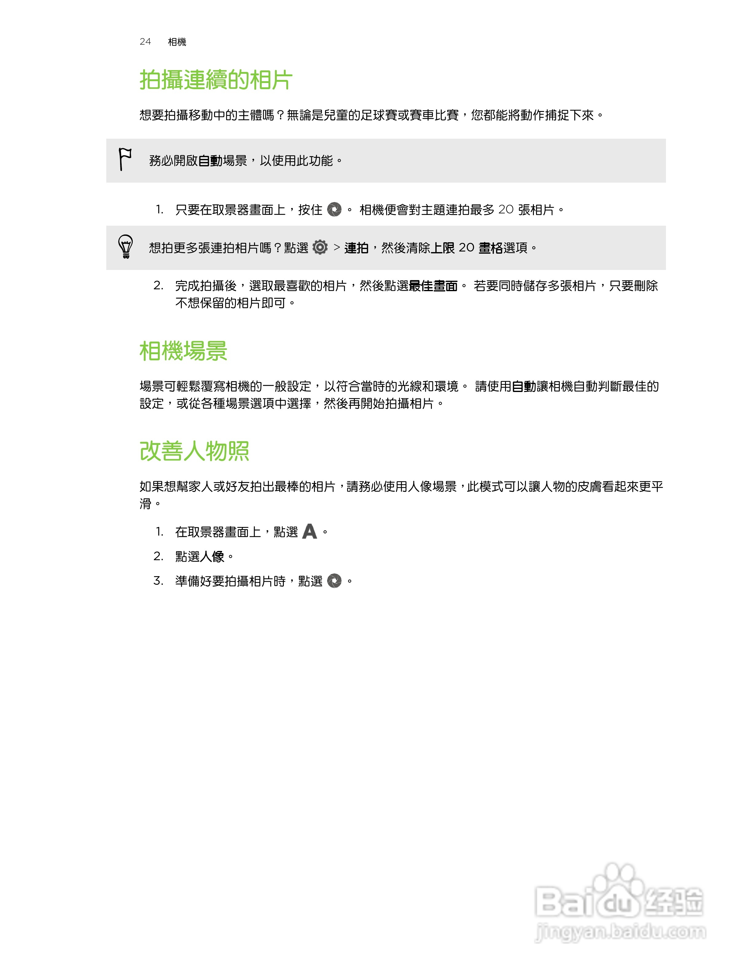
HTC One XL手机使用指南:[3]
2026-05-24 05:46:38
(共篇)
上一篇:
|
下一篇:
声明:
本网站引用、摘录或转载内容仅供网站访问者交流或参考,不代表本站立场,如存在版权或非法内容,请联系站长删除,联系邮箱:site.kefu@qq.com。
相关推荐
HTC One XL手机使用指南:[13]
阅读量:71
HTC One XL手机使用指南:[10]
阅读量:45
htc vive 怎么用
阅读量:85
htc one x怎么用蓝牙传小说
阅读量:125
htcm8手机怎么强制关机
阅读量:155
猜你喜欢
mac地址怎么查
春卷皮怎么做
女生长胡子怎么办
回锅肉怎么做
凉皮辣椒油的做法
天珠是怎么形成的
怎么做
李湘为什么离婚
精子活力低怎么办
分辨率怎么调
猜你喜欢
白衣天使怎么画
脸上长痘痘怎么调理
我的世界船怎么做
红核妇洁洗液怎么用
word怎么自动生成目录
电脑为什么自动关机
电脑蓝屏了怎么办修复
蓝牙耳机怎么连接电脑
痘印怎么去除
小米电视怎么样