小度生活
首页
美食营养
手工爱好
生活家居
返回
小度生活
首页
美食营养
游戏数码
手工爱好
生活家居
健康养生
运动户外
职场理财
情感交际
母婴教育
时尚美容
知识问答
生活知识
搜索
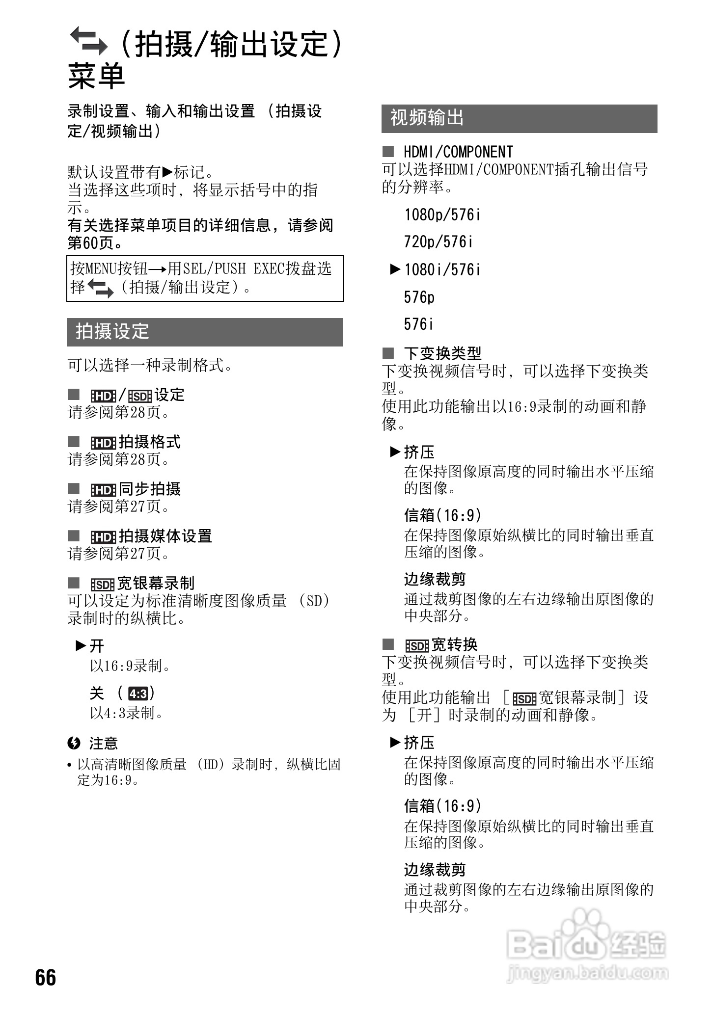
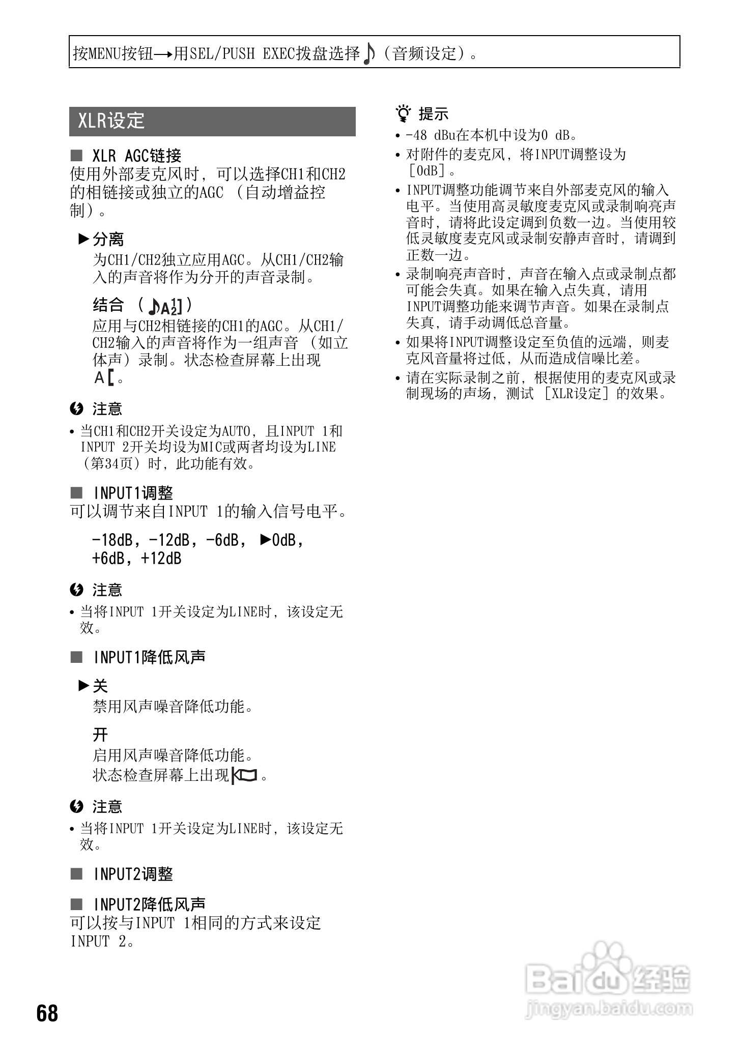
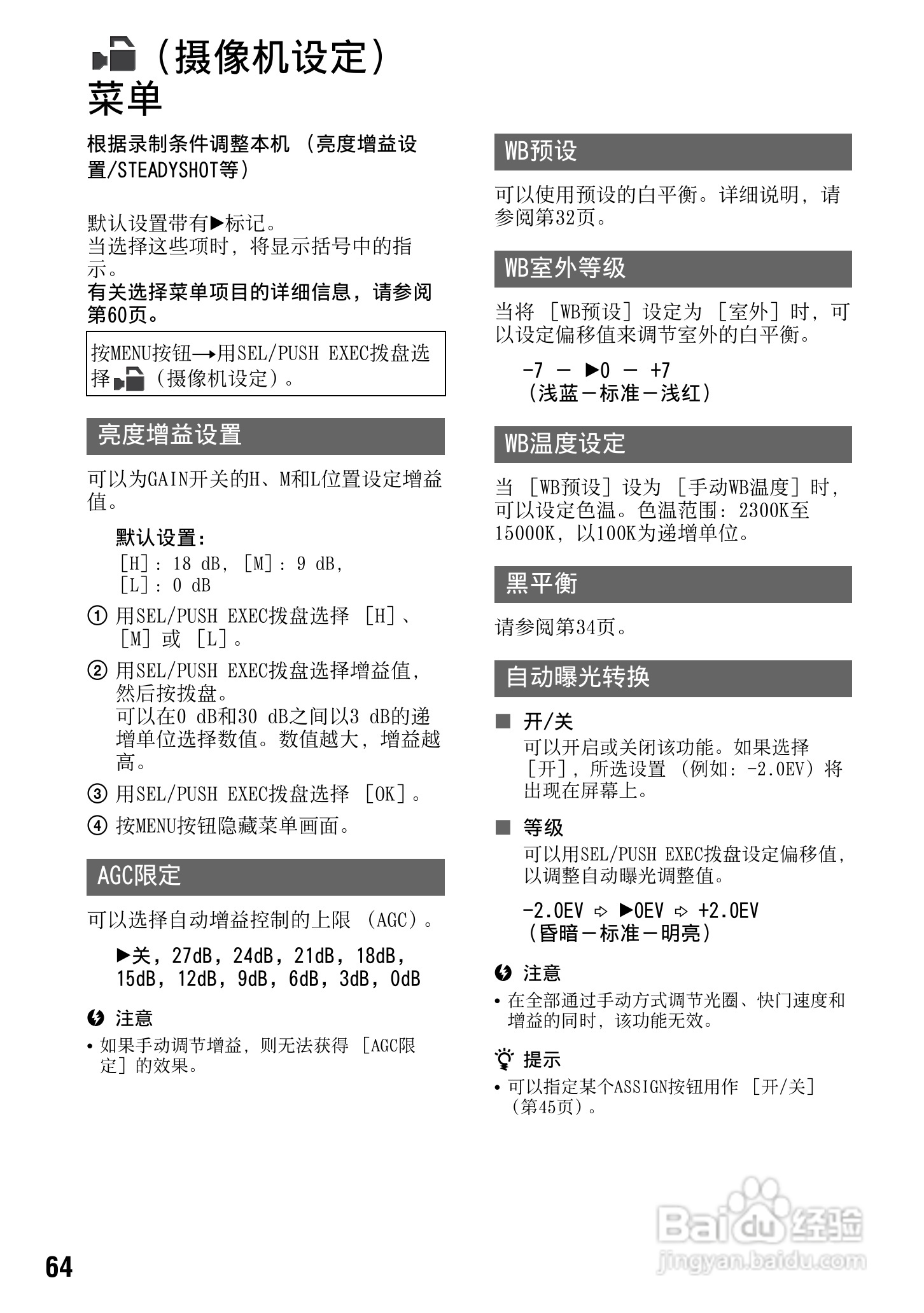
索尼NEX-FS100C数码摄像机使用说明书:[7]
2026-02-20 21:13:02
本篇为《索尼NEX-FS100C数码摄像机使用说明书》,主要介绍该产品的使用方法以及常见故障解决方案。
(共篇)
上一篇:
|
下一篇:
声明:
本网站引用、摘录或转载内容仅供网站访问者交流或参考,不代表本站立场,如存在版权或非法内容,请联系站长删除,联系邮箱:site.kefu@qq.com。
相关推荐
索尼NEX-FS100C数码摄像机使用说明书:[8]
阅读量:42
索尼NEX-FS100C数码摄像机使用说明书:[5]
阅读量:112
索尼a7微单使用技巧
阅读量:112
索尼NEX-FS100C数码摄像机使用说明书:[2]
阅读量:112
索尼NEX-FS100C数码摄像机使用说明书:[11]
阅读量:190
猜你喜欢
die是什么意思
dip是什么意思
again是什么意思
与人为善的意思
plc是什么意思
年轻人喝什么茶好
loser是什么意思
引经据典的意思
疫情是什么意思
北鼻是什么意思
猜你喜欢
什么让我与众不同
本科一批二批是什么意思
tiger是什么意思
人为什么会害怕死亡
公务员考试考什么科目
安贫乐道的意思
honey是什么意思英文
考研国家线什么时候出
风雨交加的意思
dirty是什么意思