海威10'豪华台锯HW110LG-50操作说明书:[1]
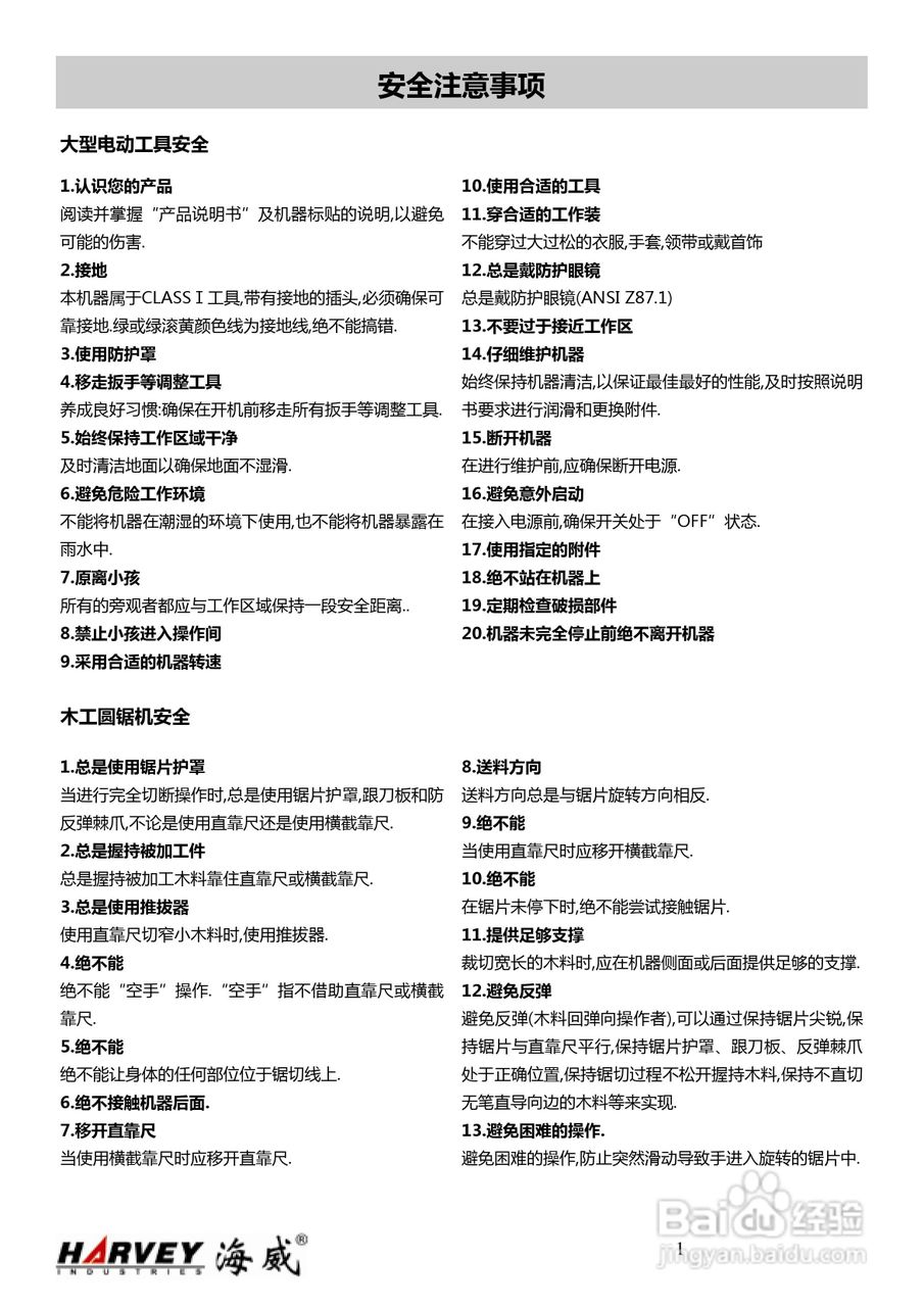
本篇为《海威10'豪华台锯HW110LG-50操作说明书》,主要介绍该产品的使用方法以及常见故障解决方案。
![海威10'豪华台锯HW110LG-50操作说明书:[1]](https://exp-picture.cdn.bcebos.com/a151a233ec3834bb315393ea8714c27bd3823d11.jpg)
![海威10'豪华台锯HW110LG-50操作说明书:[1]](https://exp-picture.cdn.bcebos.com/4d3d2ab33c4133bae5fd32c86a37c97623bc2f11.jpg)
![海威10'豪华台锯HW110LG-50操作说明书:[1]](https://exp-picture.cdn.bcebos.com/c99358fe474ec28374030a5abe4f50b8b53e1c11.jpg)
![海威10'豪华台锯HW110LG-50操作说明书:[1]](https://exp-picture.cdn.bcebos.com/dd58d02c5b1b1edea260918c981fceecd2d90f11.jpg)
![海威10'豪华台锯HW110LG-50操作说明书:[1]](https://exp-picture.cdn.bcebos.com/054056fe1e425d6b676d789c11883913e9e50011.jpg)
![海威10'豪华台锯HW110LG-50操作说明书:[1]](https://exp-picture.cdn.bcebos.com/46315818dfdae43b543a3394c457935652bb7411.jpg)
![海威10'豪华台锯HW110LG-50操作说明书:[1]](https://exp-picture.cdn.bcebos.com/974a2f21056104a32f55b21b63d7592ae2ef6b11.jpg)
![海威10'豪华台锯HW110LG-50操作说明书:[1]](https://exp-picture.cdn.bcebos.com/def72c6c576699cf87ef1ed6a885e036e3915e11.jpg)
![海威10'豪华台锯HW110LG-50操作说明书:[1]](https://exp-picture.cdn.bcebos.com/32a127723d03bbeab13a01fdea43d7d449315411.jpg)
![海威10'豪华台锯HW110LG-50操作说明书:[1]](https://exp-picture.cdn.bcebos.com/f7e6410f822b74ee858e7aadda2c8cf1d9a74a11.jpg)
声明:本网站引用、摘录或转载内容仅供网站访问者交流或参考,不代表本站立场,如存在版权或非法内容,请联系站长删除,联系邮箱:site.kefu@qq.com。
阅读量:32
阅读量:147
阅读量:50
阅读量:34
阅读量:190
本篇为《海威10'豪华台锯HW110LG-50操作说明书》,主要介绍该产品的使用方法以及常见故障解决方案。
![海威10'豪华台锯HW110LG-50操作说明书:[1]](https://exp-picture.cdn.bcebos.com/a151a233ec3834bb315393ea8714c27bd3823d11.jpg)
![海威10'豪华台锯HW110LG-50操作说明书:[1]](https://exp-picture.cdn.bcebos.com/4d3d2ab33c4133bae5fd32c86a37c97623bc2f11.jpg)
![海威10'豪华台锯HW110LG-50操作说明书:[1]](https://exp-picture.cdn.bcebos.com/c99358fe474ec28374030a5abe4f50b8b53e1c11.jpg)
![海威10'豪华台锯HW110LG-50操作说明书:[1]](https://exp-picture.cdn.bcebos.com/dd58d02c5b1b1edea260918c981fceecd2d90f11.jpg)
![海威10'豪华台锯HW110LG-50操作说明书:[1]](https://exp-picture.cdn.bcebos.com/054056fe1e425d6b676d789c11883913e9e50011.jpg)
![海威10'豪华台锯HW110LG-50操作说明书:[1]](https://exp-picture.cdn.bcebos.com/46315818dfdae43b543a3394c457935652bb7411.jpg)
![海威10'豪华台锯HW110LG-50操作说明书:[1]](https://exp-picture.cdn.bcebos.com/974a2f21056104a32f55b21b63d7592ae2ef6b11.jpg)
![海威10'豪华台锯HW110LG-50操作说明书:[1]](https://exp-picture.cdn.bcebos.com/def72c6c576699cf87ef1ed6a885e036e3915e11.jpg)
![海威10'豪华台锯HW110LG-50操作说明书:[1]](https://exp-picture.cdn.bcebos.com/32a127723d03bbeab13a01fdea43d7d449315411.jpg)
![海威10'豪华台锯HW110LG-50操作说明书:[1]](https://exp-picture.cdn.bcebos.com/f7e6410f822b74ee858e7aadda2c8cf1d9a74a11.jpg)