小度生活
首页
美食营养
手工爱好
生活家居
返回
小度生活
首页
美食营养
游戏数码
手工爱好
生活家居
健康养生
运动户外
职场理财
情感交际
母婴教育
时尚美容
知识问答
生活知识
搜索
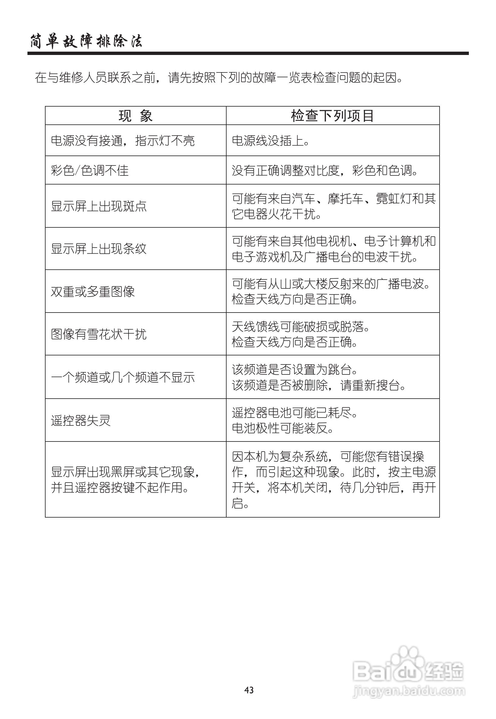
厦华LC-32HT63液晶彩电使用说明书:[5]
2026-02-07 06:50:50
(共篇)
上一篇:
声明:
本网站引用、摘录或转载内容仅供网站访问者交流或参考,不代表本站立场,如存在版权或非法内容,请联系站长删除,联系邮箱:site.kefu@qq.com。
相关推荐
厦华LC-32HT63液晶彩电使用说明书:[3]
阅读量:83
厦华LE-32KM51液晶彩电使用说明书:[5]
阅读量:84
厦华LE-32KM51液晶彩电使用说明书:[2]
阅读量:20
厦华LC-39KC70液晶彩电使用说明书:[2]
阅读量:103
使用说明书封面怎么做
阅读量:111
猜你喜欢
人比黄花瘦是什么意思
夸父逐日的意思
什么是高效课堂
otc药是什么意思
一举两得的意思
女性喝什么茶比较好
24k金是什么意思
何当金络脑快走踏清秋的意思
杜甫是什么样的人
万劫不复的意思
猜你喜欢
苦心孤诣的意思
类风湿用什么药
学什么专业好找工作
spa是什么意思的
uv镜的作用
阿里巴巴是做什么的
走马观花是什么意思
橱柜台面用什么材料好
同人是什么意思
cpdd是什么意思