小度生活
首页
美食营养
手工爱好
生活家居
返回
小度生活
首页
美食营养
游戏数码
手工爱好
生活家居
健康养生
运动户外
职场理财
情感交际
母婴教育
时尚美容
知识问答
生活知识
生活百科
搜索
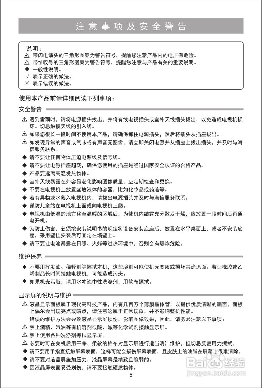
海信LED32K316J3D液晶彩电使用说明书:[1]
2026-03-29 03:18:18
(共篇)
下一篇:
声明:
本网站引用、摘录或转载内容仅供网站访问者交流或参考,不代表本站立场,如存在版权或非法内容,请联系站长删除,联系邮箱:site.kefu@qq.com。
相关推荐
如何在excel中输入全形等号呢
阅读量:150
Excel2016中如何对if函数进行嵌套
阅读量:180
Excel数据快速统一的技巧
阅读量:47
Excel如何快速删除数据?
阅读量:124
Excel最常用的八个函数?
阅读量:150
猜你喜欢
女人怎么走出婚外情
四级调研员是什么级别
《阿黛尔的生活》
刷机包下载后怎么用
cma是什么证书
fighting是什么意思
如何饮食减肥
如何美容
生活无限
ai文件怎么用ps打开
猜你喜欢
北京生活频道直播
光驱弹不出来怎么办
门可罗雀是什么意思
异地违章怎么交罚款
怎么钓鱼鱼容易上钩
让我再一次感受你的温柔是什么歌
悦达起亚k3怎么样
时沙之瓶配方怎么获得
宇航员的生活
海信手机怎么刷机