小度生活
首页
美食营养
手工爱好
生活家居
返回
小度生活
首页
美食营养
游戏数码
手工爱好
生活家居
健康养生
运动户外
职场理财
情感交际
母婴教育
时尚美容
知识问答
生活知识
搜索
ACER宏基Aspire 7520G笔记本说明书:[4]
2026-02-23 07:57:57
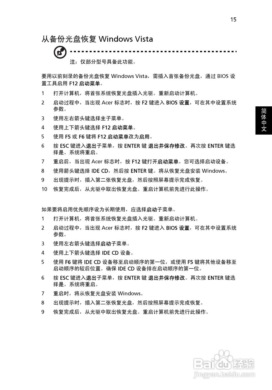
本篇为《ACER宏基Aspire 7520G笔记本说明书》,主要介绍该产品的使用方法以及常见故障解决方案。
(共篇)
上一篇:
|
下一篇:
声明:
本网站引用、摘录或转载内容仅供网站访问者交流或参考,不代表本站立场,如存在版权或非法内容,请联系站长删除,联系邮箱:site.kefu@qq.com。
相关推荐
ACER宏基Aspire 7520G笔记本说明书:[5]
阅读量:45
ACER宏基Aspire 5750G笔记本说明书:[4]
阅读量:37
ACER宏基Aspire 5951G笔记本说明书:[4]
阅读量:116
ACER宏基Aspire 7738G笔记本说明书:[4]
阅读量:69
ACER宏基Aspire 5943G笔记本说明书:[4]
阅读量:59
猜你喜欢
孩子智商怎么测
文科生可以报哪些大学
杭州旅游路线
购房契税怎么算
周边旅游景点大全
鸡皮肤怎么治疗
白杨树的特点
蚕宝宝怎么养
单引号怎么打出来
云南西双版纳旅游攻略
猜你喜欢
上海旅游必去景点
佳木斯旅游景点
江西旅游商贸职业学院
亲子旅游
ps笔刷怎么安装
衣服上的霉点怎么洗
凤凰旅游攻略
怎么煮绿豆粥
来例假可以喝咖啡
小镇惊魂2攻略