小度生活
首页
美食营养
手工爱好
生活家居
返回
小度生活
首页
美食营养
游戏数码
手工爱好
生活家居
健康养生
运动户外
职场理财
情感交际
母婴教育
时尚美容
知识问答
生活知识
生活百科
搜索
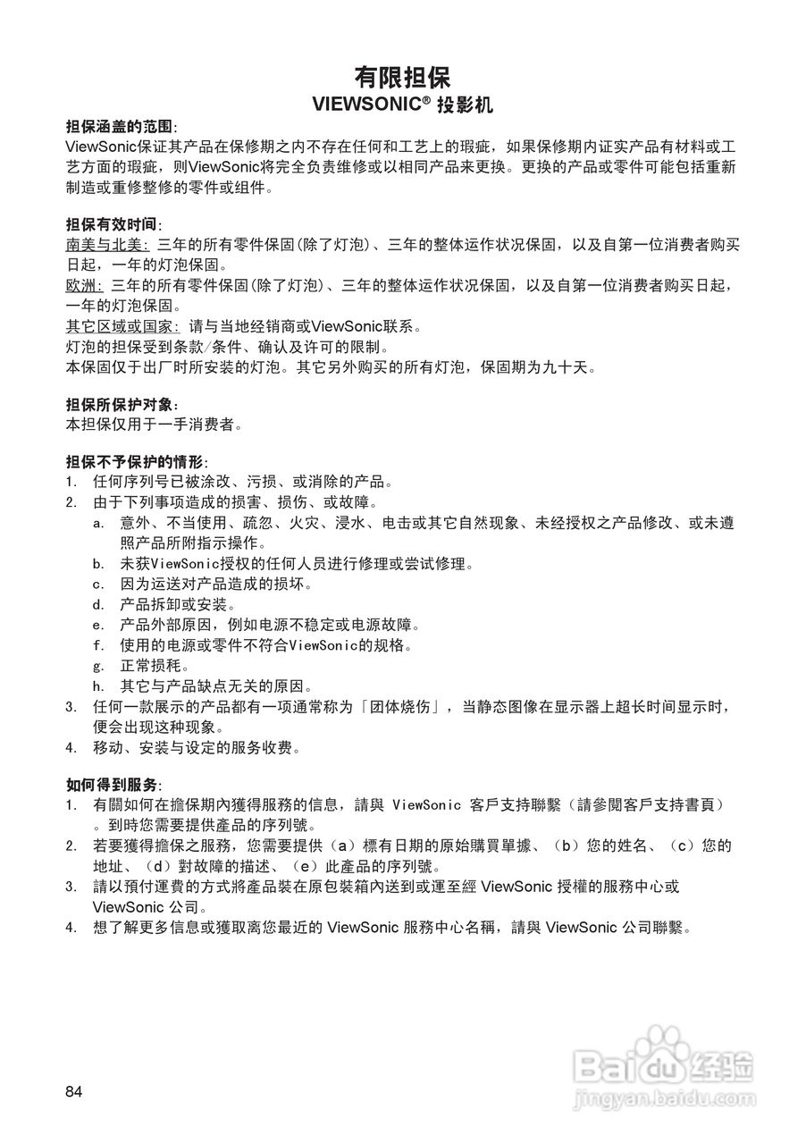
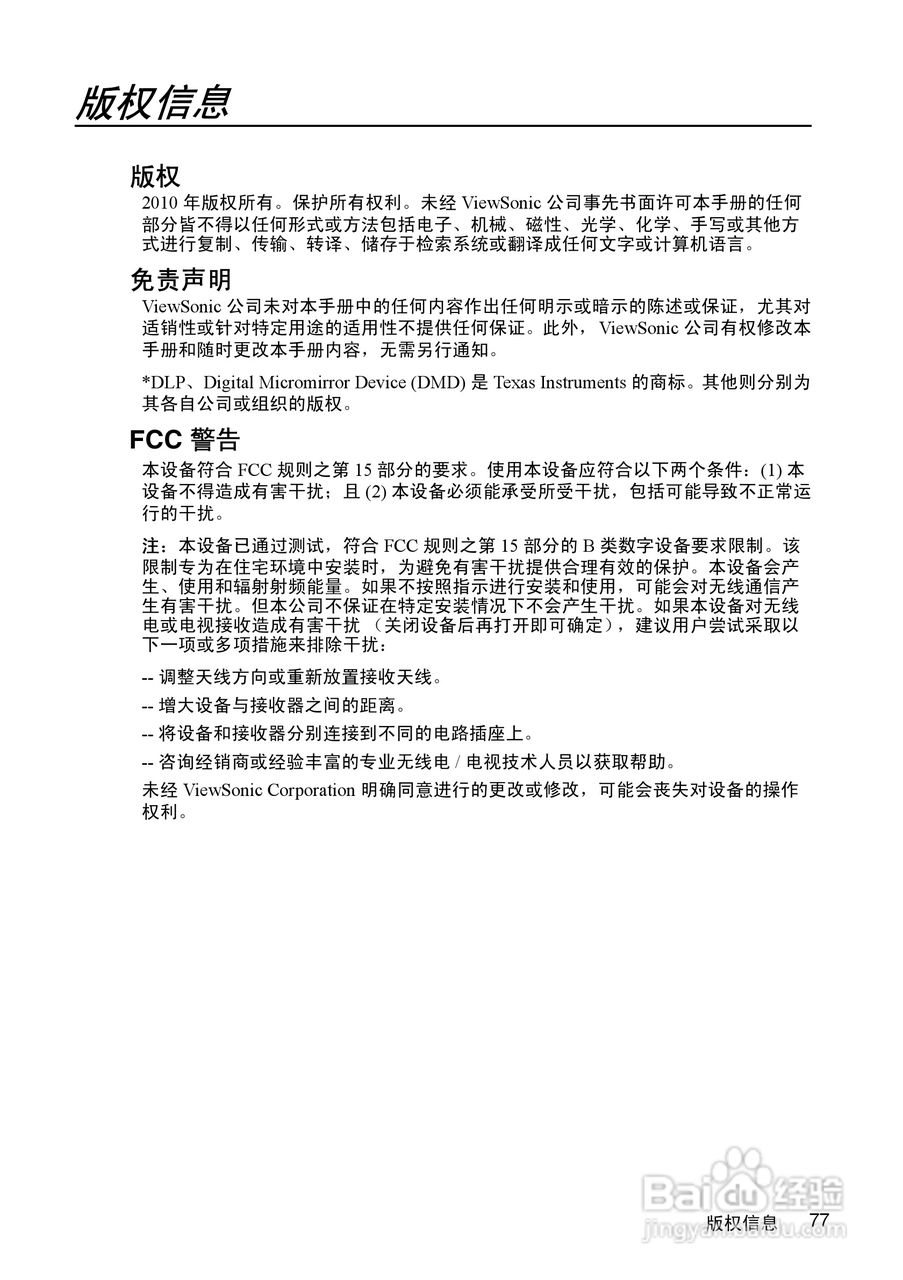
优派PJD7583wi投影机使用说明书:[9]
2026-04-07 11:44:21
本篇为《优派PJD7583wi投影机使用说明书》,主要介绍该产品的使用方法以及常见故障解决方案。
(共篇)
上一篇:
声明:
本网站引用、摘录或转载内容仅供网站访问者交流或参考,不代表本站立场,如存在版权或非法内容,请联系站长删除,联系邮箱:site.kefu@qq.com。
相关推荐
优派PJD7583wi投影机使用说明书:[8]
阅读量:188
优派PJD7583wi投影机使用说明书:[5]
阅读量:47
DELL S300WI投影机说明书:[9]
阅读量:169
DELL S500WI投影机说明书:[9]
阅读量:30
使用说明书wf2651使用指南
阅读量:161
猜你喜欢
dragon什么意思
grace是什么意思
trace是什么意思
挑拨离间是什么意思
什么产品祛斑效果好
凯格尔运动害了多少人
tender是什么意思
中性皮肤适合什么护肤品
11月11日是什么节日
女生运动鞋
猜你喜欢
徘徊的意思是什么
政通人和是什么意思
结构化面试是什么
脸容易红是什么原因
彬彬有礼的意思是什么
蟑螂养殖
无冕之王什么意思
什么是次新股
zone是什么意思
怜香惜玉是什么意思