小度生活
首页
美食营养
手工爱好
生活家居
返回
小度生活
首页
美食营养
游戏数码
手工爱好
生活家居
健康养生
运动户外
职场理财
情感交际
母婴教育
时尚美容
知识问答
生活知识
搜索
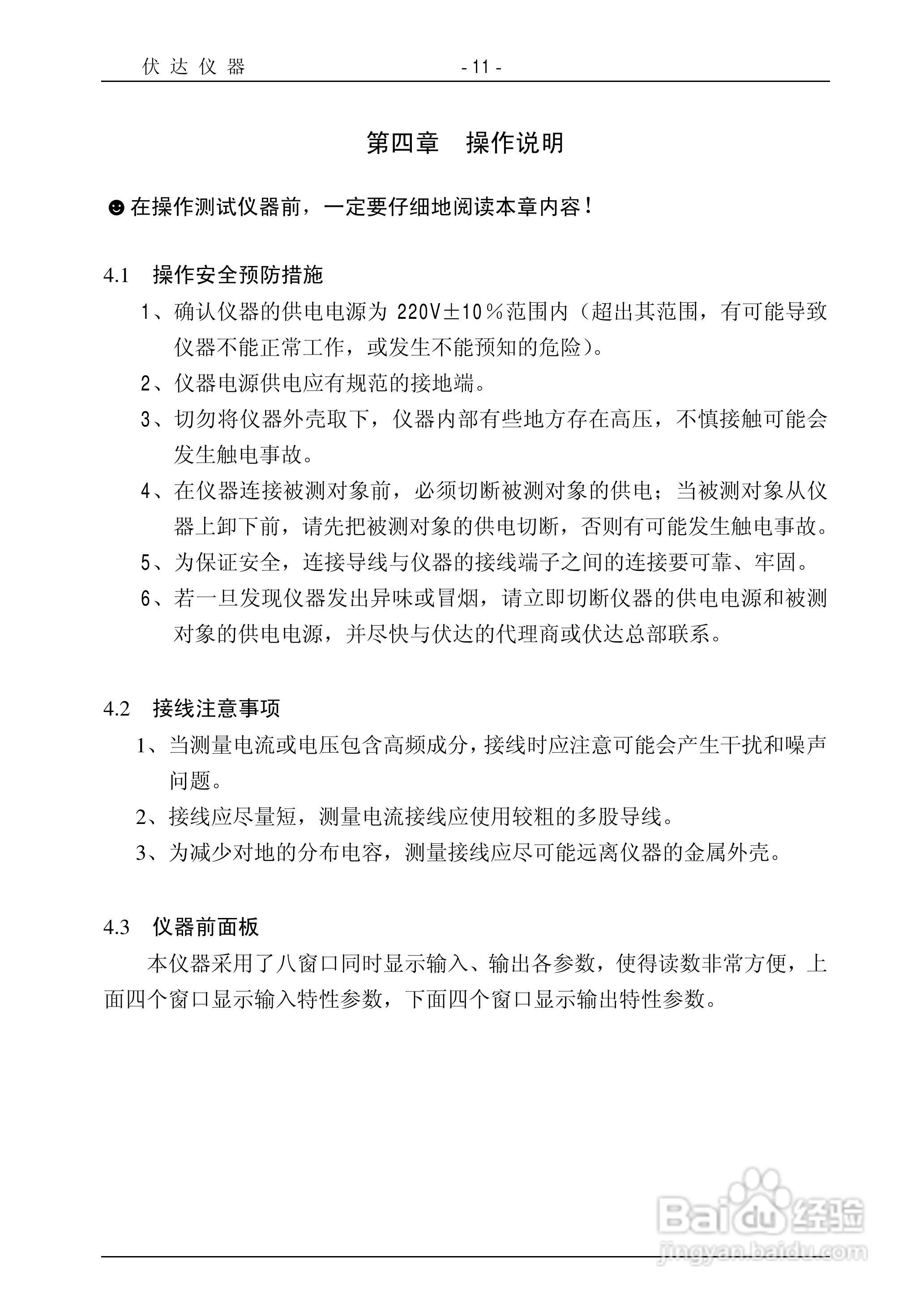
UI2050电参数测试仪器使用说明书:[2]
2026-02-18 17:15:03
本篇为《UI2050电参数测试仪器使用说明书》,主要介绍该产品的使用方法以及常见故障解决方案。
(共篇)
上一篇:
|
下一篇:
声明:
本网站引用、摘录或转载内容仅供网站访问者交流或参考,不代表本站立场,如存在版权或非法内容,请联系站长删除,联系邮箱:site.kefu@qq.com。
相关推荐
UI2050电参数测试仪器使用说明书:[3]
阅读量:23
明基DV2050液晶彩电使用说明书:[2]
阅读量:195
明基DV2050液晶彩电使用说明书:[1]
阅读量:116
明基DV2050液晶彩电使用说明书:[3]
阅读量:86
明基DV2050液晶彩电使用说明书:[4]
阅读量:176
猜你喜欢
人参榕树盆景怎么养
watermelon怎么读
经常胃胀是怎么回事
乌龟怎么吃
我的世界怎么驯服狼
入党动机怎么写
血小板低了怎么办
怎么唱好歌技巧
肚子大怎么办
冲锋衣怎么洗
猜你喜欢
watermelon怎么读
醪糟怎么吃
家长感言怎么写
平行四边形的高怎么画
腰间盘突出怎么办
怎么制作简历
拜的五笔怎么打
读书报告怎么写
银行对账单怎么打印
被臭虫咬了怎么办