小度生活
首页
美食营养
手工爱好
生活家居
返回
小度生活
首页
美食营养
游戏数码
手工爱好
生活家居
健康养生
运动户外
职场理财
情感交际
母婴教育
时尚美容
知识问答
生活知识
生活百科
搜索
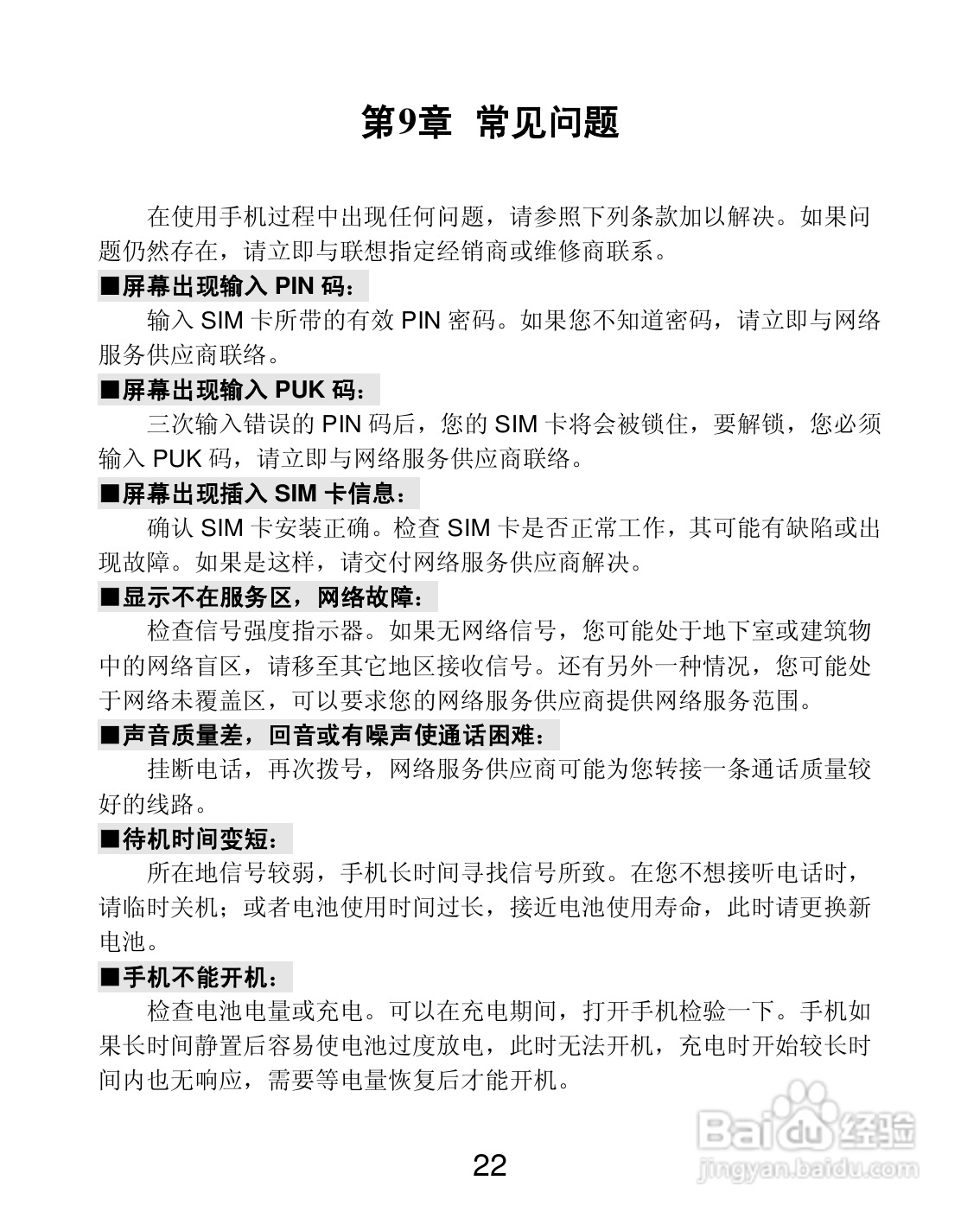
联想P700i手机使用说明书:[3]
2026-04-17 10:32:10
(共篇)
上一篇:
声明:
本网站引用、摘录或转载内容仅供网站访问者交流或参考,不代表本站立场,如存在版权或非法内容,请联系站长删除,联系邮箱:site.kefu@qq.com。
相关推荐
联想P717手机手机使用说明书:[3]
阅读量:146
联想S880手机说明书:[3]
阅读量:38
联想ET880手机说明书:[3]
阅读量:104
联想乐Phone P700i分享
阅读量:97
联想怎么进入bios
阅读量:124
猜你喜欢
什么车险比较好
干咳是什么意思
什么是swot模型
女双鱼座和什么座最配
电影彩蛋是什么意思
护士节祝福
japanese是什么意思
翌日是什么意思
什么浏览器占内存小
etf基金是什么意思
猜你喜欢
message是什么意思
祝福老人的成语
病人祝福语
蓝牙音箱什么牌子好
suit是什么意思
韵致的意思
奉陪到底什么意思
5到7万买什么车好
登鹳雀楼的意思
新股换手率高说明什么