小度生活
首页
美食营养
手工爱好
生活家居
返回
小度生活
首页
美食营养
游戏数码
手工爱好
生活家居
健康养生
运动户外
职场理财
情感交际
母婴教育
时尚美容
知识问答
生活知识
搜索
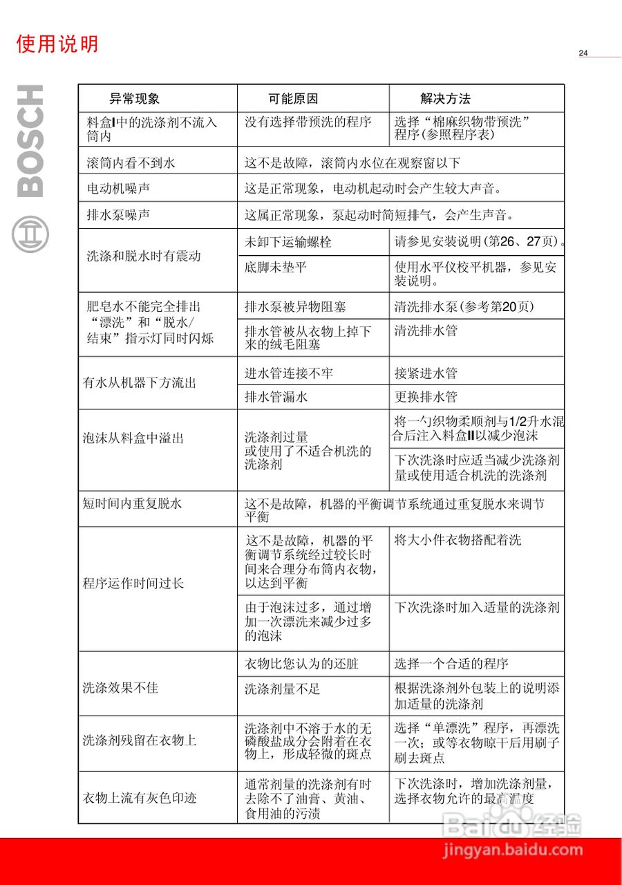
博世WAG12060TI全自动滚筒式洗衣机使用及安装说明书:[3]
2026-01-13 11:35:17
(共篇)
上一篇:
|
下一篇:
声明:
本网站引用、摘录或转载内容仅供网站访问者交流或参考,不代表本站立场,如存在版权或非法内容,请联系站长删除,联系邮箱:site.kefu@qq.com。
相关推荐
博世WAG12060TI全自动滚筒式洗衣机使用及安装说明书:[1]
阅读量:164
博世WAG16260TI全自动滚筒式洗衣机使用及安装说明书:[3]
阅读量:156
博世WAG16068TI全自动滚筒式洗衣机使用及安装说明书:[4]
阅读量:178
博世滚筒洗衣机门打不开最详细的操作步骤
阅读量:126
博世欧洲之星壁挂炉调试及使用方法
阅读量:20
猜你喜欢
怎么清理电脑c盘
带鱼怎么做好吃又简单
脸上有斑点怎么治疗
鲸鱼为什么会搁浅
卤鸡爪的家常做法
惠氏启赋奶粉怎么样
失业金怎么领取
怎么腌咸鸭蛋
任正非次女为什么姓姚
喝牛奶为什么拉肚子
猜你喜欢
青芒果怎么吃
围裙的做法
溜肥肠的家常做法
朝鲜人为什么不能出国
股票为什么会涨
胄怎么读
短裤用英语怎么说
电子邮箱格式怎么写
怎么才能
眩晕症是怎么引起的