小度生活
首页
美食营养
手工爱好
生活家居
返回
小度生活
首页
美食营养
游戏数码
手工爱好
生活家居
健康养生
运动户外
职场理财
情感交际
母婴教育
时尚美容
知识问答
生活知识
生活百科
搜索
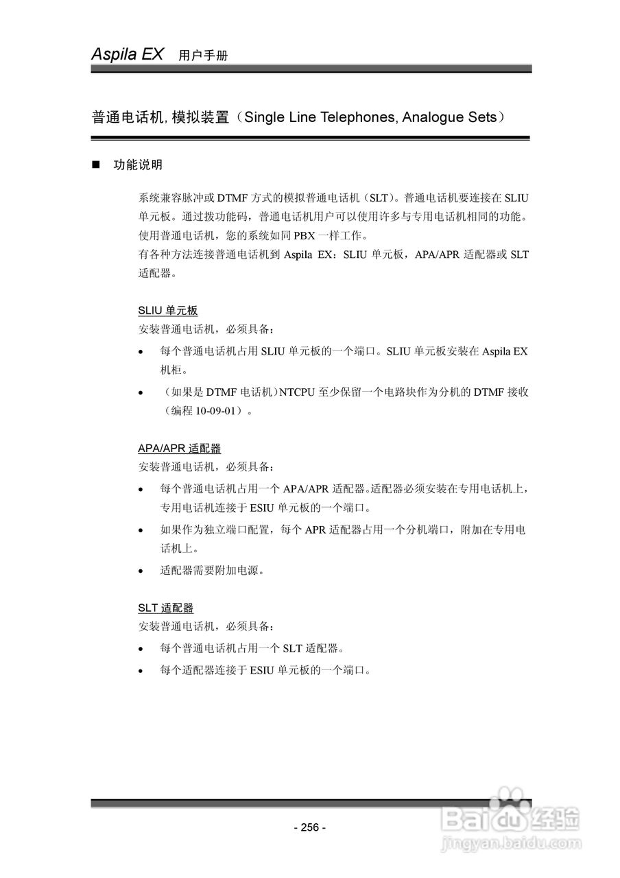
NEC交换机说明书:[27]
2026-03-30 23:38:37
本篇为《NEC交换机说明书》,主要介绍该产品的使用方法以及常见故障解决方案。
(共篇)
上一篇:
|
下一篇:
声明:
本网站引用、摘录或转载内容仅供网站访问者交流或参考,不代表本站立场,如存在版权或非法内容,请联系站长删除,联系邮箱:site.kefu@qq.com。
相关推荐
NEC交换机说明书:[29]
阅读量:76
NEC交换机说明书:[32]
阅读量:155
NEC交换机说明书:[34]
阅读量:189
交换机怎么使用
阅读量:103
交换机配置命令
阅读量:102
猜你喜欢
如沐春风的意思
一次什么的经历作文
挂账是什么意思
什么时候贴春联
存在感是什么意思
mcv是什么意思
捕风捉影的意思
sheep是什么意思
谷子地将什么留在了墓碑下
元芳什么意思
猜你喜欢
堡垒的意思
sexy是什么意思
新冠阳性是什么意思
得意洋洋的意思
淘宝卖什么好
ruler是什么意思
camp是什么意思
涅盘是什么意思
bad是什么意思
serve是什么意思