小度生活
首页
美食营养
手工爱好
生活家居
返回
小度生活
首页
美食营养
游戏数码
手工爱好
生活家居
健康养生
运动户外
职场理财
情感交际
母婴教育
时尚美容
知识问答
生活知识
生活百科
搜索
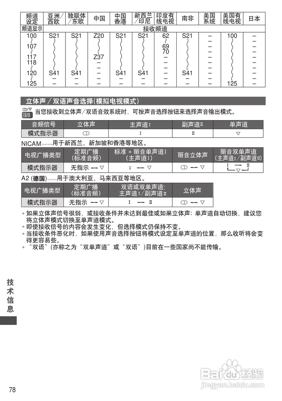
松下TH-P50GT30C等离子彩电使用说明书:[8]
2026-05-11 10:56:53
(共篇)
上一篇:
|
下一篇:
声明:
本网站引用、摘录或转载内容仅供网站访问者交流或参考,不代表本站立场,如存在版权或非法内容,请联系站长删除,联系邮箱:site.kefu@qq.com。
相关推荐
松下TH-P50GT30C等离子彩电使用说明书:[9]
阅读量:46
松下TH-P50U30C等离子彩电使用说明书:[4]
阅读量:121
松下TH-P50ST30C等离子彩电使用说明书:[8]
阅读量:131
松下TH-P50ST30C等离子彩电使用说明书:[9]
阅读量:195
松下dvx200使用教程
阅读量:31
猜你喜欢
增大压强的方法
耄耋怎么读音
小说大全
史克肠虫清服用方法
女性去湿气最快的方法
揉肚子的正确方法
遇到挫折怎么办
情话大全浪漫情话
节约用纸的方法
word怎么调整行距
猜你喜欢
情侣头像大全
止咳的方法
工资证明怎么开
香菜怎么做好吃
安全标语口号大全
煎牛排的家常做法
我的世界怎么种西瓜
好吃的家常菜
蒸鸡蛋怎么做好吃又嫩
漫画大全之无彩翼漫无遮