小度生活
首页
美食营养
手工爱好
生活家居
返回
小度生活
首页
美食营养
游戏数码
手工爱好
生活家居
健康养生
运动户外
职场理财
情感交际
母婴教育
时尚美容
知识问答
搜索
佳能LEGRIA HF M52数码摄像机使用说明书:[19]
2025-11-20 19:54:56
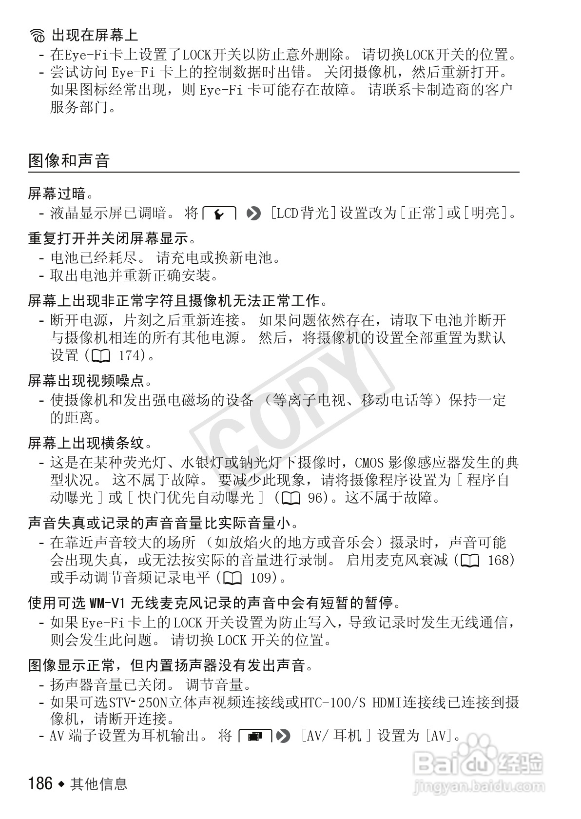
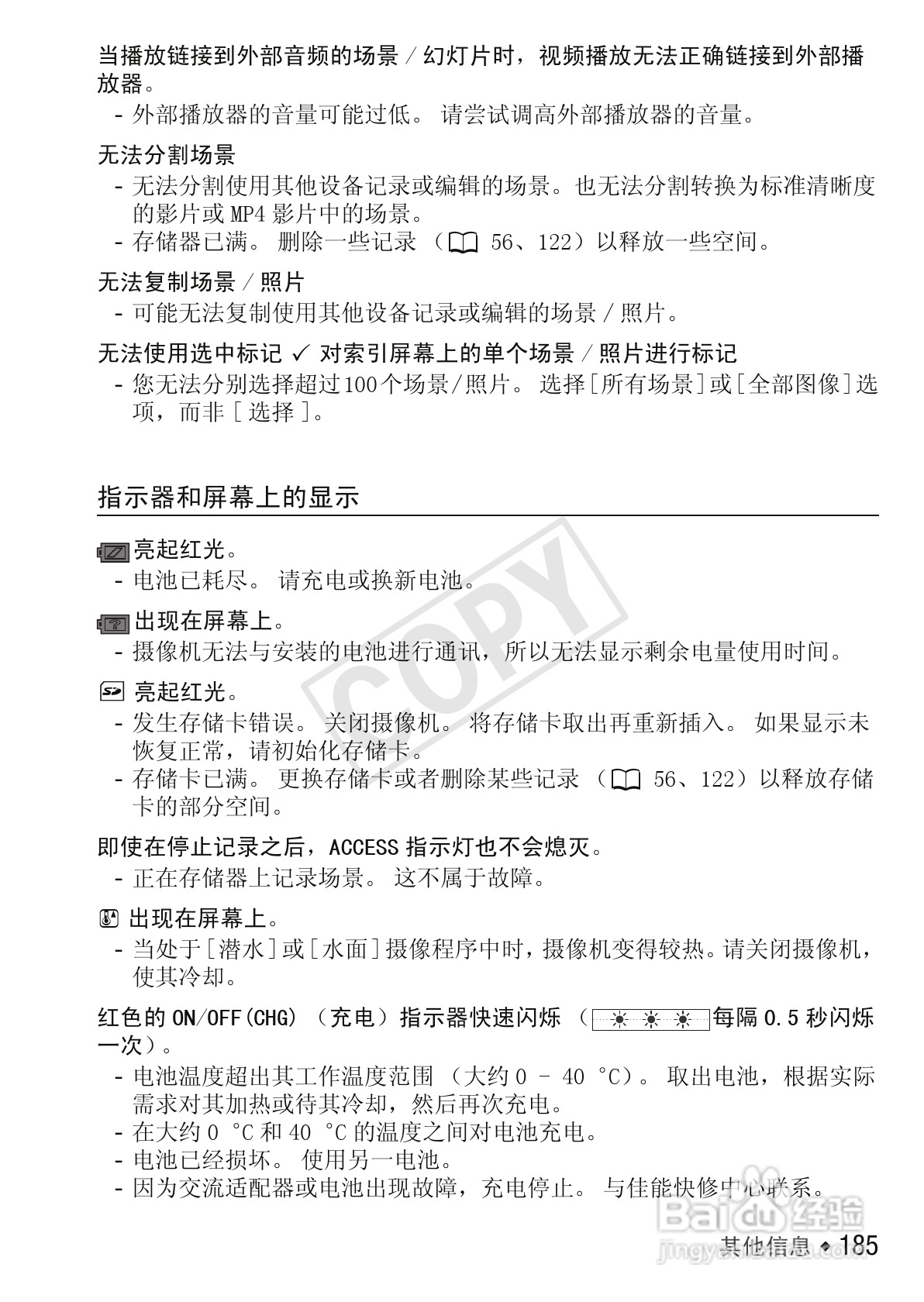
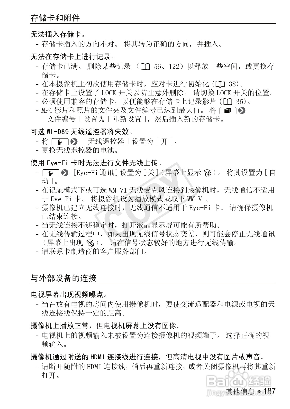
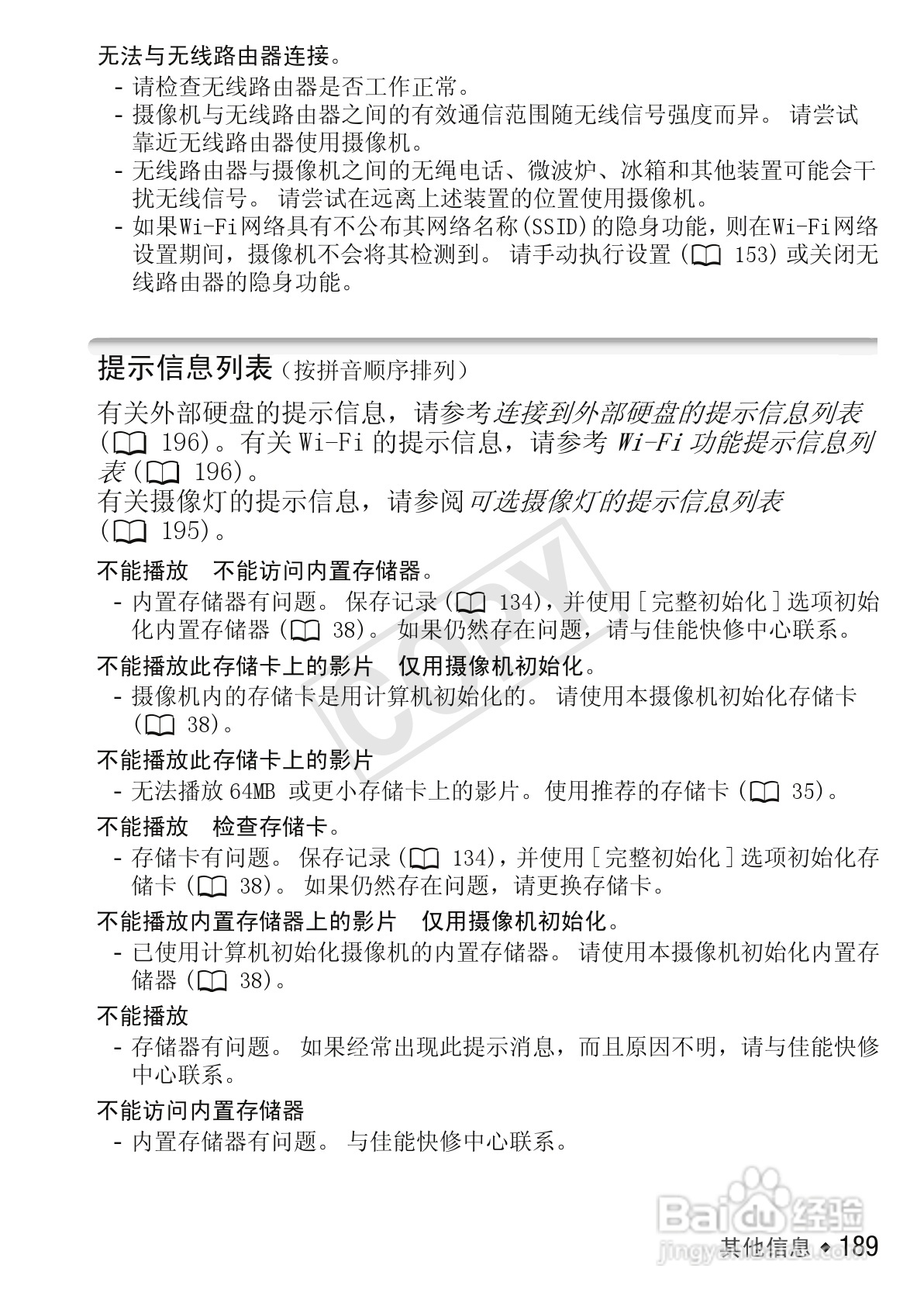
本篇为《佳能LEGRIA HF M52数码摄像机使用说明书》,主要介绍该产品的使用方法以及常见故障解决方案。
(共篇)
上一篇:
|
下一篇:
声明:
本网站引用、摘录或转载内容仅供网站访问者交流或参考,不代表本站立场,如存在版权或非法内容,请联系站长删除,联系邮箱:site.kefu@qq.com。
相关推荐
佳能LEGRIA HF M52数码摄像机使用说明书:[17]
阅读量:130
佳能相机5d单机如何使用
阅读量:133
佳能相机怎么传照片到手机
阅读量:162
佳能无线打印机怎么连接手机
阅读量:195
佳能5d4拍摄视频设置
阅读量:112
猜你喜欢
欣慰是什么意思
胃疼是什么原因导致的
etf基金是什么
孕妇尿频是怎么回事
如何截音乐
plt文件怎么打开
两性生活史
1月22日是什么星座
痤疮是怎么回事
怎么把文件夹设置密码
猜你喜欢
拘留所的真实生活
鼻子有点歪怎么办
ppt如何设置背景音乐
如何维护国家安全
7岁小孩怎么教育
山村生活尽悠闲
如何看电脑配置
陌陌如何约炮
埃索达怎么去
如何养生