小度生活
首页
美食营养
手工爱好
生活家居
返回
小度生活
首页
美食营养
游戏数码
手工爱好
生活家居
健康养生
运动户外
职场理财
情感交际
母婴教育
时尚美容
搜索
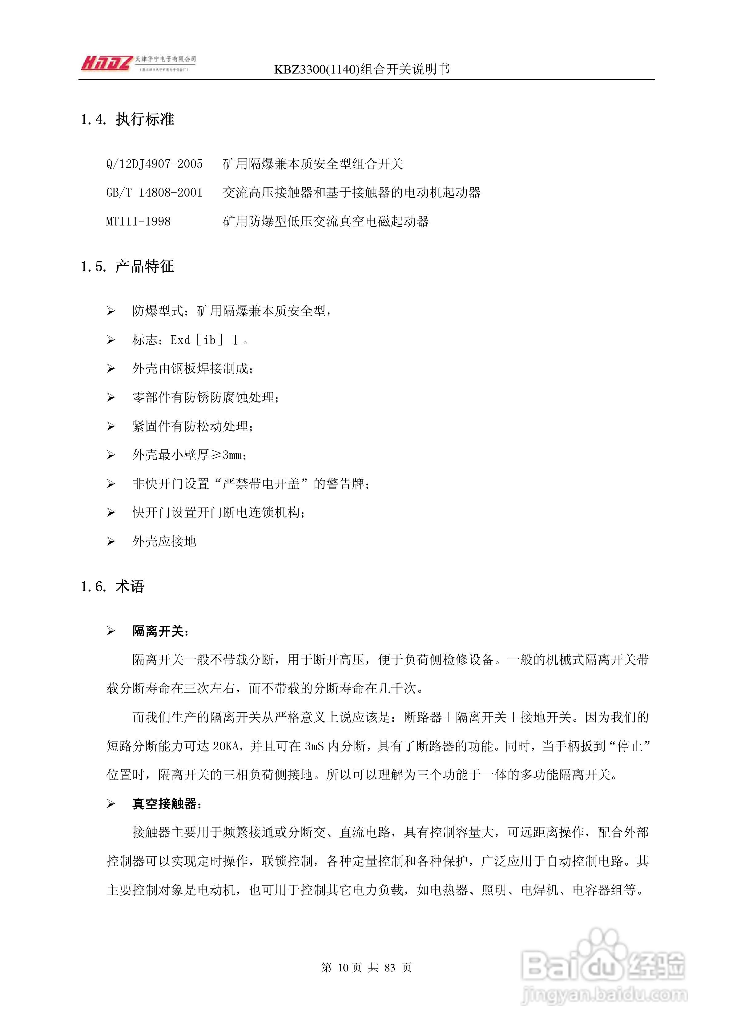
天津华宁KBZ3300组合开关使用说明书:[1]
2025-11-11 00:28:20
本篇为《天津华宁KBZ3300组合开关使用说明书》,主要介绍该产品的使用方法以及常见故障解决方案。
(共篇)
下一篇:
声明:
本网站引用、摘录或转载内容仅供网站访问者交流或参考,不代表本站立场,如存在版权或非法内容,请联系站长删除,联系邮箱:site.kefu@qq.com。
相关推荐
豌豆苗肉丸汤
阅读量:89
韭菜炒豆腐皮怎么做——韭菜炒豆腐皮
阅读量:120
婴儿食谱:小米蛋黄粥
阅读量:187
辣子罐的家常做法
阅读量:23
山药小米南瓜糊攻略
阅读量:100
猜你喜欢
草量级是什么意思
娓娓动听是什么意思
既来之则安之的意思
新股什么时间申购中签率高
去医院看病人送什么好
p照片用什么软件好
高考霸气祝福语八个字
赶脚是什么意思
深圳欢乐谷有什么好玩的
开学手抄报内容写什么
猜你喜欢
菊花象征什么意义
执子之手与子偕老的意思
一片冰心在玉壶是什么意思
什么是swot模型
栩栩如生的意思是什么
彤的意思
日本代购什么比较好
春风又绿江南岸的意思
婚礼祝福词
公摊面积是什么意思