小度生活
首页
美食营养
手工爱好
生活家居
返回
小度生活
首页
美食营养
游戏数码
手工爱好
生活家居
健康养生
运动户外
职场理财
情感交际
母婴教育
时尚美容
知识问答
生活知识
搜索
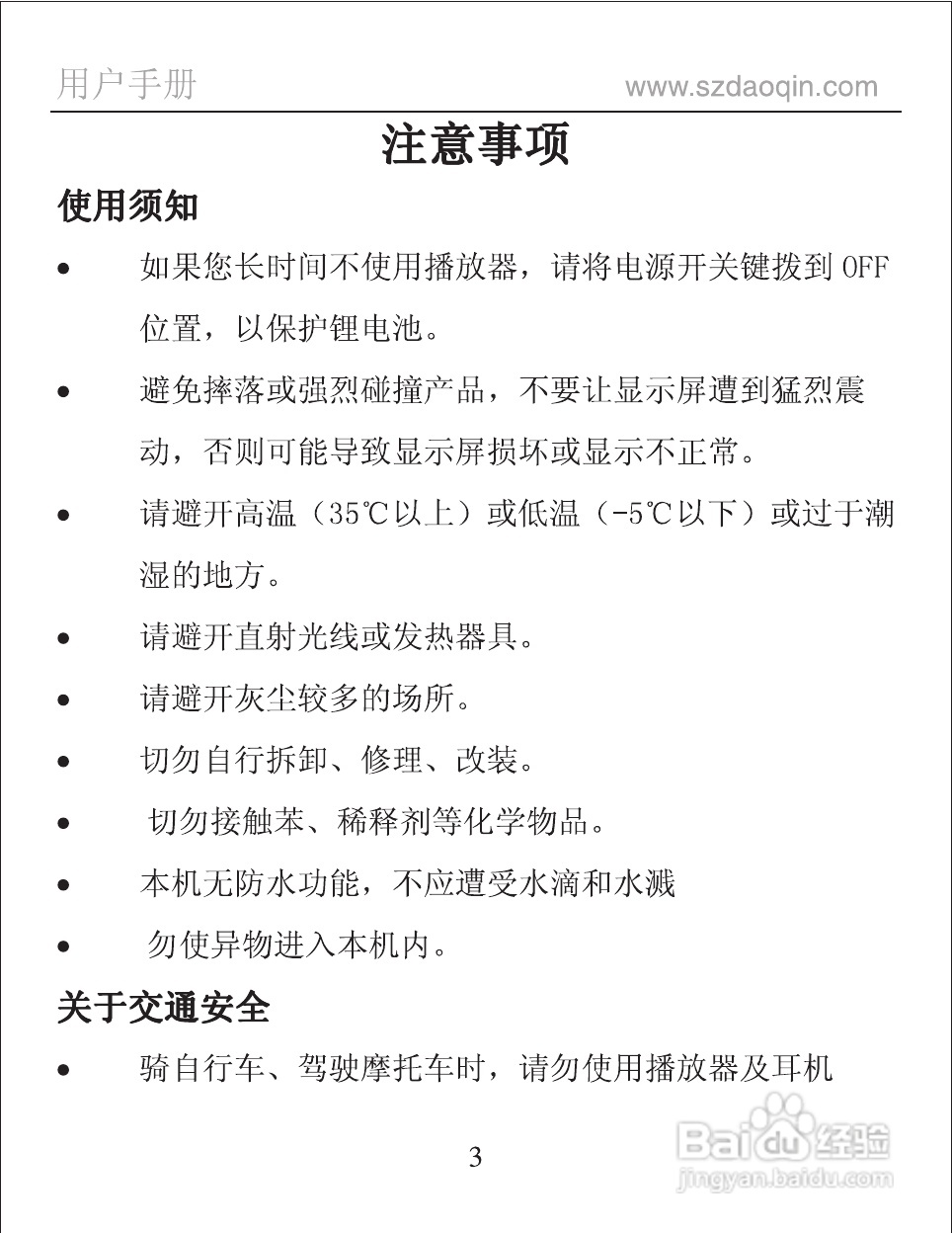
道勤RK5400数码播放器使用说明书:[1]
2026-02-24 04:49:14
本篇为《道勤RK5400数码播放器使用说明书》,主要介绍该产品的使用方法以及常见故障解决方案。
(共篇)
下一篇:
声明:
本网站引用、摘录或转载内容仅供网站访问者交流或参考,不代表本站立场,如存在版权或非法内容,请联系站长删除,联系邮箱:site.kefu@qq.com。
相关推荐
道勤RK5400数码播放器使用说明书:[5]
阅读量:157
道勤RK-5008数码播放器使用说明书:[1]
阅读量:32
道勤RK5001数码播放器使用说明书:[1]
阅读量:128
道勤RK-5155数码播放器使用说明书:[1]
阅读量:192
使用说明书封面怎么做
阅读量:111
猜你喜欢
迷迭香的功效与作用
黄连的功效与作用
羊肾的功效与作用
captain什么意思
公共知识
运动裤配什么上衣
六堡茶的功效与作用
b2驾照能开什么车
高中政治知识点总结
什么叫基金净值
猜你喜欢
什么叫交流电
关于汽车的知识
装修知识网
什么是仿生学
知母的功效与作用
艾叶泡脚的功效与作用
玄米茶的功效与作用
知柏地黄丸的功效与作用
运动会感悟
给老师送礼送什么好