小度生活
首页
美食营养
手工爱好
生活家居
返回
小度生活
首页
美食营养
游戏数码
手工爱好
生活家居
健康养生
运动户外
职场理财
情感交际
母婴教育
时尚美容
知识问答
生活知识
生活百科
搜索
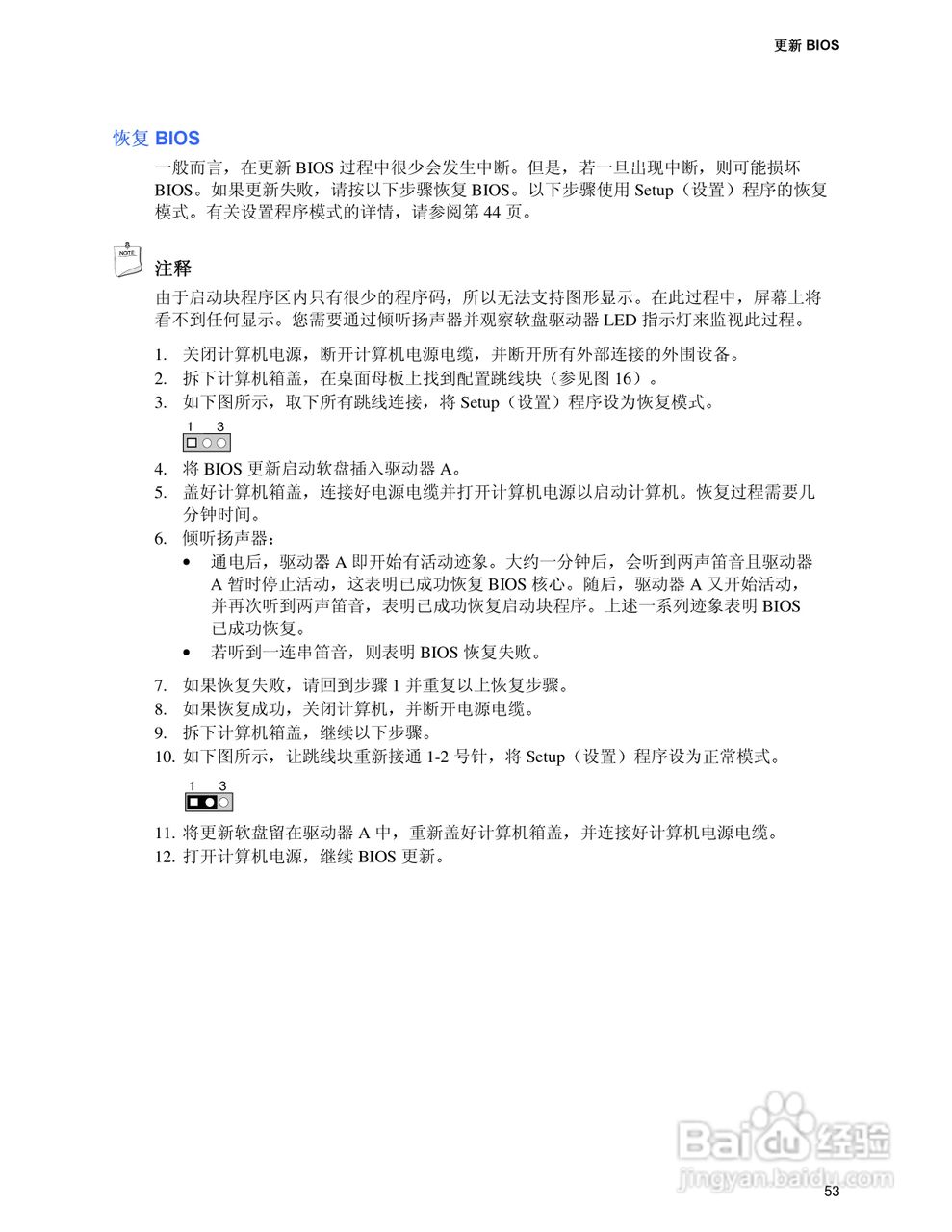
Intel D865GLC-BFLC主板说明书:[6]
2026-03-29 01:31:36
本篇为《Intel D865GLC-BFLC主板说明书》,主要介绍该产品的使用方法以及常见故障解决方案。
(共篇)
上一篇:
|
下一篇:
声明:
本网站引用、摘录或转载内容仅供网站访问者交流或参考,不代表本站立场,如存在版权或非法内容,请联系站长删除,联系邮箱:site.kefu@qq.com。
相关推荐
Intel D865GLC-BFLC主板说明书:[10]
阅读量:52
Intel D865GBF-BFLC主板说明书:[6]
阅读量:194
Intel D865GBF-BFLC主板说明书:[9]
阅读量:42
Intel D865GBF-BFLC主板说明书:[8]
阅读量:192
Intel D865GBF-BFLC主板说明书:[2]
阅读量:189
猜你喜欢
鸮怎么读
一万个为什么
面的做法大全
韭菜籽怎么吃
红烧鳗鱼的做法
为什么文件打不开
黑眼圈怎么样消除
男人为什么花心
郑多彬为什么自杀
高血压头晕怎么办最快最有效
猜你喜欢
蛇胆疮是怎么引起的
为什么会流产
电子邮件地址怎么写
怎么追男生
小便时尿道刺痛是怎么回事
电商怎么做
变色龙为什么会变色
糖水做法
怎么判断一个人艾滋病
玛吉斯轮胎质量怎么样