小度生活
首页
美食营养
手工爱好
生活家居
返回
小度生活
首页
美食营养
游戏数码
手工爱好
生活家居
健康养生
运动户外
职场理财
情感交际
母婴教育
时尚美容
知识问答
生活知识
生活百科
搜索
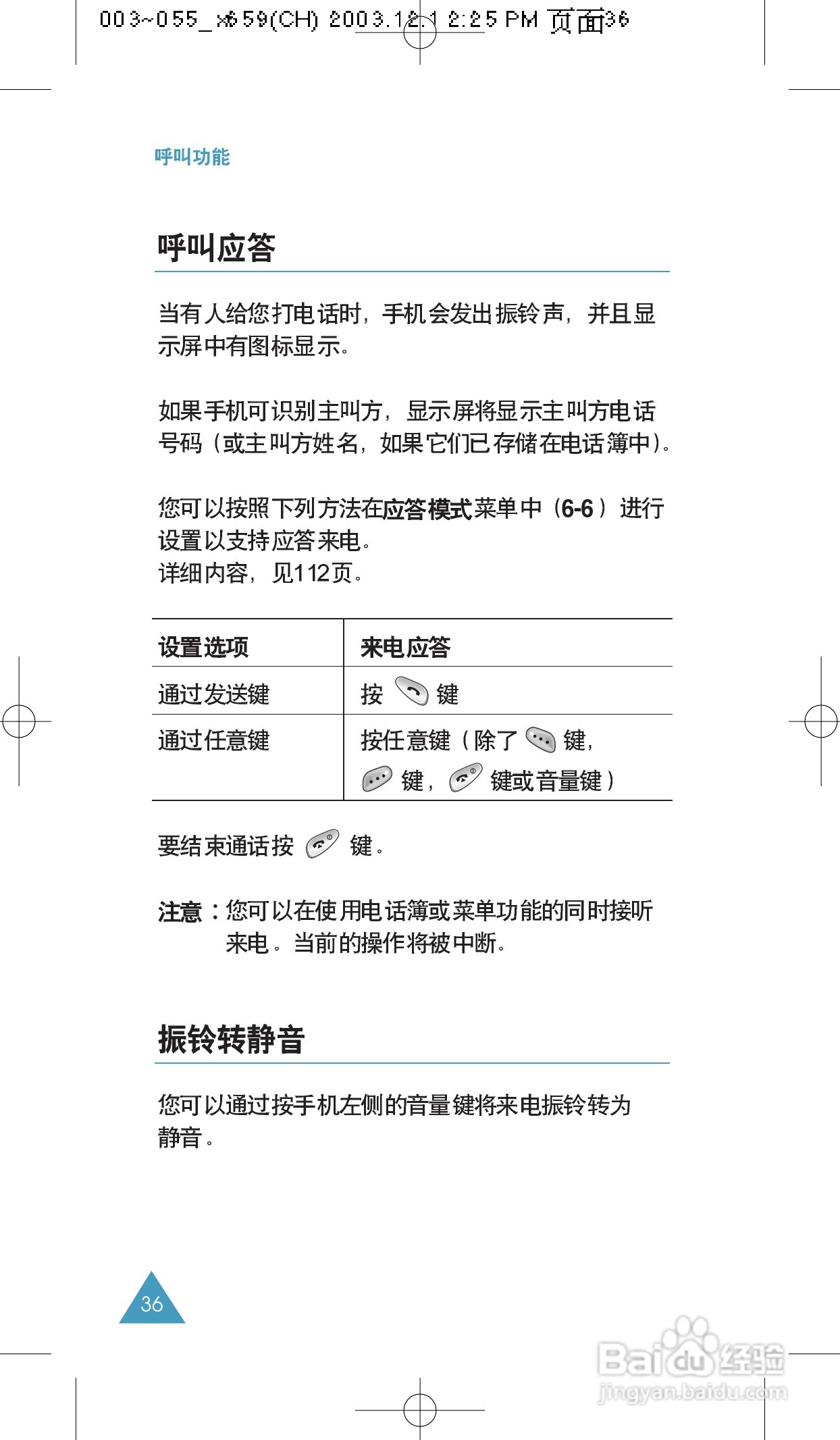
三星SCH-X659手机使用说明书:[4]
2026-05-11 12:24:46
(共篇)
上一篇:
|
下一篇:
声明:
本网站引用、摘录或转载内容仅供网站访问者交流或参考,不代表本站立场,如存在版权或非法内容,请联系站长删除,联系邮箱:site.kefu@qq.com。
相关推荐
三星SCH-X659手机使用说明书:[14]
阅读量:185
三星SCH-X659手机使用说明书:[11]
阅读量:196
手机怎么给视频添加音乐的三种方法
阅读量:182
三星SCH-X659手机使用说明书:[13]
阅读量:91
三星SCH-X659手机使用说明书:[12]
阅读量:151
猜你喜欢
贵州黔东南旅游
忆捷移动硬盘怎么样
人参花泡水喝的功效
如何投资理财
如何忘记一个人
韩语我想你怎么说
网络路由器
如何驾驶自动挡汽车
如何坐飞机
你要去哪里
猜你喜欢
220202是哪里的身份证
鲁u是哪里的车牌号
粤e是哪里的车牌号码
如何避孕
boxster怎么读
长安是哪里
路由器改密码
小孩感冒咳嗽怎么办
粉底霜怎么用
初中生如何瘦腿