小度生活
首页
美食营养
手工爱好
生活家居
返回
小度生活
首页
美食营养
游戏数码
手工爱好
生活家居
健康养生
运动户外
职场理财
情感交际
母婴教育
时尚美容
知识问答
生活知识
生活百科
搜索
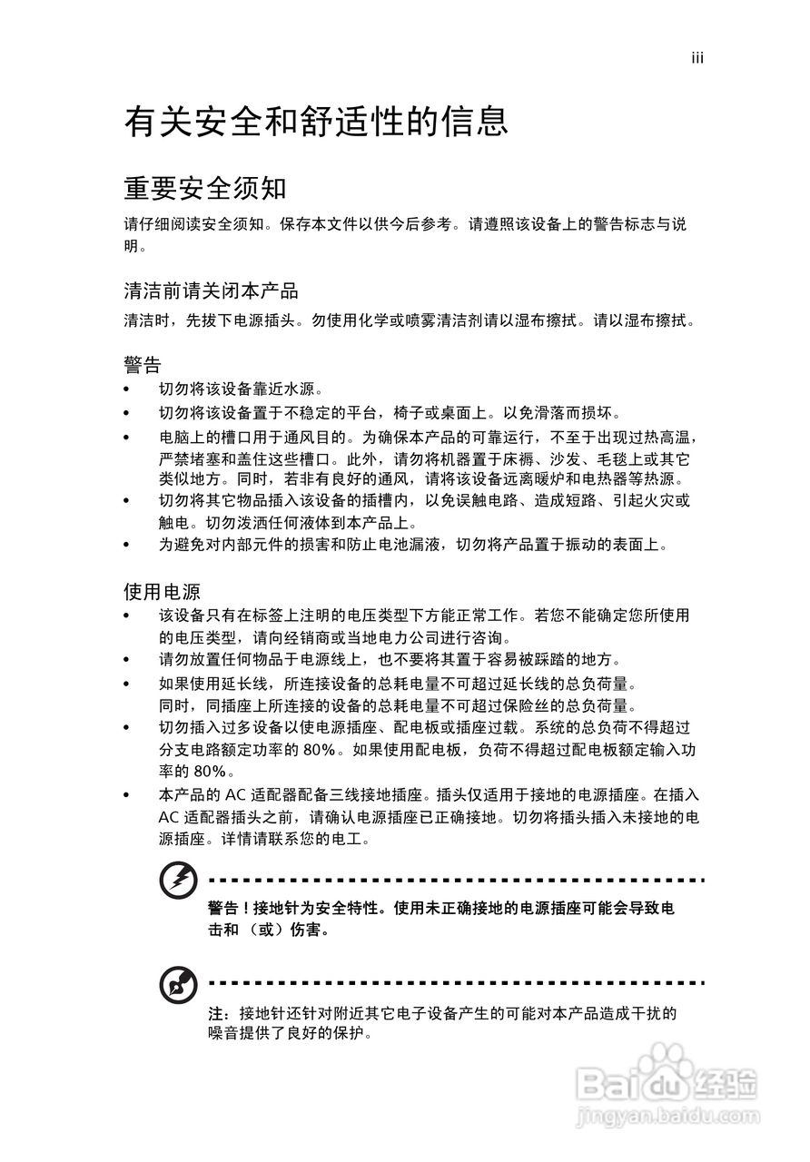
ACER宏基Aspire Z3751计算机说明书:[1]
2026-04-18 18:59:00
本篇为《ACER宏基Aspire Z3751计算机说明书》,主要介绍该产品的使用方法以及常见故障解决方案。
(共篇)
下一篇:
声明:
本网站引用、摘录或转载内容仅供网站访问者交流或参考,不代表本站立场,如存在版权或非法内容,请联系站长删除,联系邮箱:site.kefu@qq.com。
相关推荐
ACER宏基Aspire M3100计算机说明书:[1]
阅读量:135
ACER宏基Aspire M1620计算机说明书:[1]
阅读量:58
ACER宏基Aspire M1610计算机说明书:[1]
阅读量:169
ACER宏基Aspire M1300计算机说明书:[1]
阅读量:161
ACER宏基Aspire M1202计算机说明书:[1]
阅读量:97
猜你喜欢
尔虞我诈的意思
刻不容缓的意思
人外有人天外有天的意思
什么是tm
醉翁之意不在酒的意思
mro是什么意思
key是什么意思
吻合的意思
遥望的意思
攻无不克的意思
猜你喜欢
世界屋脊指的是什么
嘴上起泡什么原因
什么是三才五格
借贷是什么意思
民宿是什么意思
asr是什么意思
憧憬是什么意思
海上生明月天涯共此时的意思
xxoo是什么意思
vga是什么意思