小度生活
首页
美食营养
手工爱好
生活家居
返回
小度生活
首页
美食营养
游戏数码
手工爱好
生活家居
健康养生
运动户外
职场理财
情感交际
母婴教育
时尚美容
知识问答
生活知识
生活百科
搜索
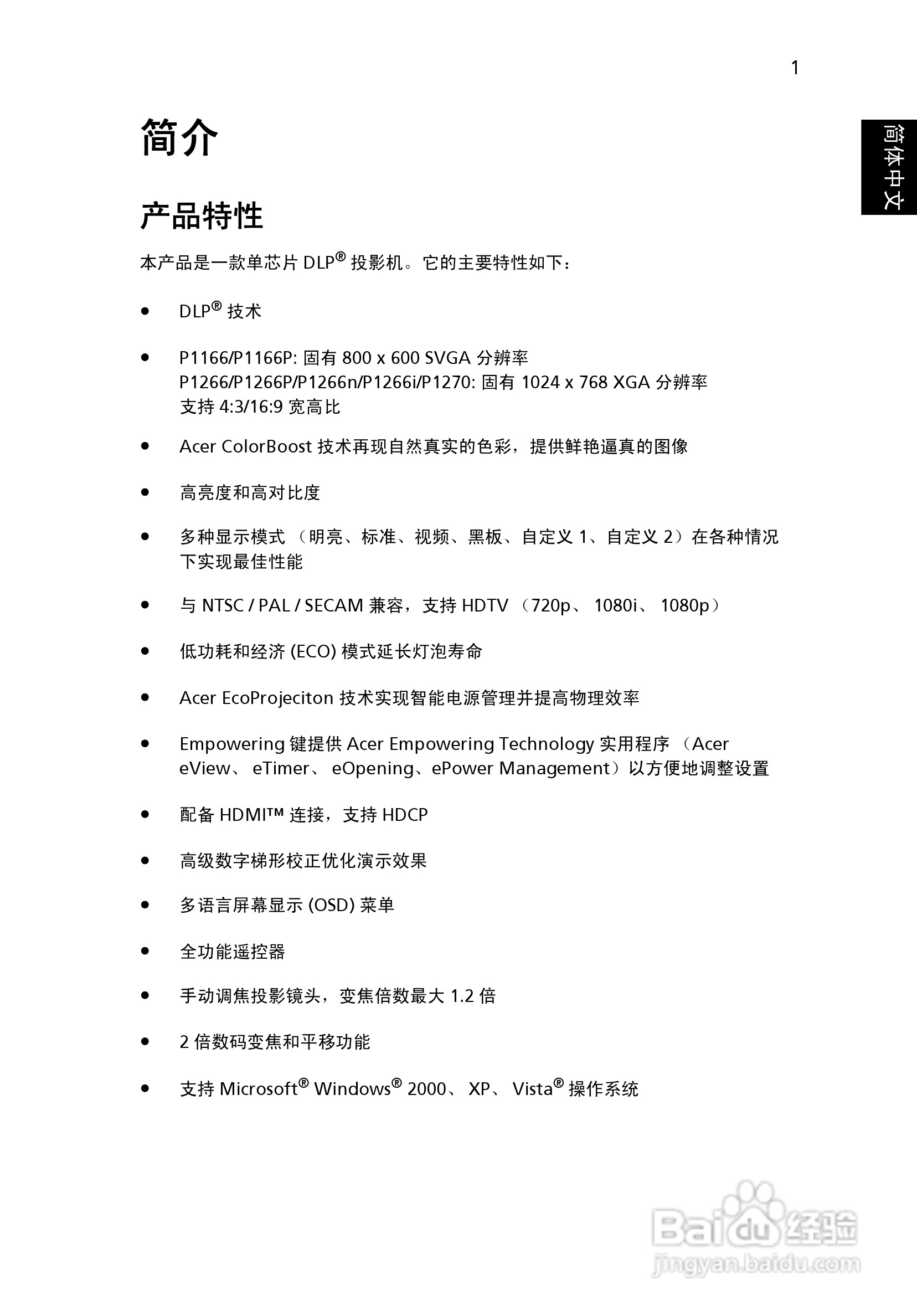
宏基P1270投影机使用说明书:[2]
2026-03-28 05:05:45
本篇为《宏基P1270投影机使用说明书》,主要介绍该产品的使用方法以及常见故障解决方案。
(共篇)
上一篇:
|
下一篇:
声明:
本网站引用、摘录或转载内容仅供网站访问者交流或参考,不代表本站立场,如存在版权或非法内容,请联系站长删除,联系邮箱:site.kefu@qq.com。
相关推荐
宏基P1270投影机使用说明书:[3]
阅读量:93
宏基P1270投影机使用说明书:[4]
阅读量:71
使用说明书封面怎么做
阅读量:115
宏基P1270投影机使用说明书:[6]
阅读量:121
宏基P1270投影机使用说明书:[5]
阅读量:87
猜你喜欢
境界的意思
韩国什么化妆品值得买
超级计算机有什么用
老师祝福语简短
龙凤呈祥的意思
才思敏捷的意思
introduce是什么意思
improve是什么意思
在劫难逃的意思
dsp是什么意思
猜你喜欢
瑟瑟的意思
祝福语朋友
社会保障卡有什么用途
version是什么意思
婴幼儿奶粉什么牌子好
硬盘录像机什么牌子好
打卡机什么牌子好
染什么颜色头发显白
dk什么种族好
马后炮的意思