小度生活
首页
美食营养
手工爱好
生活家居
返回
小度生活
首页
美食营养
游戏数码
手工爱好
生活家居
健康养生
运动户外
职场理财
情感交际
母婴教育
时尚美容
知识问答
生活知识
生活百科
搜索
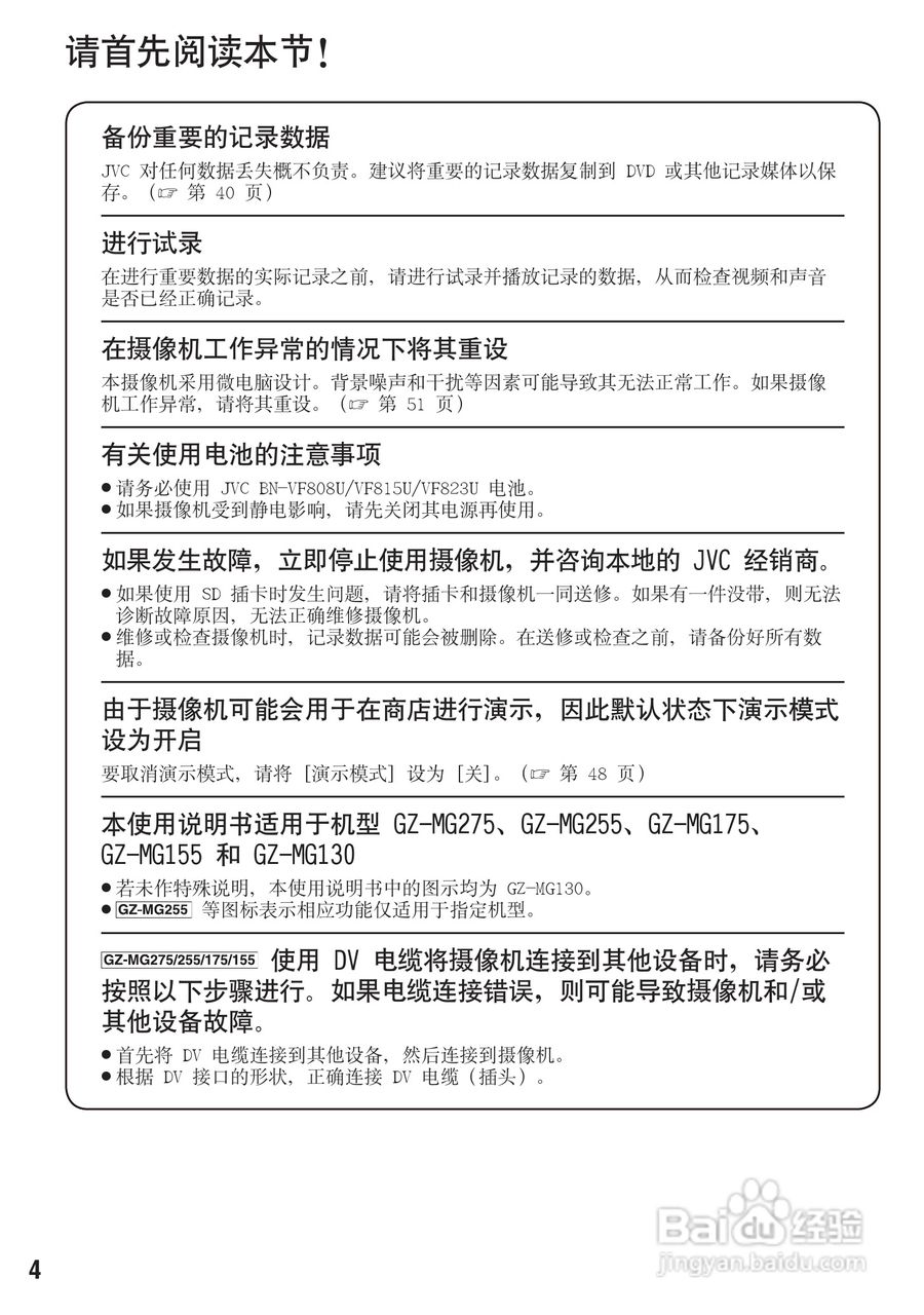
JVC GZ-MG155AC硬盘摄像机使用说明书:[1]
2026-03-27 04:30:32
本篇为《JVC GZ-MG155AC硬盘摄像机使用说明书》,主要介绍该产品的使用方法以及常见故障解决方案。
(共篇)
下一篇:
声明:
本网站引用、摘录或转载内容仅供网站访问者交流或参考,不代表本站立场,如存在版权或非法内容,请联系站长删除,联系邮箱:site.kefu@qq.com。
相关推荐
不可思议的青口
阅读量:141
电脑系统重装后出现没声音的几种情况及处理
阅读量:62
影驰B360M M.2主板参数曝光
阅读量:140
固态硬盘和机械硬盘的区别,选固态还是机械硬盘好
阅读量:97
电脑怎么重装系统用u盘
阅读量:188
猜你喜欢
阳台漏水怎么处理
celine是什么牌子
如何祛除青春痘
如何打官司
梦见牙齿掉了是什么征兆
五月是什么星座
低碳生活小窍门
拳皇13怎么设置中文
如何更改ip地址
怎么用ps做表格
猜你喜欢
网瘾怎么戒
duck是什么意思
烫发后怎么打理
男人如何补肾
歇斯底里是什么意思
提前批是什么意思
打印照片怎么设置
阴虱是什么原因得的
ny是什么牌子
如何克隆qq好友