小度生活
首页
美食营养
手工爱好
生活家居
返回
小度生活
首页
美食营养
游戏数码
手工爱好
生活家居
健康养生
运动户外
职场理财
情感交际
母婴教育
时尚美容
知识问答
生活知识
搜索
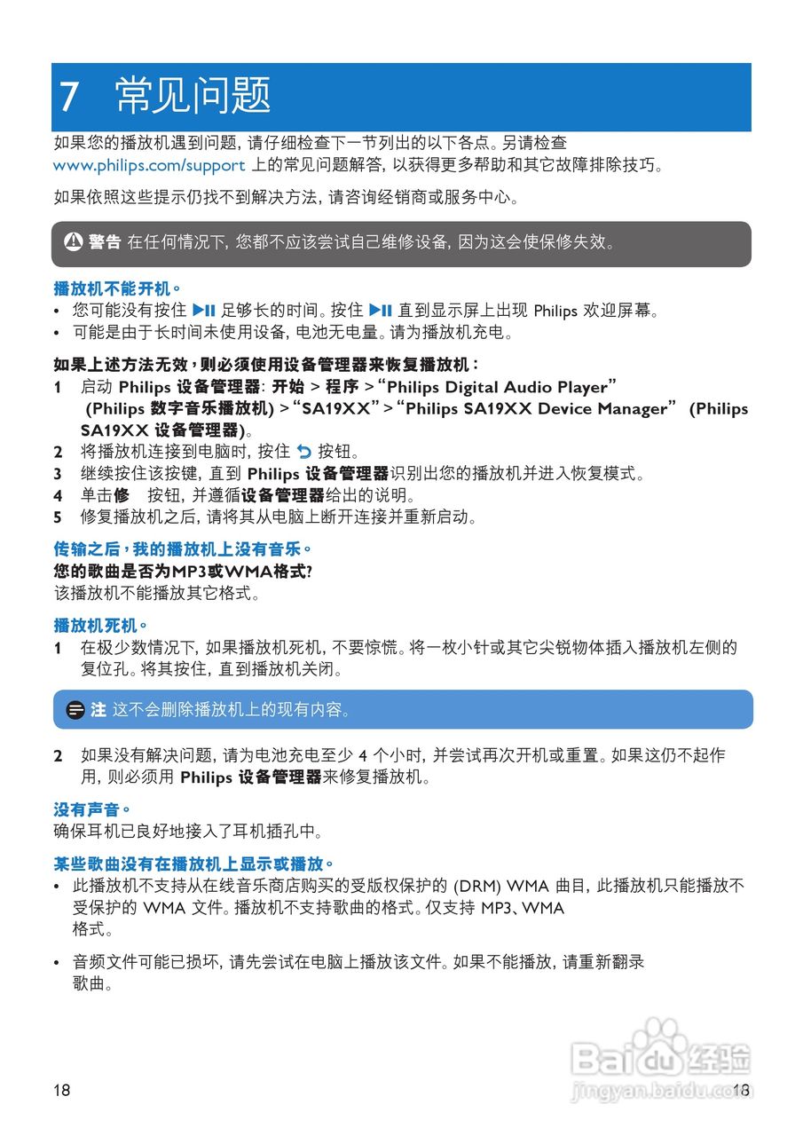
飞利浦SA1949 MP3播放器使用说明书:[3]
2026-02-05 21:17:35
本篇为《飞利浦SA1949 MP3播放器使用说明书》,主要介绍该产品的使用方法以及常见故障解决方案。
(共篇)
上一篇:
声明:
本网站引用、摘录或转载内容仅供网站访问者交流或参考,不代表本站立场,如存在版权或非法内容,请联系站长删除,联系邮箱:site.kefu@qq.com。
相关推荐
CD转MP3高品质实现方法
阅读量:108
vob转换mp3,怎样将vob转换成mp3格式?
阅读量:63
安桥DVD接收机DR-S501型使用说明书:[1]
阅读量:114
华为p8出现"sd卡已损坏"问题解决方法
阅读量:134
Mp3tag修改歌曲信息更便捷
阅读量:91
猜你喜欢
vcr是什么意思
自由作文写什么好
出轨是什么意思
有什么好看的丧尸电影
什么月饼好吃
股票十字星什么意思
寅吃卯粮什么意思
监狱生活是什么样的
心无旁骛是什么意思
product是什么意思
猜你喜欢
重阳节祝福语
4g和3g有什么区别
忽悠的意思
行货和水货有什么区别
有什么好看的小说玄幻
撸啊撸是什么意思
法西斯的意思
母亲节祝福语简短独特
宣布的意思
meeting是什么意思