小度生活
首页
美食营养
手工爱好
生活家居
返回
小度生活
首页
美食营养
游戏数码
手工爱好
生活家居
健康养生
运动户外
职场理财
情感交际
母婴教育
时尚美容
知识问答
生活知识
搜索
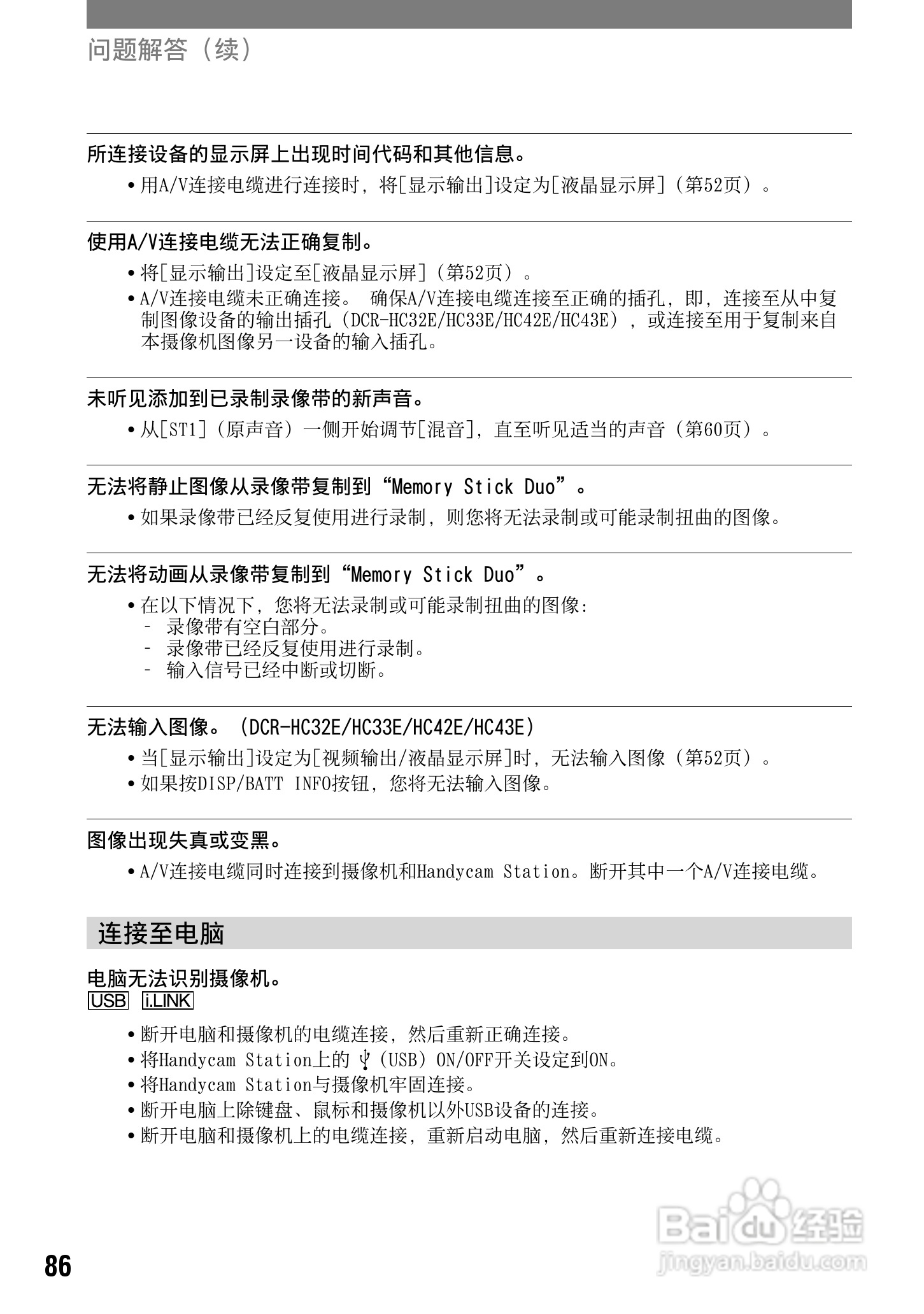
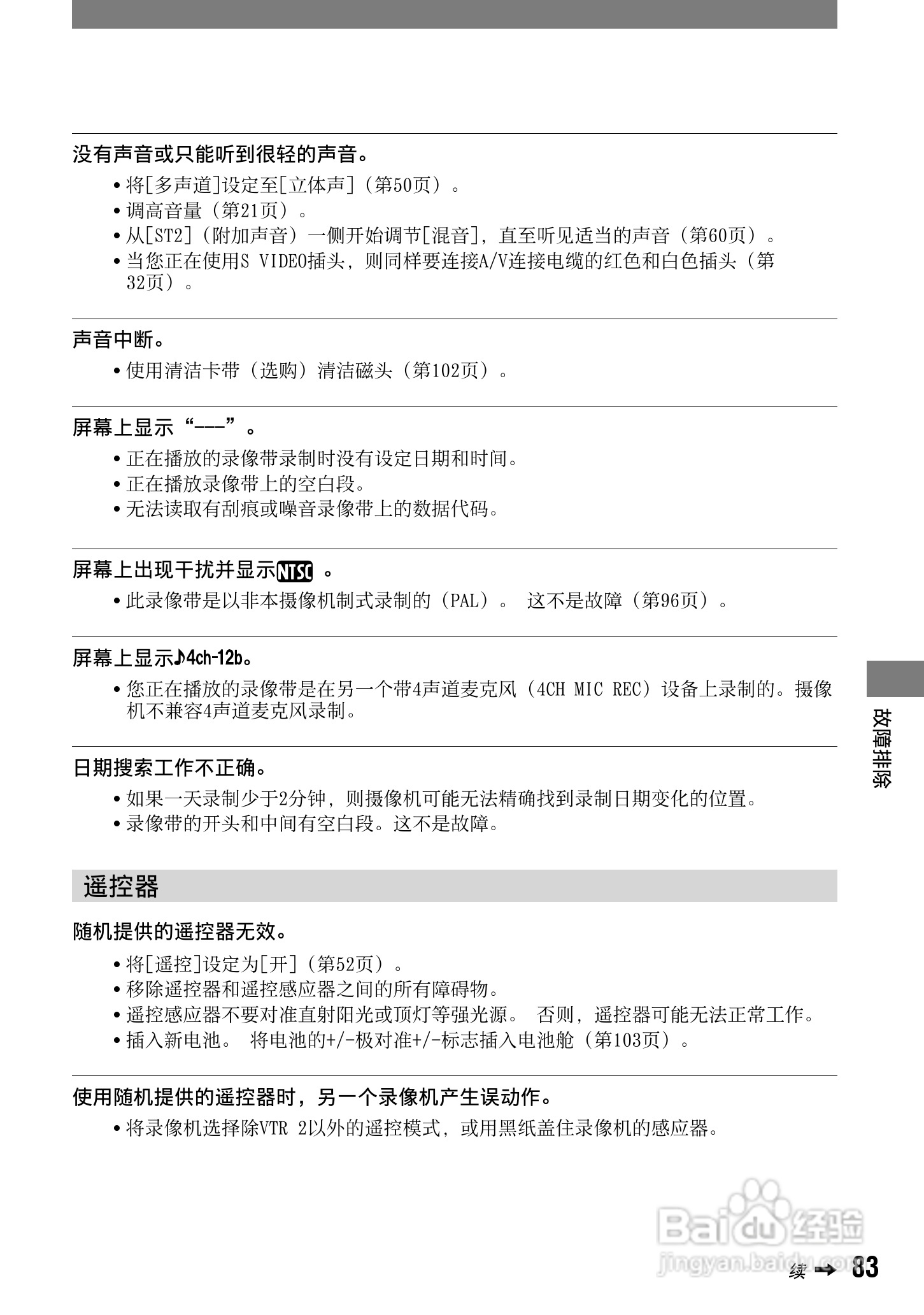
索尼DCR-HC42E数码摄像机使用说明书:[9]
2025-10-24 18:29:19
本篇为《索尼DCR-HC42E数码摄像机使用说明书》,主要介绍该产品的使用方法以及常见故障解决方案。
(共篇)
上一篇:
|
下一篇:
声明:
本网站引用、摘录或转载内容仅供网站访问者交流或参考,不代表本站立场,如存在版权或非法内容,请联系站长删除,联系邮箱:site.kefu@qq.com。
相关推荐
索尼DCR-HC42E数码摄像机使用说明书:[10]
阅读量:124
索尼a7微单使用技巧
阅读量:139
索尼DCR-HC42E数码摄像机使用说明书:[12]
阅读量:119
索尼DCR-HC42E数码摄像机使用说明书:[11]
阅读量:179
索尼DCR-PC53E数码摄像机使用说明书:[9]
阅读量:153
猜你喜欢
心急如焚的意思
罗生门是什么意思
smt是什么意思
海阔天空的意思
什么是跟单员
拉杆箱什么牌子的好
爬山什么意思
无产阶级是什么意思
exe文件用什么打开
什么是不孕症
猜你喜欢
嚣张的意思
车前子的作用与功效
禁欲系是什么意思
橱柜用什么材料好
懊恼的意思
点缀的意思
npc是什么意思
中药柴胡的功效与作用
驾驶证扣分什么时候清零
ram是什么意思