小度生活
首页
美食营养
手工爱好
生活家居
返回
小度生活
首页
美食营养
游戏数码
手工爱好
生活家居
健康养生
运动户外
职场理财
情感交际
母婴教育
时尚美容
知识问答
生活知识
生活百科
搜索
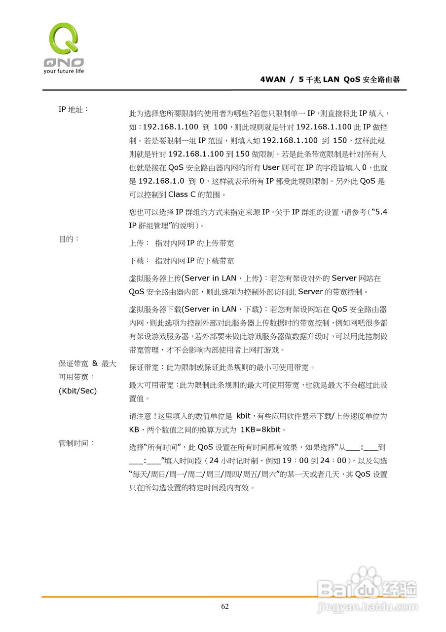
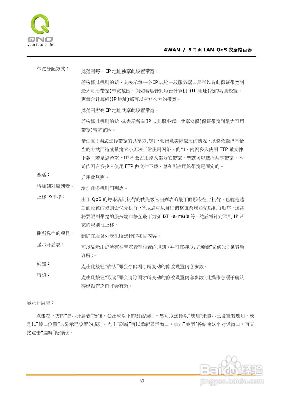
侠诺GQF500路由器使用说明书:[7]
2026-03-25 12:34:10
本篇为《侠诺GQF500路由器使用说明书》,主要介绍该产品的使用方法以及常见故障解决方案。
(共篇)
上一篇:
|
下一篇:
声明:
本网站引用、摘录或转载内容仅供网站访问者交流或参考,不代表本站立场,如存在版权或非法内容,请联系站长删除,联系邮箱:site.kefu@qq.com。
相关推荐
侠诺GQF500路由器使用说明书:[3]
阅读量:90
侠诺GQF500路由器使用说明书:[13]
阅读量:122
路由器如何使用
阅读量:48
路由器上的los红灯闪是什么意思
阅读量:170
路由器亮红灯是怎么回事
阅读量:70
猜你喜欢
猫眼石的功效与作用
炒米的功效与作用
桂圆干的功效与作用
酮替芬片的功效与作用
什么是无功功率
一年级运动会口号
东亚运动会
人不为己天诛地灭什么意思
起诉离婚需要什么手续
刺五加的功效与作用
猜你喜欢
煤矿安全知识
天麻子的功效与作用
考警察需要什么条件
什么东东
政治必修一知识框架图
消防安全知识四个能力
理财知识
逍遥丸的功效和作用
血余炭的功效与作用
侵犯知识产权