小度生活
首页
美食营养
手工爱好
生活家居
返回
小度生活
首页
美食营养
游戏数码
手工爱好
生活家居
健康养生
运动户外
职场理财
情感交际
母婴教育
时尚美容
知识问答
生活知识
生活百科
搜索
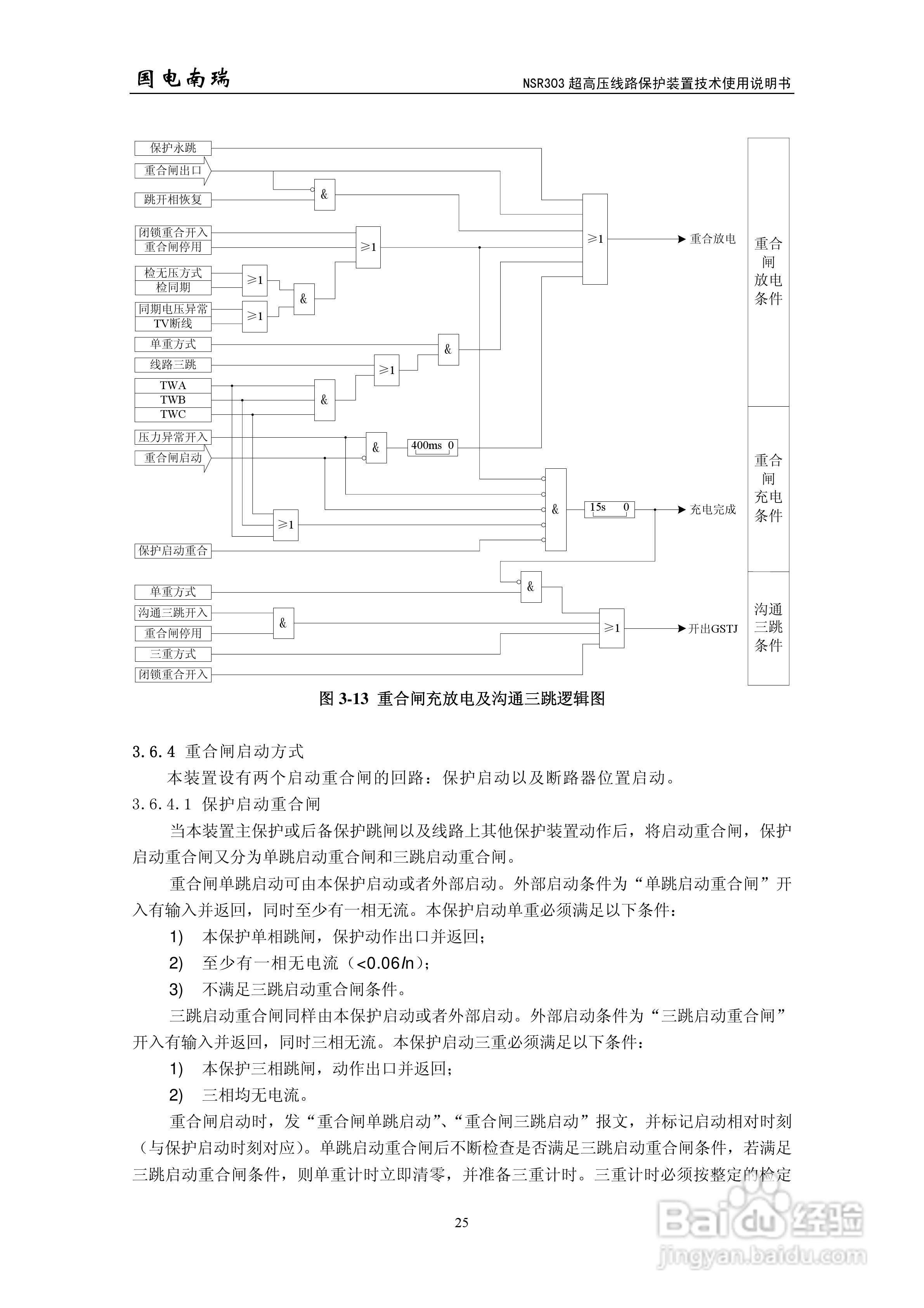
国电南瑞NSR303超高压线路保护装置技术使用说明书:[3]
2026-05-23 10:35:59
本篇为《国电南瑞NSR303超高压线路保护装置技术使用说明书》,主要介绍该产品的使用方法以及常见故障解决方案。
(共篇)
上一篇:
|
下一篇:
声明:
本网站引用、摘录或转载内容仅供网站访问者交流或参考,不代表本站立场,如存在版权或非法内容,请联系站长删除,联系邮箱:site.kefu@qq.com。
相关推荐
国电南瑞NSR303超高压线路保护装置技术使用说明书:[2]
阅读量:56
国电南瑞NSR303超高压线路保护装置技术使用说明书:[5]
阅读量:39
国电南瑞NSD500系列超高压测控装置技术使用说明书:[6]
阅读量:127
国电南瑞NSR303超高压线路保护装置技术使用说明书:[8]
阅读量:71
国电南瑞NSR303超高压线路保护装置技术使用说明书:[7]
阅读量:181
猜你喜欢
懿的意思
优哉游哉的意思
家用电烤箱什么牌子好
引人入胜是什么意思
kill是什么意思
小孩长牙有什么症状
艾灸盒什么材质的好
士别三日即更刮目相待的意思
精妙绝伦的意思
浮云是什么意思
猜你喜欢
跑路是什么意思
学而不思则罔的意思
显卡位宽是什么意思
蓬头垢面的意思
国家安全教育日是每年的什么时候
旅行包什么牌子好
什么信用卡优惠多
苹果下载软件用什么
流年的意思
凉风习习的意思