小度生活
首页
美食营养
手工爱好
生活家居
返回
小度生活
首页
美食营养
游戏数码
手工爱好
生活家居
健康养生
运动户外
职场理财
情感交际
母婴教育
时尚美容
知识问答
生活知识
搜索
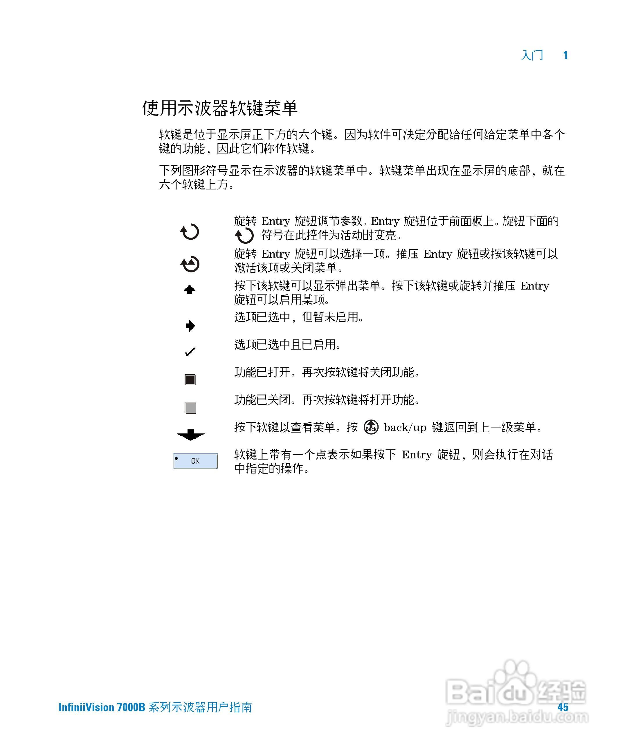
安捷伦DSO7104B数字示波器用户手册:[5]
2026-03-02 05:12:59
本篇为《安捷伦DSO7104B数字示波器用户手册》,主要介绍该产品的使用方法以及常见故障解决方案。
(共篇)
上一篇:
|
下一篇:
声明:
本网站引用、摘录或转载内容仅供网站访问者交流或参考,不代表本站立场,如存在版权或非法内容,请联系站长删除,联系邮箱:site.kefu@qq.com。
相关推荐
安捷伦DSO7104B数字示波器用户手册:[28]
阅读量:26
安捷伦DSO7104B数字示波器用户手册:[31]
阅读量:98
数字示波器使用方法
阅读量:128
数字示波器常用的13个技术用语
阅读量:114
数字示波器使用中常见问题
阅读量:143
猜你喜欢
ps里面怎么画虚线
excel平方怎么打
男人怎么办
五台山旅游地图
怎么样在淘宝开网店
马来西亚旅游签证
爱心桃怎么折
cad如何填充颜色
台风是怎么命名的
枸杞泡水喝的功效
猜你喜欢
武汉高铁站在哪里
鞋垫老是往后跑怎么办
刘谦怎么了
梦幻西游怎么钓鱼
voiceover怎么关闭
如何驾驶自动挡汽车
陆风x8怎么样
如何买二手车
联通路由器怎么设置
溪口旅游攻略