小度生活
首页
美食营养
手工爱好
生活家居
返回
小度生活
首页
美食营养
游戏数码
手工爱好
生活家居
健康养生
运动户外
职场理财
情感交际
母婴教育
时尚美容
知识问答
生活知识
生活百科
搜索
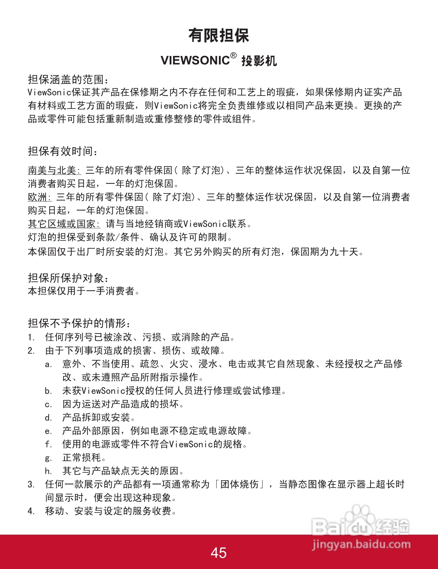
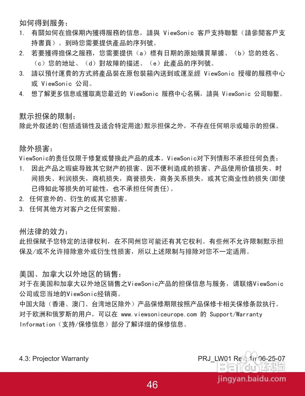
优派PJD5353投影机使用说明书:[5]
2026-05-26 10:10:59
本篇为《优派PJD5353投影机使用说明书》,主要介绍该产品的使用方法以及常见故障解决方案。
(共篇)
上一篇:
声明:
本网站引用、摘录或转载内容仅供网站访问者交流或参考,不代表本站立场,如存在版权或非法内容,请联系站长删除,联系邮箱:site.kefu@qq.com。
相关推荐
优派PJD6381投影机使用说明书:[5]
阅读量:158
优派PJD5111投影机使用说明书:[5]
阅读量:67
投影机怎样连接使用
阅读量:32
投影机的安装与调试
阅读量:173
投影机ip设置
阅读量:140
猜你喜欢
byte是什么意思
扒灰是什么意思
字符是什么意思
ttl是什么意思
bgm什么意思
泽是什么意思
梦见小男孩是什么意思
预授权是什么意思
孕妇梦见蛇是什么意思
directx是什么
猜你喜欢
莲蓬乳是什么
5452830代表什么意思
什么是帝国主义
it什么意思
印度神油是什么
随心所欲是什么意思
什么叫实数
什么鱼竿好
fresh什么意思
7月6日是什么星座