小度生活
首页
美食营养
手工爱好
生活家居
返回
小度生活
首页
美食营养
游戏数码
手工爱好
生活家居
健康养生
运动户外
职场理财
情感交际
母婴教育
时尚美容
知识问答
生活知识
搜索
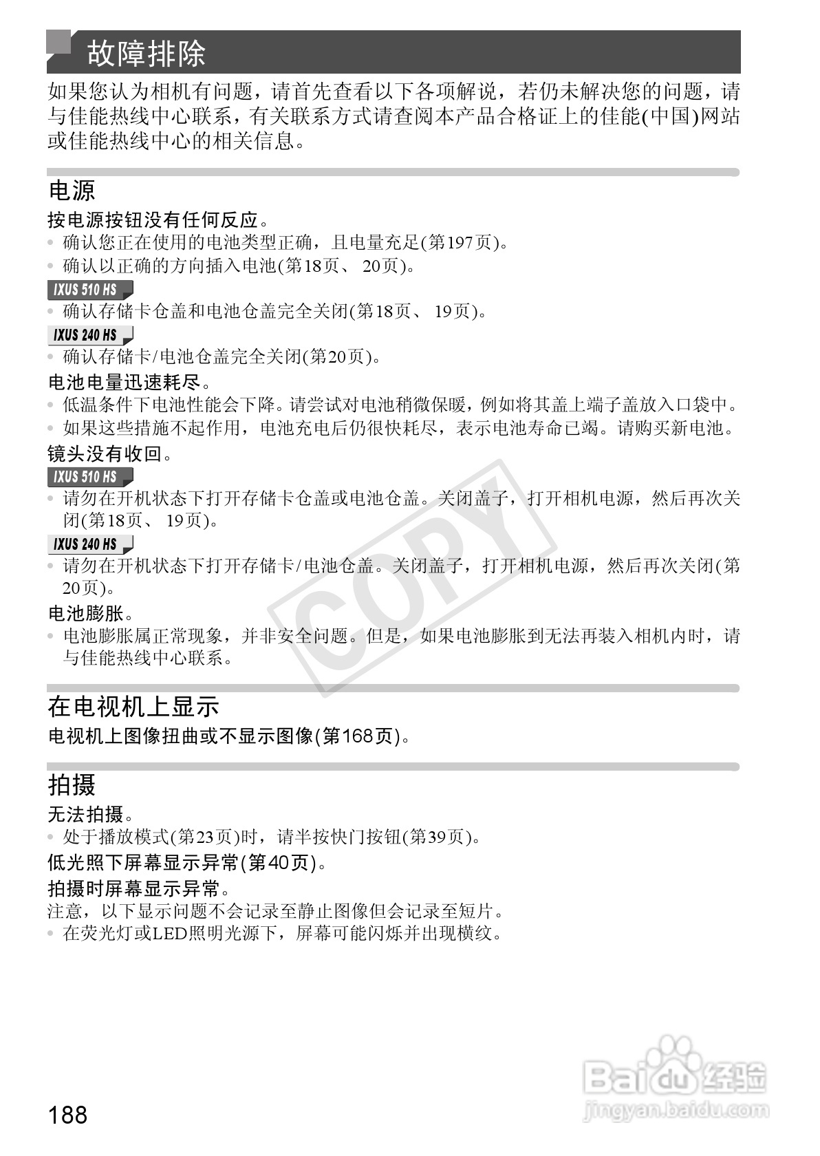
佳能IXUS 240 HS数码相机使用说明书:[19]
2025-10-21 08:48:56
本篇为《佳能IXUS 240 HS数码相机使用说明书》,主要介绍该产品的使用方法以及常见故障解决方案。
(共篇)
上一篇:
|
下一篇:
声明:
本网站引用、摘录或转载内容仅供网站访问者交流或参考,不代表本站立场,如存在版权或非法内容,请联系站长删除,联系邮箱:site.kefu@qq.com。
相关推荐
如何使用苗烟香?
阅读量:91
Skyline如何制作fly文件
阅读量:24
苹果减肥四大妙招
阅读量:100
教育孩子最有用的12种方法
阅读量:81
日式美味—鲜虾乌冬面
阅读量:90
猜你喜欢
什么什么不什么成语
a1驾照能开什么车
5452830代表什么意思
最近有什么好听的歌
望眼欲穿是什么意思
白果是什么
bl什么意思
award是什么意思
病毒的主要化学成分是什么
梦到蛇是什么意思
猜你喜欢
安静的近义词是什么
birthday什么意思
glass是什么意思
感同身受是什么意思
事业单位考试考什么
nylon是什么面料
抽风是什么意思
artist是什么意思
ace什么意思
big什么意思