小度生活
首页
美食营养
手工爱好
生活家居
返回
小度生活
首页
美食营养
游戏数码
手工爱好
生活家居
健康养生
运动户外
职场理财
情感交际
母婴教育
时尚美容
知识问答
生活知识
生活百科
搜索
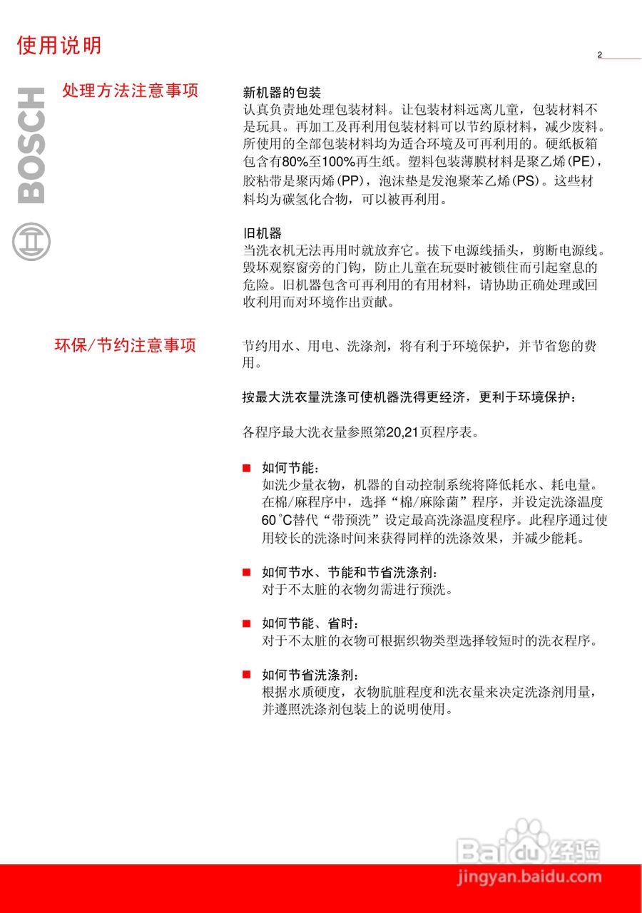
博世WLF16260TI全自动滚筒式洗衣机使用及安装说明书:[1]
2026-03-30 21:17:30
(共篇)
下一篇:
声明:
本网站引用、摘录或转载内容仅供网站访问者交流或参考,不代表本站立场,如存在版权或非法内容,请联系站长删除,联系邮箱:site.kefu@qq.com。
相关推荐
博世WAG16260TI全自动滚筒式洗衣机使用及安装说明书:[1]
阅读量:96
博世WLF15068TI全自动滚筒洗衣机使用及安装说明书:[1]
阅读量:156
博世WLF15068TI全自动滚筒洗衣机使用及安装说明书:[4]
阅读量:187
博世WLF15068TI全自动滚筒洗衣机使用及安装说明书:[2]
阅读量:186
博世WLF15068TI全自动滚筒洗衣机使用及安装说明书:[3]
阅读量:85
猜你喜欢
紫色配什么色好看
绿色通道是什么意思
父母对孩子的祝福语
国债是什么意思
cause是什么意思
什么是dm广告
disc是什么意思
有什么好看的丧尸电影
国庆节祝福语
底背离是什么意思
猜你喜欢
天若有情天亦老是什么意思
眼镜框什么颜色好看
买汽车要注意什么
春风像什么的比喻句
斗转星移的意思
结婚祝福语大全
什么牌子的polo衫好
半衰期是什么意思
dnf天界徽章有什么用
峰峦的意思