小度生活
首页
美食营养
手工爱好
生活家居
返回
小度生活
首页
美食营养
游戏数码
手工爱好
生活家居
健康养生
运动户外
职场理财
情感交际
母婴教育
时尚美容
知识问答
生活知识
生活百科
搜索
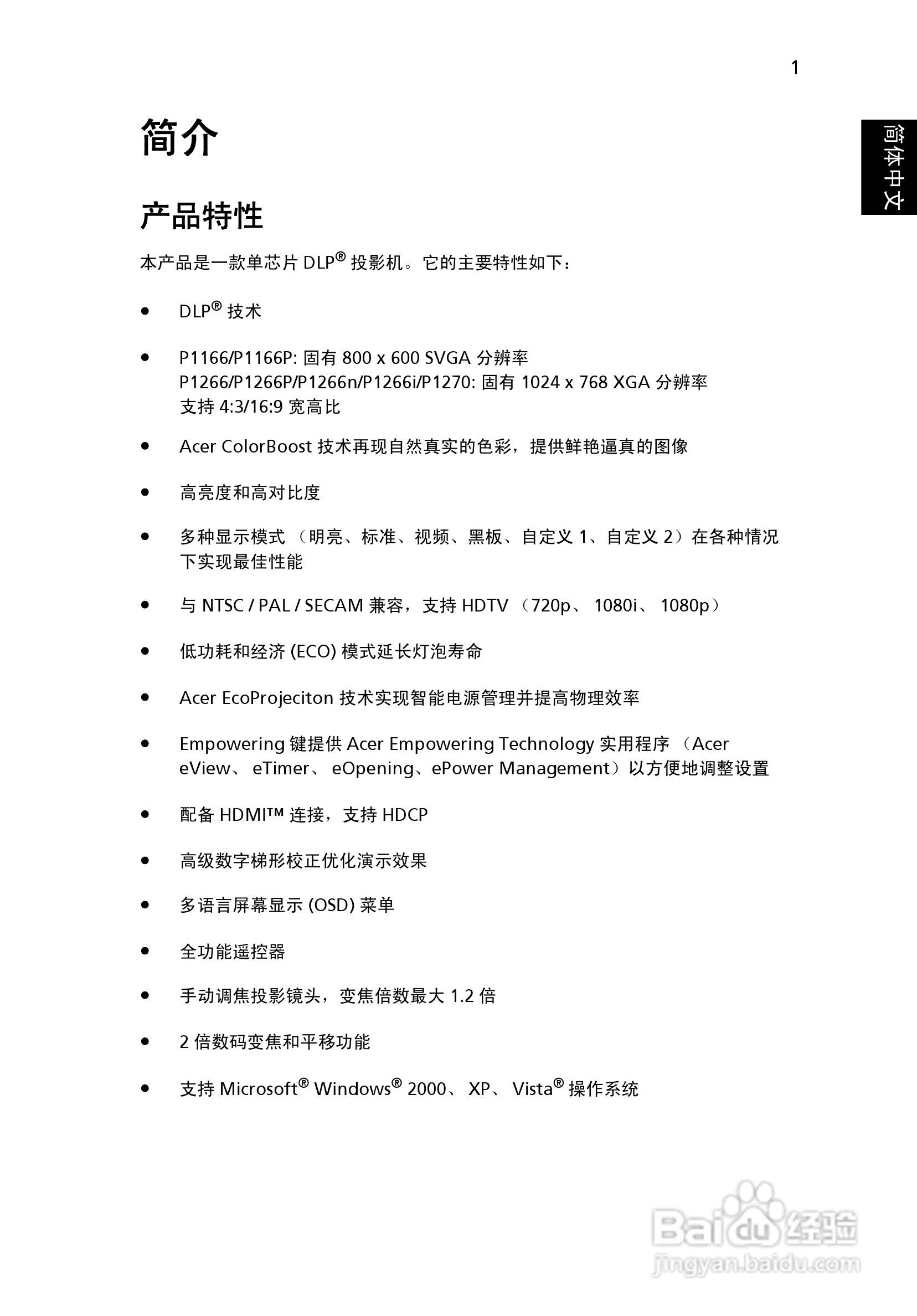
宏基P1266P投影机使用说明书:[2]
2026-05-07 04:34:24
本篇为《宏基P1266P投影机使用说明书》,主要介绍该产品的使用方法以及常见故障解决方案。
(共篇)
上一篇:
|
下一篇:
声明:
本网站引用、摘录或转载内容仅供网站访问者交流或参考,不代表本站立场,如存在版权或非法内容,请联系站长删除,联系邮箱:site.kefu@qq.com。
相关推荐
宏基P1266P投影机使用说明书:[3]
阅读量:78
宏基P1266P投影机使用说明书:[5]
阅读量:67
宏基X1161N投影机使用说明书:[2]
阅读量:20
使用说明书封面怎么做
阅读量:65
使用说明书wf2651使用指南
阅读量:99
猜你喜欢
著名的近义词是什么
上善若水什么意思
质数是什么意思
aurora什么意思
挖矿是什么意思
什么可以解酒
续航是什么意思
十万左右买什么车好
日是什么意思
wing是什么意思
猜你喜欢
小加一笔是什么字
language是什么意思
万事顺遂是什么意思
vi是什么意思
流标是什么意思
certain是什么意思
蚊子喜欢什么血型
阴吹是什么意思
倭寇是什么意思
2月22日是什么星座