小度生活
首页
美食营养
手工爱好
生活家居
返回
小度生活
首页
美食营养
游戏数码
手工爱好
生活家居
健康养生
运动户外
职场理财
情感交际
母婴教育
时尚美容
知识问答
生活知识
生活百科
搜索
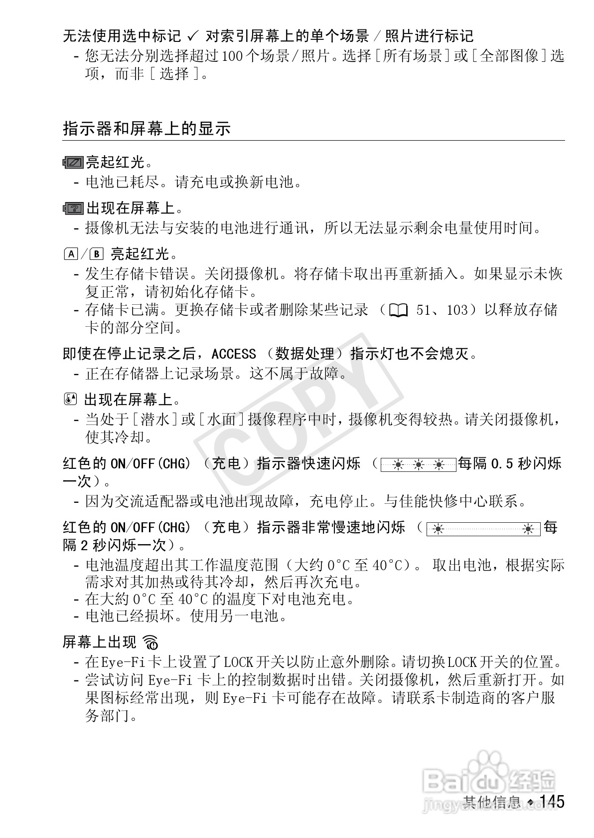
佳能LEGRIA HF M400数码摄像机使用说明书:[15]
2026-05-05 15:18:22
本篇为《佳能LEGRIA HF M400数码摄像机使用说明书》,主要介绍该产品的使用方法以及常见故障解决方案。
(共篇)
上一篇:
|
下一篇:
声明:
本网站引用、摘录或转载内容仅供网站访问者交流或参考,不代表本站立场,如存在版权或非法内容,请联系站长删除,联系邮箱:site.kefu@qq.com。
相关推荐
佳能LEGRIA HF M400数码摄像机使用说明书:[11]
阅读量:32
佳能LEGRIA HF S30数码摄像机使用说明书:[15]
阅读量:104
佳能相机5d单机如何使用
阅读量:167
佳能原装墨盒怎么加墨
阅读量:189
佳能相机怎么传照片到手机
阅读量:128
猜你喜欢
泡椒凤爪怎么做
瓷砖怎么看好坏
淘宝怎么加好友
羊绒大衣怎么洗
我的世界怎么驯服狼
北京邮电大学怎么样
点怎么打出来
脚后跟疼怎么回事
眼睛发炎怎么办
糍粑怎么做好吃
猜你喜欢
怎么把照片缩小
鼻涕带血丝怎么回事
阚清子怎么读
营业执照怎么年检
christmas怎么读
山楂怎么做好吃
脐带绕颈怎么办
手机怎么root
胸闷是怎么回事
螃蟹怎么蒸