小度生活
首页
美食营养
手工爱好
生活家居
返回
小度生活
首页
美食营养
游戏数码
手工爱好
生活家居
健康养生
运动户外
职场理财
情感交际
母婴教育
时尚美容
知识问答
生活知识
搜索
杰伟世GZ-MG575型摄像机说明书:[1]
2026-02-07 12:57:54
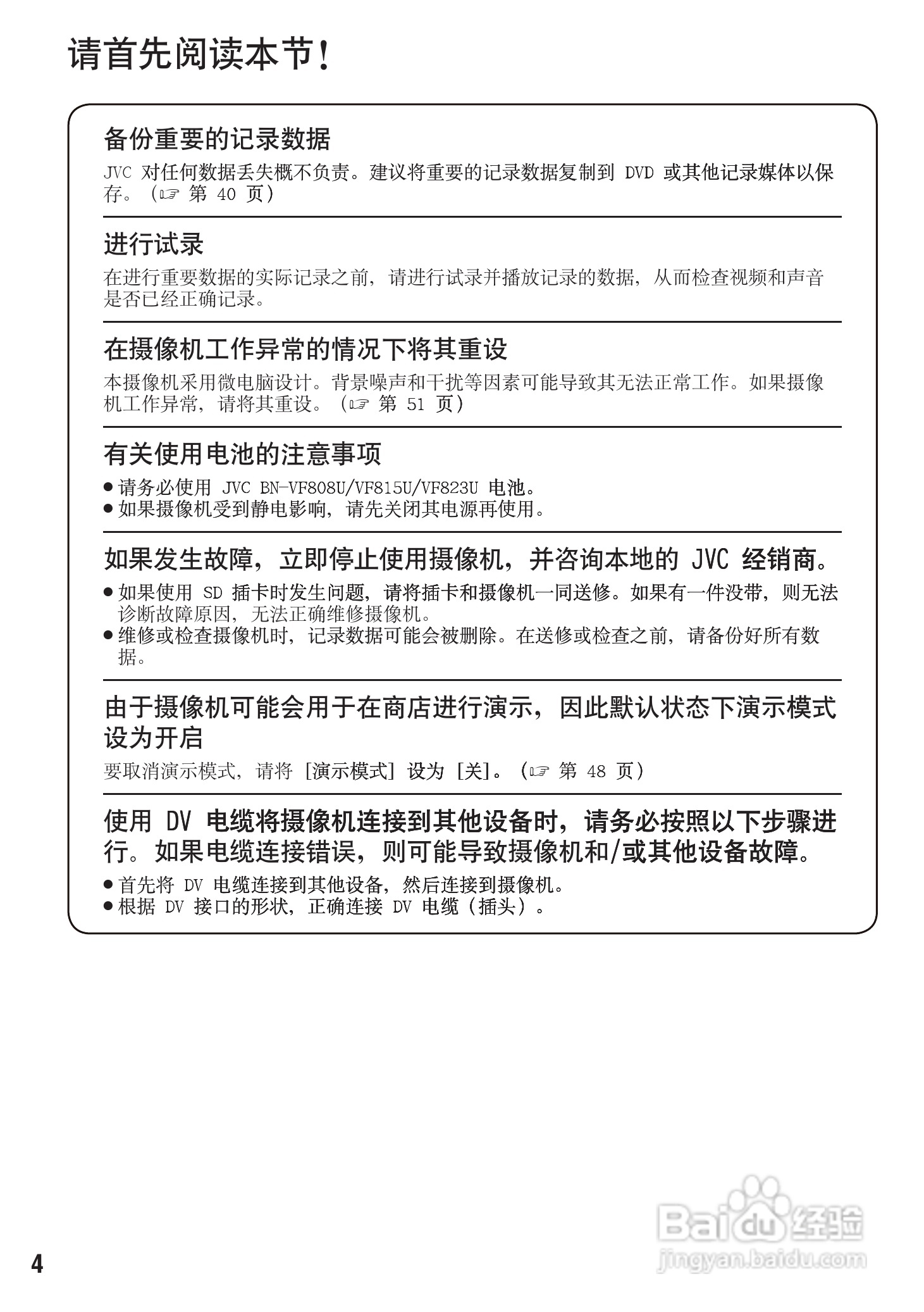
本篇为《杰伟世GZ-MG575型摄像机说明书》,主要介绍该产品的使用方法以及常见故障解决方案。
(共篇)
下一篇:
声明:
本网站引用、摘录或转载内容仅供网站访问者交流或参考,不代表本站立场,如存在版权或非法内容,请联系站长删除,联系邮箱:site.kefu@qq.com。
相关推荐
杰伟世GZ-MG575型摄像机说明书:[5]
阅读量:71
杰伟世GZ-MG575型摄像机说明书:[3]
阅读量:190
杰伟世GZ-MG130/175/275AC型摄像机说明书:[6]
阅读量:135
杰伟世GZ-MG130/175/275AC型摄像机说明书:[7]
阅读量:97
摄像机的使用方法
阅读量:122
猜你喜欢
这是什么交通标志
404 not found什么意思
三维彩超什么时候做
虎皮兰的养殖方法和注意事项
nobody是什么意思
19朵玫瑰代表什么
什么牌子的电脑好
维生素b2片说明书
ncf是什么意思
滴水观音的养殖方法
猜你喜欢
缴费基数什么意思
怀孕出血是什么原因
镇压反革命运动
动车是什么意思
出处是什么意思
兰花怎么养殖方法和注意事项
饯行是什么意思
灰指甲用什么药好
运动减肥
快递未妥投是什么意思