小度生活
首页
美食营养
手工爱好
生活家居
返回
小度生活
首页
美食营养
游戏数码
手工爱好
生活家居
健康养生
运动户外
职场理财
情感交际
母婴教育
时尚美容
搜索
ACER宏基Aspire 6530G笔记本说明书:[3]
2025-11-14 10:26:28
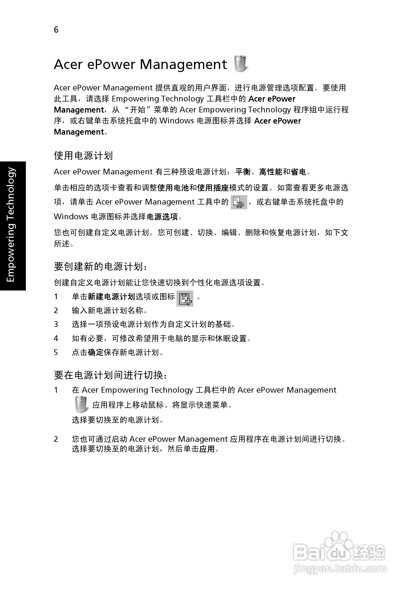
本篇为《ACER宏基Aspire 6530G笔记本说明书》,主要介绍该产品的使用方法以及常见故障解决方案。
(共篇)
上一篇:
|
下一篇:
声明:
本网站引用、摘录或转载内容仅供网站访问者交流或参考,不代表本站立场,如存在版权或非法内容,请联系站长删除,联系邮箱:site.kefu@qq.com。
相关推荐
ACER宏基Aspire 6530笔记本说明书:[3]
阅读量:111
ACER宏基Aspire 6530笔记本说明书:[6]
阅读量:178
ACER宏基Aspire 6530笔记本说明书:[9]
阅读量:184
ACER宏基Aspire 6530笔记本说明书:[5]
阅读量:194
ACER宏基Aspire 6530笔记本说明书:[8]
阅读量:175
猜你喜欢
骨关节炎治疗方法
家常小菜
治脚臭最有效的方法
青岛农业大学怎么样
内分泌失调怎么解决
涂眼霜的正确方法图
香港六合彩资料大全
月经多是怎么回事
鱿鱼丝怎么做好吃
抽水马桶堵了怎么办
猜你喜欢
电脑怎么进入bios
快速增肥20斤的方法
cad卸载不了怎么办
手机密码忘了怎么刷机
鸡汤怎么做好吃
小孩感冒发烧怎么办
jl4g18发动机怎么样
颈椎病的最好治疗方法
结婚新娘必买清单大全
偏头疼的治疗方法