小度生活
首页
美食营养
手工爱好
生活家居
返回
小度生活
首页
美食营养
游戏数码
手工爱好
生活家居
健康养生
运动户外
职场理财
情感交际
母婴教育
时尚美容
知识问答
生活知识
生活百科
搜索
索尼DCR-SR220E型数码摄录一体机使用说明书:[3]
2026-03-28 04:35:31
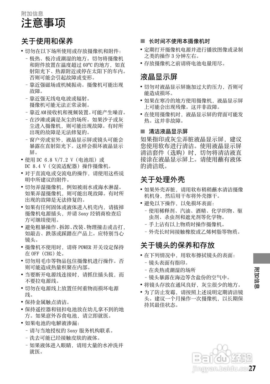
本篇为《索尼DCR-SR220E型数码摄录一体机使用说明书》,主要介绍该产品的使用方法以及常见故障解决方案。
(共篇)
上一篇:
|
下一篇:
声明:
本网站引用、摘录或转载内容仅供网站访问者交流或参考,不代表本站立场,如存在版权或非法内容,请联系站长删除,联系邮箱:site.kefu@qq.com。
相关推荐
何泓姗坠马,教你如何安全骑马
阅读量:71
人民日报怎么分享别人的评论内容给好友
阅读量:83
《蜘蛛侠:破碎维度》通关攻略第八关
阅读量:80
Windows10的微软拼音输入法如何启用模糊音设置
阅读量:40
印象笔记怎样取消接收剪藏提醒
阅读量:69
猜你喜欢
美不胜收的胜的意思
祝福词语大全
什么生意最火
矶钓竿什么牌子好
什么隔离霜好
什么是统计法
十渡有什么好玩的
西班牙购物什么便宜
电圆锯什么牌子好
风采的意思
猜你喜欢
mj是什么意思
hole是什么意思
日皮是什么意思
小妮子是什么意思
重阳节祝福语
荡漾是什么意思
这一生最美的祝福歌谱
qq表情的意思
被男朋友啪哭是一种什么体验
日本有什么值得买的