小度生活
首页
美食营养
手工爱好
生活家居
返回
小度生活
首页
美食营养
游戏数码
手工爱好
生活家居
健康养生
运动户外
职场理财
情感交际
母婴教育
时尚美容
知识问答
生活知识
生活百科
搜索
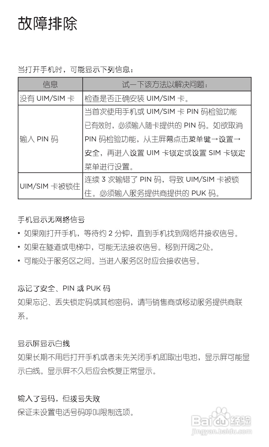
多普达HTC 双擎S Z510d手机说明书:[9]
2026-03-25 15:28:24
(共篇)
上一篇:
|
下一篇:
声明:
本网站引用、摘录或转载内容仅供网站访问者交流或参考,不代表本站立场,如存在版权或非法内容,请联系站长删除,联系邮箱:site.kefu@qq.com。
相关推荐
多普达HTC 双擎S Z510d手机说明书:[10]
阅读量:61
HTC(多普达) HTC One S手机说明书:[9]
阅读量:20
HTC(多普达) HTC One S手机说明书:[13]
阅读量:173
HTC(多普达) HTC One S手机说明书:[7]
阅读量:122
HTC Z510d精简系统软件列表
阅读量:99
猜你喜欢
谢谢韩语怎么说
聊天表情大全
吉利帝豪gs怎么样
曹文轩简介
服装简笔画图片大全
身份证号大全18岁以上
柠檬福利导福航大全
观音菩萨图片大全
喷油嘴怎么清洗
青蛙图片大全
猜你喜欢
淄博一日游景点大全
微信群公告大全
回向文大全
中国古诗词大全
无底洞怎么加点
怎么才能让鼻子变小
用酸奶机怎么做酸奶
炖汤食谱大全
民歌大全
真心话问题大全