小度生活
首页
美食营养
手工爱好
生活家居
返回
小度生活
首页
美食营养
游戏数码
手工爱好
生活家居
健康养生
运动户外
职场理财
情感交际
母婴教育
时尚美容
知识问答
生活知识
生活百科
搜索
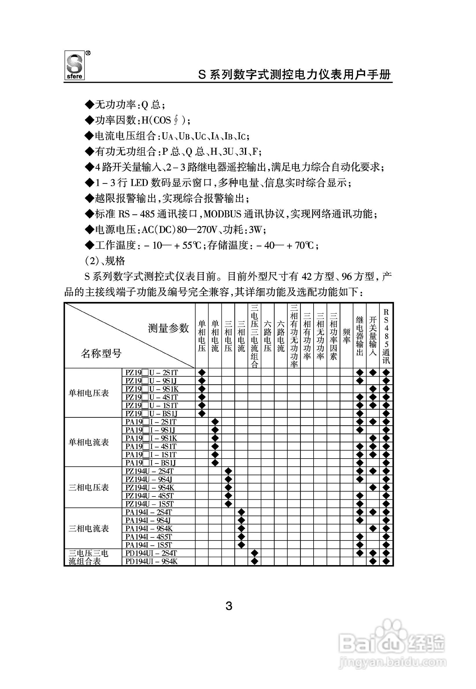
斯菲尔PD194H-2S1T数字式测控电力仪表用户手册:[1]
2026-03-28 08:35:00
本篇为《斯菲尔PD194H-2S1T数字式测控电力仪表用户手册》,主要介绍该产品的使用方法以及常见故障解决方案。
(共篇)
下一篇:
声明:
本网站引用、摘录或转载内容仅供网站访问者交流或参考,不代表本站立场,如存在版权或非法内容,请联系站长删除,联系邮箱:site.kefu@qq.com。
相关推荐
E-DWT-H数字式压力校准器操作和维护手册:[1]
阅读量:76
E-DWT-H数字式压力校准器操作和维护手册:[11]
阅读量:194
E-DWT-H数字式压力校准器操作和维护手册:[5]
阅读量:35
E-DWT-H数字式压力校准器操作和维护手册:[6]
阅读量:107
E-DWT-H数字式压力校准器操作和维护手册:[7]
阅读量:131
猜你喜欢
肉皮冻的做法大全家常
笑脸图片大全
修改病句大全
卡其色风衣怎么搭配
哈尔滨旅游景点大全
张良简介
舟山旅游景点大全
中国曲谱网简谱大全
花纹板理论重量表大全
微店名字大全
猜你喜欢
阴吹是怎么回事
怎么转换图片格式
床吻震车视频大全
日本黄页大全
山东舰航母简介
右下腹疼痛是怎么回事
只是爱要怎么说出口
校训大全
雷锋简介
热干面怎么吃