小度生活
首页
美食营养
手工爱好
生活家居
返回
小度生活
首页
美食营养
游戏数码
手工爱好
生活家居
健康养生
运动户外
职场理财
情感交际
母婴教育
时尚美容
知识问答
生活知识
生活百科
搜索
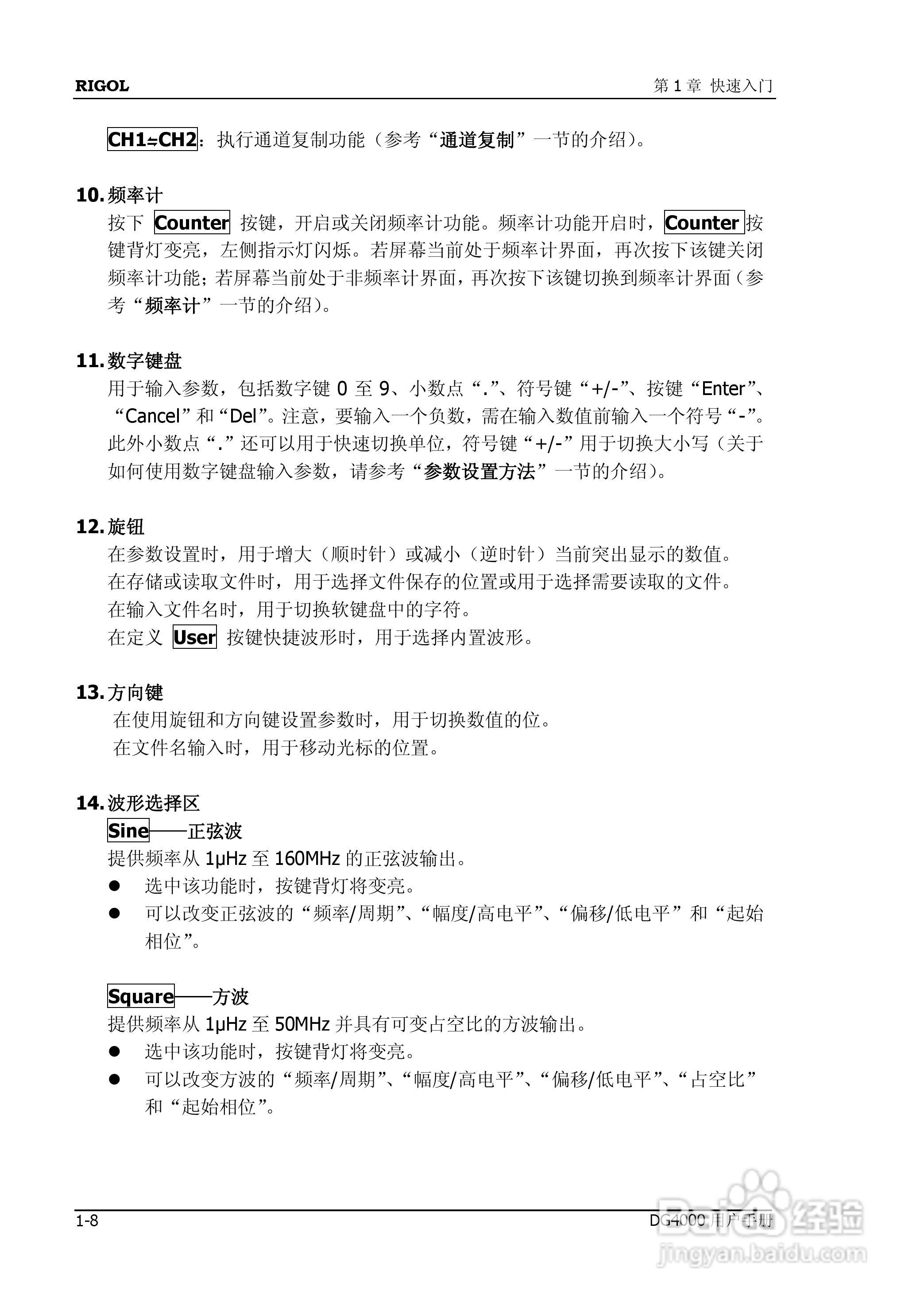
普源DG4162函数/任意波形发生器使用说明书:[3]
2026-04-12 04:41:09
本篇为《普源DG4162函数/任意波形发生器使用说明书》,主要介绍该产品的使用方法以及常见故障解决方案。
(共篇)
上一篇:
|
下一篇:
声明:
本网站引用、摘录或转载内容仅供网站访问者交流或参考,不代表本站立场,如存在版权或非法内容,请联系站长删除,联系邮箱:site.kefu@qq.com。
相关推荐
普源DG4162函数/任意波形发生器使用说明书:[13]
阅读量:113
普源DG4162函数/任意波形发生器使用说明书:[17]
阅读量:91
普源DG4162函数/任意波形发生器使用说明书:[21]
阅读量:94
普源DG4162函数/任意波形发生器使用说明书:[11]
阅读量:130
普源DG4162函数/任意波形发生器使用说明书:[19]
阅读量:165
猜你喜欢
怎么网上购物
怎么快速祛斑
貔貅图片大全
河南坠子大全
硬盘盒怎么用
高伟光个人资料简介
读书手抄报内容大全
电脑怎么下载电影
双胞胎名字大全
菜单大全
猜你喜欢
搞笑大全
比亚迪f0怎么样
郁美净怎么样
电视背景墙图片大全
热油烫伤后怎么处理
安徽财贸职业学院怎么样
剪贴画怎么做
分数线怎么打出来
红烧肉的做法大全
内涵段子暗号对话大全