小度生活
首页
美食营养
手工爱好
生活家居
返回
小度生活
首页
美食营养
游戏数码
手工爱好
生活家居
健康养生
运动户外
职场理财
情感交际
母婴教育
时尚美容
知识问答
生活知识
搜索
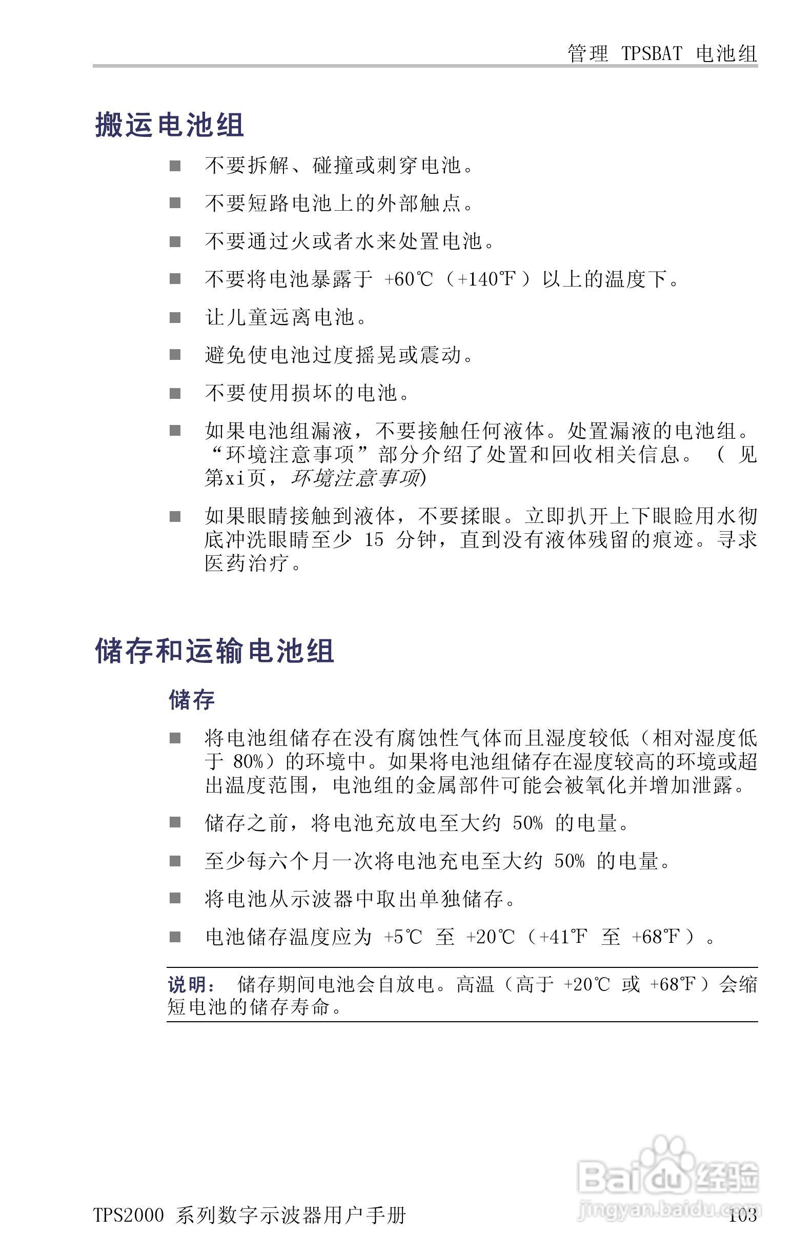
泰克TPS2024数字存储示波器用户手册:[13]
2026-01-20 03:32:23
本篇为《泰克TPS2024数字存储示波器用户手册》,主要介绍该产品的使用方法以及常见故障解决方案。
(共篇)
上一篇:
|
下一篇:
声明:
本网站引用、摘录或转载内容仅供网站访问者交流或参考,不代表本站立场,如存在版权或非法内容,请联系站长删除,联系邮箱:site.kefu@qq.com。
相关推荐
泰克TPS2024数字存储示波器用户手册:[14]
阅读量:85
泰克TPS2024数字存储示波器用户手册:[18]
阅读量:108
示波器快速入门使用指南
阅读量:153
示波器的使用方法介绍
阅读量:100
示波器使用注意事项须知
阅读量:152
猜你喜欢
什么的小河
volte是什么意思
python能做什么
早孕反应什么时候开始
code是什么意思
炮灰是什么意思
sexy什么意思
中出是什么意思
五蕴是什么
ticket是什么意思
猜你喜欢
什么是依法治国
惊讶的近义词是什么
淦这个是什么梗
好高骛远什么意思
同理心是什么意思
gxg是什么档次的牌子
肾结石的症状是什么
屈光度是什么意思
屁多是什么原因
什么软件赚钱最快