小度生活
首页
美食营养
手工爱好
生活家居
返回
小度生活
首页
美食营养
游戏数码
手工爱好
生活家居
健康养生
运动户外
职场理财
情感交际
母婴教育
时尚美容
知识问答
生活知识
生活百科
搜索
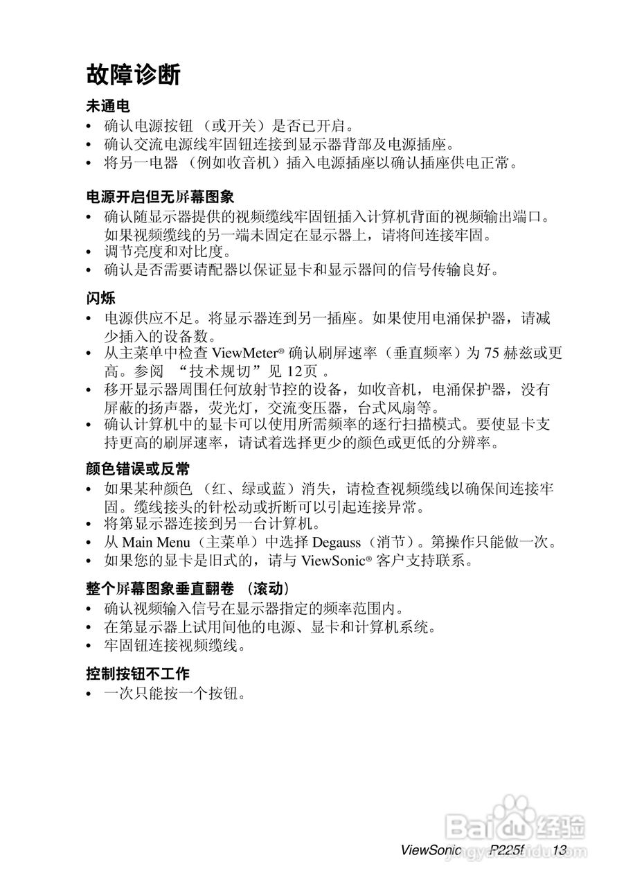
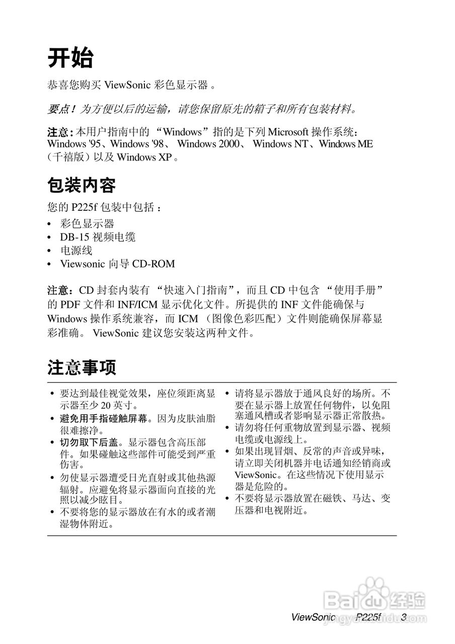
优派P225fB彩显使用说明书
2026-03-30 07:27:06
/>
/>
/>
/>
声明:
本网站引用、摘录或转载内容仅供网站访问者交流或参考,不代表本站立场,如存在版权或非法内容,请联系站长删除,联系邮箱:site.kefu@qq.com。
相关推荐
使用说明书封面怎么做
阅读量:43
优派P75f+彩显使用说明书
阅读量:47
优派N1700W彩显使用说明书:[2]
阅读量:119
优派N1700W彩显使用说明书:[4]
阅读量:180
优派VX2235wm彩显使用说明书:[2]
阅读量:129
猜你喜欢
i5 3470配什么主板
运动海报
比喻的作用
赤豆的功效与作用
知识库
中考知识点
中学生运动会广播稿
七年级地理上册知识点
维生素b6的作用及功能
十万以内买什么车好
猜你喜欢
心理健康知识竞赛
寡人之于国也知识点
什么是合金钢
小学生环保小知识
历史必修二知识点
生育险有什么用
门可罗雀什么意思
抗利尿激素的作用
疾病预防知识
什么的风声