小度生活
首页
美食营养
手工爱好
生活家居
返回
小度生活
首页
美食营养
游戏数码
手工爱好
生活家居
健康养生
运动户外
职场理财
情感交际
母婴教育
时尚美容
知识问答
生活知识
生活百科
搜索
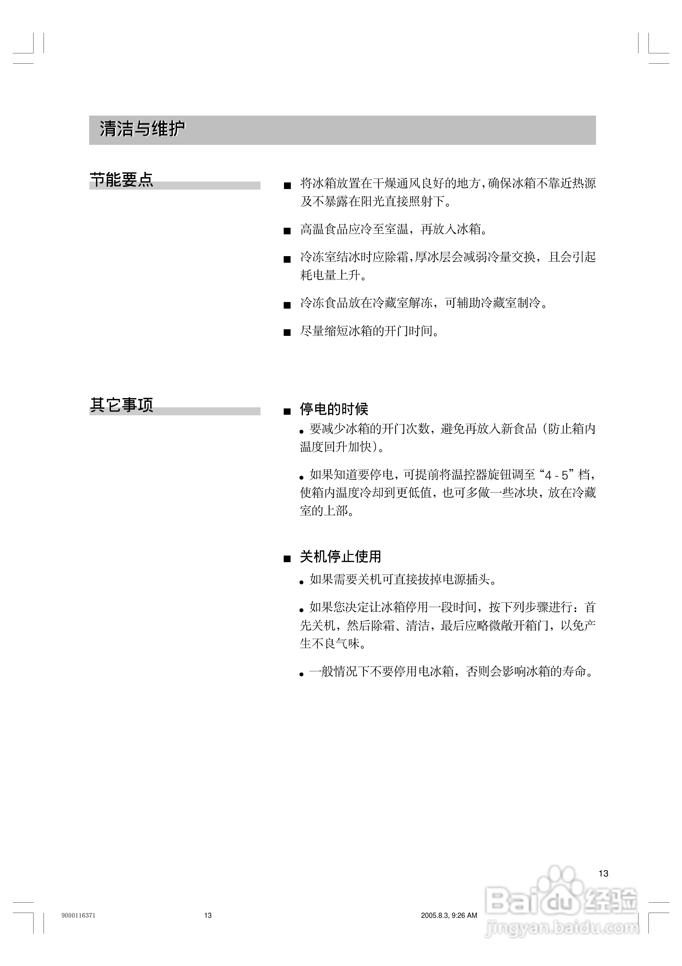
Siemens西门子KG18V41TI冰箱说明书:[2]
2026-05-22 07:50:25
(共篇)
上一篇:
|
下一篇:
声明:
本网站引用、摘录或转载内容仅供网站访问者交流或参考,不代表本站立场,如存在版权或非法内容,请联系站长删除,联系邮箱:site.kefu@qq.com。
相关推荐
西门子KG18V20TI冰箱使用说明书:[2]
阅读量:127
西门子KG18V20TI冰箱使用说明书:[3]
阅读量:113
西门子KG18V20TI冰箱使用说明书:[1]
阅读量:122
西门子KK19V41TI电冰箱使用说明书:[2]
阅读量:72
西门子KK19V41TI电冰箱使用说明书:[3]
阅读量:24
猜你喜欢
肿眼泡怎么画眼妆
党派怎么填
山药手痒怎么办
网页视频怎么下载
cad倒角怎么标注
欢乐斗地主怎么邀请好友一起玩
高原红怎么去除
孕妇牙痛怎么办
cf的烟雾头怎么调
qq被冻结了怎么办
猜你喜欢
b超单怎么看男女
昂克赛拉怎么样
首都经济贸易大学怎么样
打胎药怎么吃
顾家家居怎么样
艺福堂的茶叶怎么样
怎么折纸枪
噱头怎么读
fastboot模式怎么进入
中秋节英语怎么说