小度生活
首页
美食营养
手工爱好
生活家居
返回
小度生活
首页
美食营养
游戏数码
手工爱好
生活家居
健康养生
运动户外
职场理财
情感交际
母婴教育
时尚美容
知识问答
生活知识
搜索
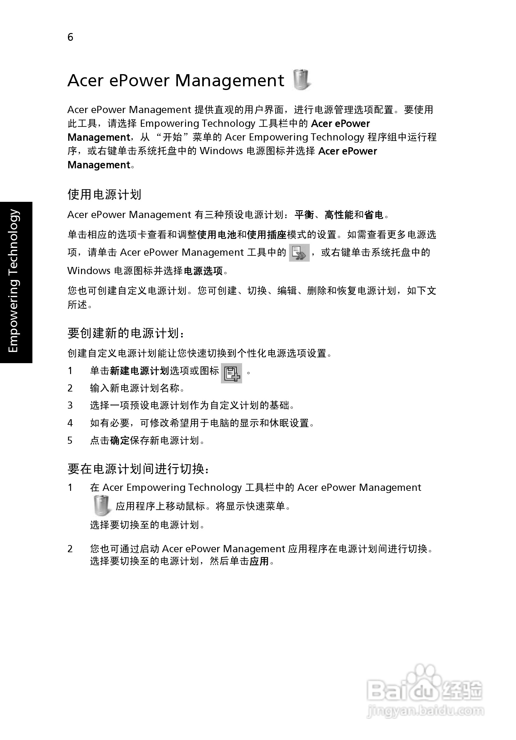
ACER宏基Aspire 5535笔记本说明书:[3]
2026-02-28 21:40:27
本篇为《ACER宏基Aspire 5535笔记本说明书》,主要介绍该产品的使用方法以及常见故障解决方案。
(共篇)
上一篇:
|
下一篇:
声明:
本网站引用、摘录或转载内容仅供网站访问者交流或参考,不代表本站立场,如存在版权或非法内容,请联系站长删除,联系邮箱:site.kefu@qq.com。
相关推荐
ACER宏基Aspire 5535笔记本说明书:[8]
阅读量:58
ACER宏基Aspire 1300笔记本说明书:[3]
阅读量:39
ACER宏基Aspire 5532笔记本说明书:[3]
阅读量:195
ACER宏基Aspire 5551笔记本说明书:[3]
阅读量:40
宏基Acer Aspire 4530拆机教程
阅读量:158
猜你喜欢
螨虫过敏怎么办
湖南工程职业技术学院怎么样
豆腐干怎么做好吃
怀孕了发烧怎么办
剩馒头怎么做好吃
锻炼胸肌最有效的方法
美白祛斑方法
茄子的做法大全
qq解冻方法
家常红烧肉的做法
猜你喜欢
大米饭怎么做好吃
学籍认证报告怎么弄
排骨炖什么好吃
肚子怎么减肥
考公务员怎么复习
韭菜饼的家常做法
深圳职业技术学院怎么样
脸上有疤痕怎么办
王中王料精选资料大全
野兔子肉怎么做好吃